Suppr超能文献

多组学鉴定肝细胞癌中与多胺代谢相关的特征并揭示肿瘤微环境特征

Multi-omics identification of a polyamine metabolism related signature for hepatocellular carcinoma and revealing tumor microenvironment characteristics.

作者信息

Yu Yuexi, Liu Huiru, Liu Kaipeng, Zhao Meiqi, Zhang Yiyan, Jiang Runci, Wang Fengmei

机构信息

Department of gastroenterology &hepatology, Tianjin First Center Hospital, Tianjin Key Laboratory for Organ Transplantation, Tianjin Key Laboratory of Molecular Diagnosis and Treatment of Liver Cancer, Tianjin Medical University, Tianjin, China.

Department of Hepatobiliary Oncology, Liver Cancer Center, Tianjin Medical University Cancer Institute & Hospital, National Clinical Research Center for Cancer, Key Laboratory of Cancer Prevention and Therapy, Tianjin's Clinical Research Center for Cancer, Tianjin Medical University, Tianjin, China.

出版信息

Front Immunol. 2025 Apr 22;16:1570378. doi: 10.3389/fimmu.2025.1570378. eCollection 2025.

Abstract

BACKGROUND

Accumulating evidence indicates that elevated polyamine levels are closely linked to tumor initiation and progression. However, the precise role of polyamine metabolism in hepatocellular carcinoma (HCC) remains poorly understood.

METHODS

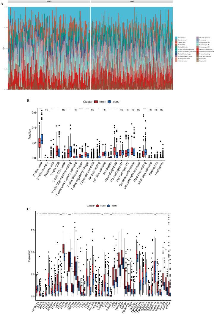
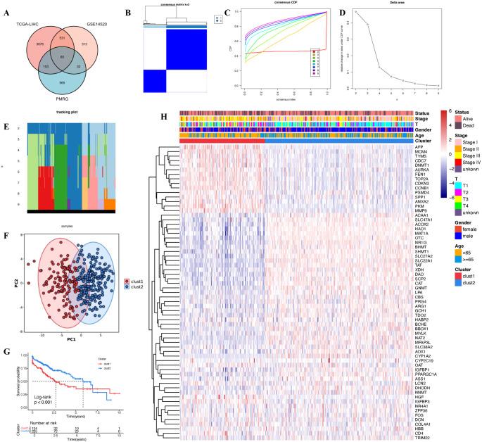
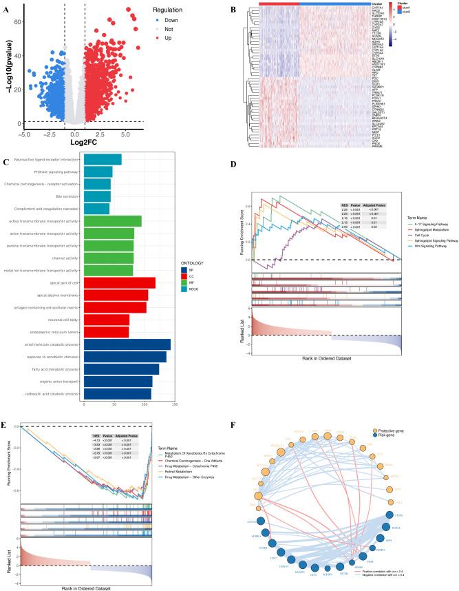
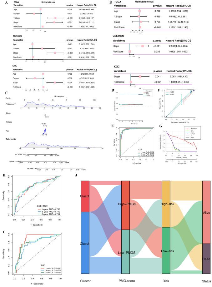
We conducted differential expression analysis on bulk RNA sequencing data from The Cancer Genome Atlas (TCGA) and Gene Expression Omnibus (GEO) to identify 65 polyamine metabolism-related genes. By employing unsupervised consensus clustering, AddModuleScore, single-sample gene set enrichment analysis (ssGSEA), and weighted gene co-expression network analysis (WGCNA), we identified polyamine metabolism-related genes at both the bulk RNA-seq and single-cell RNA-seq (scRNA-seq) levels. Utilizing 101 machine learning algorithms, we constructed a polyamine metabolism-related signature (PMRS) and validated its predictive power across training, testing, and external validation cohorts. Additionally, we developed a prognostic nomogram model by integrating PMRS with clinical variables. To explore immune treatment sensitivity, we assessed tumor mutation burden (TMB), tumor immune dysfunction and exclusion (TIDE) score, mutation frequency, and immune checkpoint genes expression. Immune cell infiltration was analyzed using the CIBERSORT algorithm. Finally, RT-qPCR experiments were conducted to validate the expression of key genes.

RESULTS

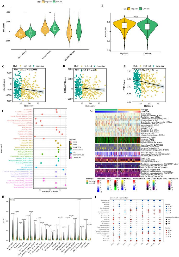
Using 101 machine learning algorithms, we established a polyamine metabolism-related signature comprising 9 genes, which exhibited strong prognostic value for HCC patients. Further analysis revealed significant differences in clinical features, biological functions, mutation profiles, and immune cell infiltration between high-risk and low-risk groups. Notably, TIDE analysis and immune phenotype scoring (IPS) demonstrated distinct immune treatment sensitivities between the two risk groups. RT-qPCR validation confirmed that these 9 genes were highly expressed in normal cells but significantly downregulated in tumor cells.

CONCLUSIONS

Our study developed a polyamine metabolism-based prognostic risk signature for HCC, which may provide valuable insights for personalized treatment strategies in HCC patients.

摘要

背景

越来越多的证据表明,多胺水平升高与肿瘤的发生和发展密切相关。然而,多胺代谢在肝细胞癌(HCC)中的具体作用仍知之甚少。

方法

我们对来自癌症基因组图谱(TCGA)和基因表达综合数据库(GEO)的批量RNA测序数据进行差异表达分析,以鉴定65个多胺代谢相关基因。通过无监督一致性聚类、添加模块评分、单样本基因集富集分析(ssGSEA)和加权基因共表达网络分析(WGCNA),我们在批量RNA测序和单细胞RNA测序(scRNA-seq)水平上鉴定了多胺代谢相关基因。利用101种机器学习算法,我们构建了一个多胺代谢相关特征(PMRS),并在训练、测试和外部验证队列中验证了其预测能力。此外,我们通过将PMRS与临床变量相结合,开发了一种预后列线图模型。为了探索免疫治疗敏感性,我们评估了肿瘤突变负荷(TMB)、肿瘤免疫功能障碍和排除(TIDE)评分、突变频率以及免疫检查点基因表达。使用CIBERSORT算法分析免疫细胞浸润情况。最后,进行RT-qPCR实验以验证关键基因的表达。

结果

利用101种机器学习算法,我们建立了一个由9个基因组成的多胺代谢相关特征,该特征对HCC患者具有很强的预后价值。进一步分析显示,高风险组和低风险组在临床特征、生物学功能、突变谱和免疫细胞浸润方面存在显著差异。值得注意的是,TIDE分析和免疫表型评分(IPS)显示,两个风险组之间的免疫治疗敏感性不同。RT-qPCR验证证实,这9个基因在正常细胞中高表达,但在肿瘤细胞中显著下调。

结论

我们的研究为HCC开发了一种基于多胺代谢的预后风险特征,这可能为HCC患者的个性化治疗策略提供有价值的见解。

https://cdn.ncbi.nlm.nih.gov/pmc/blobs/cc85/12052762/b2f8d7b7c0eb/fimmu-16-1570378-g001.jpg

文献检索

告别复杂PubMed语法,用中文像聊天一样搜索,搜遍4000万医学文献。AI智能推荐,让科研检索更轻松。

立即免费搜索

文件翻译

保留排版,准确专业,支持PDF/Word/PPT等文件格式,支持 12+语言互译。

免费翻译文档

深度研究

AI帮你快速写综述,25分钟生成高质量综述,智能提取关键信息,辅助科研写作。

立即免费体验