• 文献检索
  • 文档翻译
  • 深度研究
  • 学术资讯
  • Suppr Zotero 插件Zotero 插件
  • 邀请有礼
  • 套餐&价格
  • 历史记录
应用&插件
Suppr Zotero 插件Zotero 插件浏览器插件Mac 客户端Windows 客户端微信小程序
定价
高级版会员购买积分包购买API积分包
服务
文献检索文档翻译深度研究API 文档MCP 服务
关于我们
关于 Suppr公司介绍联系我们用户协议隐私条款
关注我们

Suppr 超能文献

核心技术专利:CN118964589B侵权必究
粤ICP备2023148730 号-1Suppr @ 2026

文献检索

告别复杂PubMed语法,用中文像聊天一样搜索,搜遍4000万医学文献。AI智能推荐,让科研检索更轻松。

立即免费搜索

文件翻译

保留排版,准确专业,支持PDF/Word/PPT等文件格式,支持 12+语言互译。

免费翻译文档

深度研究

AI帮你快速写综述,25分钟生成高质量综述,智能提取关键信息,辅助科研写作。

立即免费体验

人类KALRN mRNA和Kalirin蛋白亚型的鉴定与表征

Identification and characterization of human KALRN mRNA and Kalirin protein isoforms.

作者信息

Mould Arne W, Wright David J, Bornemann Klaus D, Hengerer Bastian, Pinnock Rob, Drydale Edward, Bancroft James, Hall Nicola A L, von Delft Annette, Brennan Paul E, Harrison Paul J, Haerty Wilfried, Tunbridge Elizabeth M

机构信息

Department of Psychiatry, University of Oxford, Warneford Hospital, Oxford OX3 7JX, United Kingdom.

Oxford Health NHS Foundation Trust, Warneford Hospital, Oxford OX3 7JX, United Kingdom.

出版信息

Cereb Cortex. 2024 Dec 3;34(12). doi: 10.1093/cercor/bhae470.

DOI:10.1093/cercor/bhae470
PMID:39656879
原文链接:https://pmc.ncbi.nlm.nih.gov/articles/PMC11630257/
Abstract

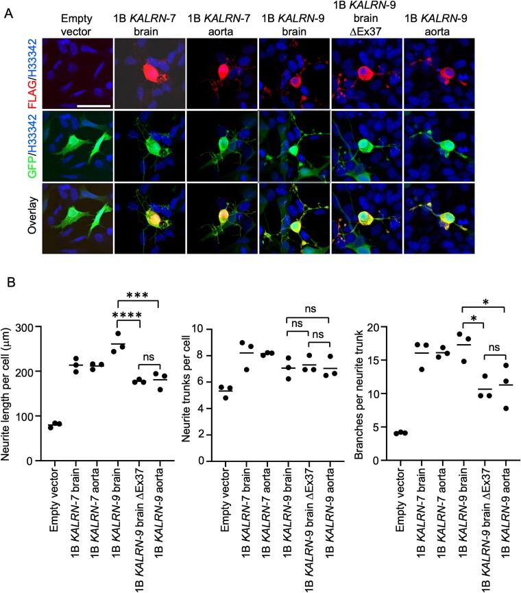
Kalirin is a multidomain protein with important roles in neurite outgrowth, and synaptic spine formation and remodeling. Genetic and pathophysiological links with various neuropsychiatric disorders associated with synaptic dysfunction and cognitive impairment have sparked interest in its potential as a pharmacological target. Multiple Kalirin proteoforms are detected in the adult human brain, yet we know little about the diversity of the transcripts that encode them or their tissue profiles. Here, we characterized full-length KALRN transcripts expressed in the adult human frontal lobe and hippocampus using rapid amplification of complementary DNA (cDNA) ends and nanopore long-read sequencing. For comparison with non-neural tissue, we also analyzed KALRN transcripts in the aorta. Multiple novel isoforms were identified and were largely similar between the two brain regions analyzed. Alternative splicing in the brain results in preferential inclusion of exon 37, which encodes 32 amino acids upstream of the second guanine nucleotide exchange factor (GEF) domain. Structural modeling predicts that a subset of these amino acids forms a conserved alpha helix. Although deletion of these amino acids had little effect on GEF activity, it did alter Kalirin-induced neurite outgrowth suggesting that this brain-enriched splicing event may be important for neural function. These data indicate that alternative splicing is potentially important for regulating Kalirin actions in the human brain.

摘要

卡里林是一种多结构域蛋白,在神经突生长、突触棘形成和重塑中发挥重要作用。与各种与突触功能障碍和认知障碍相关的神经精神疾病的遗传和病理生理联系引发了人们对其作为药理学靶点潜力的兴趣。在成人大脑中检测到多种卡里林蛋白异构体,但我们对编码它们的转录本的多样性或其组织分布了解甚少。在这里,我们使用互补DNA(cDNA)末端快速扩增和纳米孔长读长测序对在成人大脑额叶和海马体中表达的全长KALRN转录本进行了表征。为了与非神经组织进行比较,我们还分析了主动脉中的KALRN转录本。鉴定出了多种新的异构体,在所分析的两个脑区之间它们在很大程度上是相似的。大脑中的可变剪接导致外显子37的优先包含,该外显子在第二个鸟嘌呤核苷酸交换因子(GEF)结构域上游编码32个氨基酸。结构建模预测这些氨基酸的一个子集形成一个保守的α螺旋。尽管删除这些氨基酸对GEF活性影响不大,但它确实改变了卡里林诱导的神经突生长,这表明这种在大脑中富集的剪接事件可能对神经功能很重要。这些数据表明可变剪接可能对调节人脑中卡里林的作用很重要。

https://cdn.ncbi.nlm.nih.gov/pmc/blobs/89c5/11630257/bd1fe5767bf0/bhae470f7.jpg
https://cdn.ncbi.nlm.nih.gov/pmc/blobs/89c5/11630257/0039fb73966a/bhae470f1.jpg
https://cdn.ncbi.nlm.nih.gov/pmc/blobs/89c5/11630257/6429ab289780/bhae470f2.jpg
https://cdn.ncbi.nlm.nih.gov/pmc/blobs/89c5/11630257/0bf15e2c67fd/bhae470f3.jpg
https://cdn.ncbi.nlm.nih.gov/pmc/blobs/89c5/11630257/6d0b4d74c84a/bhae470f4.jpg
https://cdn.ncbi.nlm.nih.gov/pmc/blobs/89c5/11630257/f7b51aa2f98f/bhae470f5.jpg
https://cdn.ncbi.nlm.nih.gov/pmc/blobs/89c5/11630257/5cdc96f1d930/bhae470f6.jpg
https://cdn.ncbi.nlm.nih.gov/pmc/blobs/89c5/11630257/bd1fe5767bf0/bhae470f7.jpg
https://cdn.ncbi.nlm.nih.gov/pmc/blobs/89c5/11630257/0039fb73966a/bhae470f1.jpg
https://cdn.ncbi.nlm.nih.gov/pmc/blobs/89c5/11630257/6429ab289780/bhae470f2.jpg
https://cdn.ncbi.nlm.nih.gov/pmc/blobs/89c5/11630257/0bf15e2c67fd/bhae470f3.jpg
https://cdn.ncbi.nlm.nih.gov/pmc/blobs/89c5/11630257/6d0b4d74c84a/bhae470f4.jpg
https://cdn.ncbi.nlm.nih.gov/pmc/blobs/89c5/11630257/f7b51aa2f98f/bhae470f5.jpg
https://cdn.ncbi.nlm.nih.gov/pmc/blobs/89c5/11630257/5cdc96f1d930/bhae470f6.jpg
https://cdn.ncbi.nlm.nih.gov/pmc/blobs/89c5/11630257/bd1fe5767bf0/bhae470f7.jpg

相似文献

1
Identification and characterization of human KALRN mRNA and Kalirin protein isoforms.人类KALRN mRNA和Kalirin蛋白亚型的鉴定与表征
Cereb Cortex. 2024 Dec 3;34(12). doi: 10.1093/cercor/bhae470.
2
Prescription of Controlled Substances: Benefits and Risks管制药品的处方:益处与风险
3
Short-Term Memory Impairment短期记忆障碍
4
Nivolumab for adults with Hodgkin's lymphoma (a rapid review using the software RobotReviewer).纳武单抗用于成人霍奇金淋巴瘤(使用RobotReviewer软件进行的快速综述)
Cochrane Database Syst Rev. 2018 Jul 12;7(7):CD012556. doi: 10.1002/14651858.CD012556.pub2.
5
Diagnostic test accuracy and cost-effectiveness of tests for codeletion of chromosomal arms 1p and 19q in people with glioma.染色体臂 1p 和 19q 缺失的检测在胶质瘤患者中的诊断准确性和成本效益。
Cochrane Database Syst Rev. 2022 Mar 2;3(3):CD013387. doi: 10.1002/14651858.CD013387.pub2.
6
"In a State of Flow": A Qualitative Examination of Autistic Adults' Phenomenological Experiences of Task Immersion.“心流状态”:对自闭症成年人任务沉浸现象学体验的质性研究
Autism Adulthood. 2024 Sep 16;6(3):362-373. doi: 10.1089/aut.2023.0032. eCollection 2024 Sep.
7
Systemic pharmacological treatments for chronic plaque psoriasis: a network meta-analysis.系统性药理学治疗慢性斑块状银屑病:网络荟萃分析。
Cochrane Database Syst Rev. 2021 Apr 19;4(4):CD011535. doi: 10.1002/14651858.CD011535.pub4.
8
Adapting Safety Plans for Autistic Adults with Involvement from the Autism Community.在自闭症群体的参与下为成年自闭症患者调整安全计划。
Autism Adulthood. 2025 May 28;7(3):293-302. doi: 10.1089/aut.2023.0124. eCollection 2025 Jun.
9
Systemic pharmacological treatments for chronic plaque psoriasis: a network meta-analysis.慢性斑块状银屑病的全身药理学治疗:一项网状Meta分析。
Cochrane Database Syst Rev. 2020 Jan 9;1(1):CD011535. doi: 10.1002/14651858.CD011535.pub3.
10
The Black Book of Psychotropic Dosing and Monitoring.《精神药物剂量与监测黑皮书》
Psychopharmacol Bull. 2024 Jul 8;54(3):8-59.

本文引用的文献

1
Accurate structure prediction of biomolecular interactions with AlphaFold 3.利用 AlphaFold 3 进行生物分子相互作用的精确结构预测。
Nature. 2024 Jun;630(8016):493-500. doi: 10.1038/s41586-024-07487-w. Epub 2024 May 8.
2
Structural/functional studies of Trio provide insights into its configuration and show that conserved linker elements enhance its activity for Rac1.对 Trio 的结构/功能研究提供了其构象的深入了解,并表明保守的连接元件增强了其对 Rac1 的活性。
J Biol Chem. 2022 Aug;298(8):102209. doi: 10.1016/j.jbc.2022.102209. Epub 2022 Jun 30.
3
Kalirin as a Novel Treatment Target for Cognitive Dysfunction in Schizophrenia.
卡里林作为精神分裂症认知功能障碍的新型治疗靶点
CNS Drugs. 2022 Jan;36(1):1-16. doi: 10.1007/s40263-021-00884-z. Epub 2021 Dec 20.
4
A Kalirin missense mutation enhances dendritic RhoA signaling and leads to regression of cortical dendritic arbors across development.一种Kalirin错义突变增强树突状RhoA信号传导,并导致整个发育过程中皮质树突分支的消退。
Proc Natl Acad Sci U S A. 2021 Dec 7;118(49). doi: 10.1073/pnas.2022546118.
5
Rho Signaling in Synaptic Plasticity, Memory, and Brain Disorders.Rho信号传导在突触可塑性、记忆及脑部疾病中的作用
Front Cell Dev Biol. 2021 Oct 4;9:729076. doi: 10.3389/fcell.2021.729076. eCollection 2021.
6
CellProfiler 4: improvements in speed, utility and usability.CellProfiler 4:在速度、实用性和易用性方面的改进。
BMC Bioinformatics. 2021 Sep 10;22(1):433. doi: 10.1186/s12859-021-04344-9.
7
Brain-derived neurotrophic factor (BDNF) promotes molecular polarization and differentiation of immature neuroblastoma cells into definitive neurons.脑源性神经营养因子(BDNF)促进未成熟神经母细胞瘤细胞向定型神经元的分子极化和分化。
Biochim Biophys Acta Mol Cell Res. 2020 Sep;1867(9):118737. doi: 10.1016/j.bbamcr.2020.118737. Epub 2020 May 8.
8
Shared Molecular Neuropathology Across Major Psychiatric Disorders Parallels Polygenic Overlap.主要精神疾病之间共享的分子神经病理学与多基因重叠相似。
Focus (Am Psychiatr Publ). 2019 Jan;17(1):66-72. doi: 10.1176/appi.focus.17103. Epub 2019 Jan 7.
9
Genetics of schizophrenia in the South African Xhosa.南非科萨人的精神分裂症遗传学。
Science. 2020 Jan 31;367(6477):569-573. doi: 10.1126/science.aay8833.
10
Long-read sequencing reveals the complex splicing profile of the psychiatric risk gene CACNA1C in human brain.长读测序揭示了人类大脑中精神疾病风险基因 CACNA1C 的复杂剪接谱。
Mol Psychiatry. 2020 Jan;25(1):37-47. doi: 10.1038/s41380-019-0583-1. Epub 2019 Nov 6.