Hawkey Jane, Frézal Lise, Tran Dien Alicia, Zhukova Anna, Brown Derek, Chattaway Marie Anne, Simon Sandra, Izumiya Hidemasa, Fields Patricia I, De Lappe Niall, Kaftyreva Lidia, Xu Xuebin, Isobe Junko, Clermont Dominique, Njamkepo Elisabeth, Akeda Yukihiro, Issenhuth-Jeanjean Sylvie, Makarova Mariia, Wang Yanan, Hunt Martin, Jenkins Brent M, Ravel Magali, Guibert Véronique, Serre Estelle, Matveeva Zoya, Fabre Laëtitia, Cormican Martin, Yue Min, Zhu Baoli, Morita Masatomo, Iqbal Zamin, Silva Nodari Carolina, Pardos de la Gandara Maria, Weill François-Xavier
Department of Infectious Diseases, School of Translational Medicine, Monash University, Melbourne, VIC, 3004, Australia.
Institut Pasteur, Université Paris Cité, Unité des Bactéries pathogènes entériques, Paris, F-75015, France.
Nat Commun. 2024 Dec 10;15(1):10143. doi: 10.1038/s41467-024-54418-4.
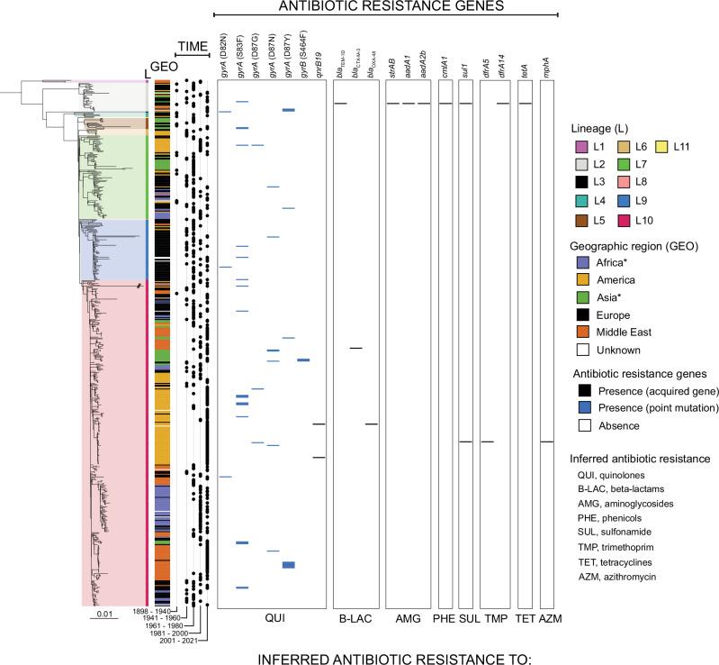
Paratyphoid B fever (PTB) is caused by an invasive lineage (phylogroup 1, PG1) of Salmonella enterica serotype Paratyphi B (SPB). However, little was known about the global population structure, geographic distribution, and evolution of this pathogen. Here, we report a whole-genome analysis of 568 historical and contemporary SPB PG1 isolates, obtained globally, between 1898 and 2021. We show that this pathogen existed in the 13th century, subsequently diversifying into 11 lineages and 38 genotypes with strong phylogeographic patterns. Following its discovery in 1896, it circulated across Europe until the 1970s, after which it was mostly reimported into Europe from South America, the Middle East, South Asia, and North Africa. Antimicrobial resistance recently emerged in various genotypes of SPB PG1, mostly through mutations of the quinolone-resistance-determining regions of gyrA and gyrB. This study provides an unprecedented insight into SPB PG1 and essential genomic tools for identifying and tracking this pathogen, thereby facilitating the global genomic surveillance of PTB.
副伤寒乙(PTB)由肠炎沙门氏菌副伤寒乙血清型(SPB)的一个侵袭性谱系(系统发育群1,PG1)引起。然而,对于这种病原体的全球种群结构、地理分布和进化情况知之甚少。在此,我们报告了对1898年至2021年间从全球获取的568株历史和当代SPB PG1分离株的全基因组分析。我们发现这种病原体在13世纪就已存在,随后分化为11个谱系和38个基因型,具有很强的系统地理模式。1896年被发现后,它在欧洲传播,直到20世纪70年代,此后大多从南美洲、中东、南亚和北非重新输入欧洲。近期,SPB PG1的各种基因型中出现了抗菌药物耐药性,主要是通过gyrA和gyrB的喹诺酮耐药决定区的突变产生的。本研究为SPB PG1提供了前所未有的见解以及用于鉴定和追踪这种病原体的重要基因组工具,从而有助于对PTB进行全球基因组监测。