• 文献检索
  • 文档翻译
  • 深度研究
  • 学术资讯
  • Suppr Zotero 插件Zotero 插件
  • 邀请有礼
  • 套餐&价格
  • 历史记录
应用&插件
Suppr Zotero 插件Zotero 插件浏览器插件Mac 客户端Windows 客户端微信小程序
定价
高级版会员购买积分包购买API积分包
服务
文献检索文档翻译深度研究API 文档MCP 服务
关于我们
关于 Suppr公司介绍联系我们用户协议隐私条款
关注我们

Suppr 超能文献

核心技术专利:CN118964589B侵权必究
粤ICP备2023148730 号-1Suppr @ 2026

文献检索

告别复杂PubMed语法,用中文像聊天一样搜索,搜遍4000万医学文献。AI智能推荐,让科研检索更轻松。

立即免费搜索

文件翻译

保留排版,准确专业,支持PDF/Word/PPT等文件格式,支持 12+语言互译。

免费翻译文档

深度研究

AI帮你快速写综述,25分钟生成高质量综述,智能提取关键信息,辅助科研写作。

立即免费体验

通过维持脂质稳态,缺失 可单独或与酒精摄入一起预防代谢相关脂肪性肝病。 (注:原文中“Loss of ”后面缺少具体内容)

Loss of protects against MASLD alone or with alcohol intake by preserving lipid homeostasis.

作者信息

Lamas-Paz Arantza, Hionides-Gutiérrez Alejandro, Guo Feifei, Jorquera Gonzalo, Morán-Blanco Laura, Benedé-Ubieto Raquel, Mesquita Mariana, Estévez-Vázquez Olga, Zheng Kang, Mazariegos Marina, Vázquez-Ogando Elena, Blázquez-López Elena, Asensio Iris, Mutlu Beste, Gomez-Santos Beatriz, Peligros María Isabel, Vaquero Javier, Bañares Rafael, Delgado Teresa C, Martínez-Chantar María Luz, Martínez-Naves Eduardo, Sanz-García Carlos, Mohamed Mohamed Ramadan, Tesolato Sofía, Iniesta Pilar, Gallego-Durán Rocío, Maya-Miles Douglas, Ampuero Javier, Romero-Gómez Manuel, Martínez-Alcocer Ana, Sanfeliu-Redondo David, Fernández-Iglesias Anabel, Gracia-Sancho Jordi, Coll Mar, Graupera Isabel, Ginès Pere, Ciudin Andrea, Rivera-Esteban Jesús, Pericàs Juan M, Ávila Matías A, Frutos Maria Dolores, Martínez-Cáceres Carlos Manuel, Ramos-Molina Bruno, Aspichueta Patricia, Puigserver Pere, Nevzorova Yulia A, Cubero Francisco Javier

机构信息

Department of Immunology, Ophthalmology and ENT, Complutense University School of Medicine, Madrid, Spain.

12 de Octubre Health Research Institute (imas12), Madrid, Spain.

出版信息

JHEP Rep. 2024 Oct 5;7(1):101230. doi: 10.1016/j.jhepr.2024.101230. eCollection 2025 Jan.

DOI:10.1016/j.jhepr.2024.101230
PMID:39659733
原文链接:https://pmc.ncbi.nlm.nih.gov/articles/PMC11629569/
Abstract

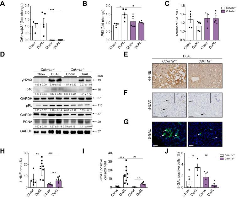
BACKGROUND & AIMS: Expression of P21, encoded by the gene, has been associated with fibrosis progression in steatotic liver disease (SLD); however, the underlying mechanisms remain unknown. In the present study, we investigated the function of CDKN1A in SLD.

METHODS

expression levels were evaluated in different patient cohorts with SLD, fibrosis, and advanced chronic liver disease (ACLD). and mice were fed with either a Western diet (WD), a Lieber-DeCarli (LdC) diet plus multiple EtOH (ethanol) binges, or a DuAL diet (metabolic dysfunction-associated fatty liver disease and alcohol-related liver). Primary hepatocytes were isolated and functional assays performed.

RESULTS

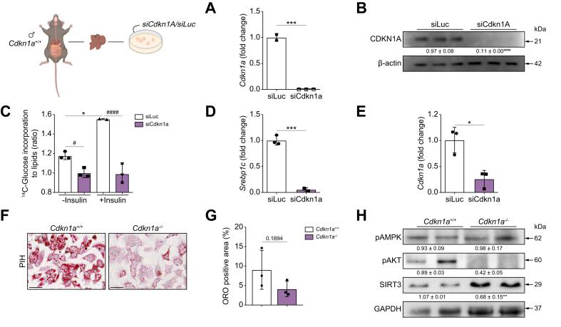
A significant increase in expression was observed in patients with steatohepatitis and fibrosis (with a positive correlation with both NAFLD Activity Score and fibrosis staging scores), cirrhosis and ACLD. mice, fed a DuAL diet exhibited liver injury and cell death increased reactive oxygen species (ROS), and markers of senescence (γH2AX, β-GAL, ) contributing to steatosis and inflammation. In contrast, mutant mice showed a significant decrease in senescence-associated markers as well as in markers of liver injury, hepatic steatosis and an increase in fatty acid oxidation and reduction in free fatty acid uptake as well as lipogenesis. Mechanistically, activation of the AMPK-SIRT3 was observed in -deleted animals.

CONCLUSIONS

deletion protected against preclinical SLD by promoting fatty acid oxidation and preventing free fatty acid uptake and lipogenesis via the AMPK-SIRT3 axis. expression was found to be directly correlated with increased severity of NAFLD Activity Score and fibrosis in patients with SLD. CDKN1A could be a potential theragnostic target for the treatment of metabolic dysregulation in patients with SLD, with and without alcohol consumption.

IMPACT AND IMPLICATIONS

Expression of p21, encoded by the gene, has been associated with fibrosis progression in steatotic liver disease (SLD), but the molecular mechanisms remain elusive. Interestingly, in this study we found that deletion protected against preclinical SLD by promoting fatty acid oxidation and preventing free fatty acid uptake and lipogenesis, via the AMPK-SIRT3 axis. Translationally, expression was found to be directly correlated with increased severity of NAFLD Activity Score (NAS) and fibrosis in SLD patients, and therefore, CDKN1A might be used potential theragnostic target for the treatment of metabolically induced SLD, with and without alcohol consumption.

摘要

背景与目的

由该基因编码的P21的表达与脂肪性肝病(SLD)的纤维化进展相关;然而,其潜在机制仍不清楚。在本研究中,我们调查了CDKN1A在SLD中的功能。

方法

评估了不同患有SLD、纤维化和晚期慢性肝病(ACLD)的患者队列中的表达水平。给野生型和基因敲除小鼠喂食西式饮食(WD)、Lieber-DeCarli(LdC)饮食加多次乙醇暴饮或DuAL饮食(代谢功能障碍相关脂肪性肝病和酒精性肝病)。分离原代肝细胞并进行功能测定。

结果

在脂肪性肝炎和纤维化患者(与非酒精性脂肪性肝病活动评分和纤维化分期评分均呈正相关)、肝硬化和ACLD患者中观察到表达显著增加。喂食DuAL饮食的野生型小鼠表现出肝损伤和细胞死亡,活性氧(ROS)增加,以及衰老标志物(γH2AX、β-GAL)增加,导致脂肪变性和炎症。相比之下,基因敲除小鼠的衰老相关标志物以及肝损伤、肝脂肪变性标志物显著减少,脂肪酸氧化增加,游离脂肪酸摄取和脂肪生成减少。机制上,在基因缺失的动物中观察到AMPK-SIRT3的激活。

结论

基因缺失通过促进脂肪酸氧化并通过AMPK-SIRT3轴防止游离脂肪酸摄取和脂肪生成,从而预防临床前SLD。发现表达与SLD患者非酒精性脂肪性肝病活动评分和纤维化严重程度增加直接相关。CDKN1A可能是治疗有或无饮酒史的SLD患者代谢失调的潜在治疗诊断靶点。

影响与意义

由该基因编码的p21的表达与脂肪性肝病(SLD)的纤维化进展相关,但分子机制仍不清楚。有趣的是,在本研究中我们发现基因缺失通过促进脂肪酸氧化并通过AMPK-SIRT3轴防止游离脂肪酸摄取和脂肪生成,从而预防临床前SLD。在转化研究中,发现表达与SLD患者非酒精性脂肪性肝病活动评分(NAS)和纤维化严重程度增加直接相关,因此,CDKN1A可能是治疗有或无饮酒史的代谢性SLD的潜在治疗诊断靶点。

https://cdn.ncbi.nlm.nih.gov/pmc/blobs/aaac/11629569/3f9e3fec0e29/gr8.jpg
https://cdn.ncbi.nlm.nih.gov/pmc/blobs/aaac/11629569/24a2bad76dd8/ga1.jpg
https://cdn.ncbi.nlm.nih.gov/pmc/blobs/aaac/11629569/c1e8aa30cb40/gr1.jpg
https://cdn.ncbi.nlm.nih.gov/pmc/blobs/aaac/11629569/fccf65338e28/gr2.jpg
https://cdn.ncbi.nlm.nih.gov/pmc/blobs/aaac/11629569/2e709d91799c/gr3.jpg
https://cdn.ncbi.nlm.nih.gov/pmc/blobs/aaac/11629569/edc139847f24/gr4.jpg
https://cdn.ncbi.nlm.nih.gov/pmc/blobs/aaac/11629569/b464178297fb/gr5.jpg
https://cdn.ncbi.nlm.nih.gov/pmc/blobs/aaac/11629569/9661dc38aeab/gr6.jpg
https://cdn.ncbi.nlm.nih.gov/pmc/blobs/aaac/11629569/9c1826271929/gr7.jpg
https://cdn.ncbi.nlm.nih.gov/pmc/blobs/aaac/11629569/3f9e3fec0e29/gr8.jpg
https://cdn.ncbi.nlm.nih.gov/pmc/blobs/aaac/11629569/24a2bad76dd8/ga1.jpg
https://cdn.ncbi.nlm.nih.gov/pmc/blobs/aaac/11629569/c1e8aa30cb40/gr1.jpg
https://cdn.ncbi.nlm.nih.gov/pmc/blobs/aaac/11629569/fccf65338e28/gr2.jpg
https://cdn.ncbi.nlm.nih.gov/pmc/blobs/aaac/11629569/2e709d91799c/gr3.jpg
https://cdn.ncbi.nlm.nih.gov/pmc/blobs/aaac/11629569/edc139847f24/gr4.jpg
https://cdn.ncbi.nlm.nih.gov/pmc/blobs/aaac/11629569/b464178297fb/gr5.jpg
https://cdn.ncbi.nlm.nih.gov/pmc/blobs/aaac/11629569/9661dc38aeab/gr6.jpg
https://cdn.ncbi.nlm.nih.gov/pmc/blobs/aaac/11629569/9c1826271929/gr7.jpg
https://cdn.ncbi.nlm.nih.gov/pmc/blobs/aaac/11629569/3f9e3fec0e29/gr8.jpg

相似文献

1
Loss of protects against MASLD alone or with alcohol intake by preserving lipid homeostasis.通过维持脂质稳态,缺失 可单独或与酒精摄入一起预防代谢相关脂肪性肝病。 (注:原文中“Loss of ”后面缺少具体内容)
JHEP Rep. 2024 Oct 5;7(1):101230. doi: 10.1016/j.jhepr.2024.101230. eCollection 2025 Jan.
2
Thy-1 restricts steatosis and liver fibrosis in steatotic liver disease.Thy-1 可限制脂肪变性肝病中的脂肪变性和肝纤维化。
Liver Int. 2024 Aug;44(8):2075-2090. doi: 10.1111/liv.15956. Epub 2024 May 4.
3
Liver and atherosclerotic risks of patients with cryptogenic steatotic liver disease.隐匿性脂肪性肝病患者的肝脏与动脉粥样硬化风险。
Hepatol Int. 2024 Jun;18(3):943-951. doi: 10.1007/s12072-023-10624-8. Epub 2024 Jan 16.
4
Low-to-moderate alcohol consumption is associated with increased fibrosis in individuals with metabolic dysfunction-associated steatotic liver disease.低至中度饮酒与代谢功能障碍相关脂肪性肝病患者的纤维化增加有关。
J Hepatol. 2024 Dec;81(6):930-940. doi: 10.1016/j.jhep.2024.06.036. Epub 2024 Jul 4.
5
Steatotic liver disease predicts cardiovascular disease and advanced liver fibrosis: A community-dwelling cohort study with 20-year follow-up.脂肪性肝病预测心血管疾病和晚期肝纤维化:一项具有 20 年随访的社区居民队列研究。
Metabolism. 2024 Apr;153:155800. doi: 10.1016/j.metabol.2024.155800. Epub 2024 Jan 22.
6
Impact of steatotic liver disease subtypes, sarcopenia, and fibrosis on all-cause and cause-specific mortality: a 15.7-year cohort study.脂肪性肝病亚型、肌肉减少症和肝纤维化对全因死亡率和特定病因死亡率的影响:一项15.7年的队列研究。
BMC Gastroenterol. 2025 Feb 11;25(1):75. doi: 10.1186/s12876-025-03661-0.
7
Tetrahydropalmatine ameliorates hepatic steatosis in nonalcoholic fatty liver disease by switching lipid metabolism via AMPK-SREBP-1c-Sirt1 signaling axis.四氢巴马汀通过 AMPK-SREBP-1c-Sirt1 信号轴切换脂质代谢改善非酒精性脂肪性肝病的肝脂肪变性。
Phytomedicine. 2023 Oct;119:155005. doi: 10.1016/j.phymed.2023.155005. Epub 2023 Aug 5.
8
Characteristics and long-term mortality of individuals with MASLD, MetALD, and ALD, and the utility of SAFE score.合并代谢相关脂肪性肝病、代谢相关酒精性肝病和酒精性肝病患者的特征及长期死亡率,以及SAFE评分的效用
JHEP Rep. 2024 Jun 3;6(10):101127. doi: 10.1016/j.jhepr.2024.101127. eCollection 2024 Oct.
9
Identification of CDKN1A as a potential key risk factor in MASLD progression.鉴定CDKN1A作为非酒精性脂肪性肝病进展中的潜在关键风险因素。
FASEB J. 2025 Apr 15;39(7):e70458. doi: 10.1096/fj.202402942R.
10
Impact of MASLD on Portal Vein Thrombosis Following Hepatectomy for Liver Cancer.非酒精性脂肪性肝病相关脂肪性肝病对肝癌肝切除术后门静脉血栓形成的影响。
Cancers (Basel). 2024 Nov 15;16(22):3844. doi: 10.3390/cancers16223844.

本文引用的文献

1
Enhancing drug delivery with supramolecular amphiphilic macrocycle nanoparticles: selective targeting of CDK4/6 inhibitor palbociclib to melanoma.超分子两亲性大环纳米粒子增强药物递送:CDK4/6 抑制剂帕博西尼对黑色素瘤的选择性靶向。
Biomater Sci. 2024 Jan 30;12(3):725-737. doi: 10.1039/d3bm01888a.
2
Neuroblastoma RAS viral oncogene homolog (N-RAS) deficiency aggravates liver injury and fibrosis.神经母细胞瘤 RAS 病毒癌基因同源物(N-RAS)缺失加重肝损伤和纤维化。
Cell Death Dis. 2023 Aug 10;14(8):514. doi: 10.1038/s41419-023-06029-y.
3
A multisociety Delphi consensus statement on new fatty liver disease nomenclature.
多学会专家组关于新的脂肪肝疾病命名的德尔菲共识声明。
J Hepatol. 2023 Dec;79(6):1542-1556. doi: 10.1016/j.jhep.2023.06.003. Epub 2023 Jun 24.
4
Cellular senescence in hepatocytes contributes to metabolic disturbances in NASH.肝细胞中的细胞衰老导致 NASH 中的代谢紊乱。
Front Endocrinol (Lausanne). 2022 Aug 22;13:957616. doi: 10.3389/fendo.2022.957616. eCollection 2022.
5
Molecular characterization of chronic liver disease dynamics: From liver fibrosis to acute-on-chronic liver failure.慢性肝病动态变化的分子特征:从肝纤维化到慢加急性肝衰竭
JHEP Rep. 2022 Apr 4;4(6):100482. doi: 10.1016/j.jhepr.2022.100482. eCollection 2022 Jun.
6
The Potential Role of Cellular Senescence in Non-Alcoholic Fatty Liver Disease.细胞衰老在非酒精性脂肪性肝病中的潜在作用。
Int J Mol Sci. 2022 Jan 7;23(2):652. doi: 10.3390/ijms23020652.
7
p53-mediated redox control promotes liver regeneration and maintains liver function in response to CCl.p53介导的氧化还原控制促进肝脏再生并在应对四氯化碳时维持肝功能。
Cell Death Differ. 2022 Mar;29(3):514-526. doi: 10.1038/s41418-021-00871-3. Epub 2021 Oct 9.
8
An Experimental DUAL Model of Advanced Liver Damage.一种晚期肝损伤的实验性双模型。
Hepatol Commun. 2021 Mar 11;5(6):1051-1068. doi: 10.1002/hep4.1698. eCollection 2021 Jun.
9
Evaluating causality of cellular senescence in non-alcoholic fatty liver disease.评估细胞衰老在非酒精性脂肪性肝病中的因果关系。
JHEP Rep. 2021 May 1;3(4):100301. doi: 10.1016/j.jhepr.2021.100301. eCollection 2021 Aug.
10
Molecular Profiling of Decompensated Cirrhosis by a Novel MicroRNA Signature.基于新型 miRNA 特征谱对代偿期肝硬化的分子分析。
Hepatol Commun. 2020 Dec 2;5(2):309-322. doi: 10.1002/hep4.1642. eCollection 2021 Feb.