Suppr超能文献

古老象鼻虫科(Belidae,鞘翅目:象甲总科)的进化史揭示了冈瓦纳大陆解体和主要植物群更替的印记,包括被子植物的兴起。

The evolutionary history of the ancient weevil family Belidae (Coleoptera: Curculionoidea) reveals the marks of Gondwana breakup and major floristic turnovers, including the rise of angiosperms.

作者信息

Li Xuankun, Marvaldi Adriana E, Oberprieler Rolf G, Clarke Dave, Farrell Brian D, Sequeira Andrea, Ferrer M Silvia, O'Brien Charles, Salzman Shayla, Shin Seunggwan, Tang William, McKenna Duane D

机构信息

Department of Entomology, College of Plant Protection, China Agricultural University, Beijing, China.

Department of Biological Sciences, University of Memphis, Memphis, United States.

出版信息

Elife. 2024 Dec 12;13:RP97552. doi: 10.7554/eLife.97552.

Abstract

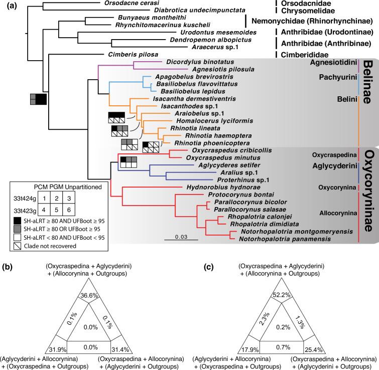
The rise of angiosperms to ecological dominance and the breakup of Gondwana during the Mesozoic marked major transitions in the evolutionary history of insect-plant interactions. To elucidate how contemporary trophic interactions were influenced by host plant shifts and palaeogeographical events, we integrated molecular data with information from the fossil record to construct a time tree for ancient phytophagous weevils of the beetle family Belidae. Our analyses indicate that crown-group Belidae originated approximately 138 Ma ago in Gondwana, associated with Pinopsida (conifer) host plants, with larvae likely developing in dead/decaying branches. Belids tracked their host plants as major plate movements occurred during Gondwana's breakup, surviving on distant, disjunct landmasses. Some belids shifted to Angiospermae and Cycadopsida when and where conifers declined, evolving new trophic interactions, including brood-pollination mutualisms with cycads and associations with achlorophyllous parasitic angiosperms. Extant radiations of belids in the genera (Australian region) and (Hawaiian Islands) have relatively recent origins.

摘要

被子植物在中生代崛起并占据生态优势以及冈瓦纳大陆的解体标志着昆虫与植物相互作用进化史上的重大转变。为了阐明当代营养相互作用是如何受到寄主植物转移和古地理事件的影响,我们将分子数据与化石记录中的信息相结合,构建了象鼻虫科Belidae古代植食性象鼻虫的时间树。我们的分析表明,冠群Belidae大约在1.38亿年前起源于冈瓦纳大陆,与松纲(针叶树)寄主植物有关,其幼虫可能在枯死/腐烂的树枝中发育。在冈瓦纳大陆解体期间,随着主要板块运动的发生,象鼻虫跟随它们的寄主植物,在遥远的、分离的陆地上生存下来。当针叶树数量减少时,一些象鼻虫转移到被子植物和苏铁纲植物上,进化出了新的营养相互作用,包括与苏铁的育雏传粉共生关系以及与无叶绿素寄生被子植物的关联。象鼻虫属(澳大利亚地区)和属(夏威夷群岛)现存的辐射起源相对较近。

https://cdn.ncbi.nlm.nih.gov/pmc/blobs/cf7c/11637463/3af5459dba69/elife-97552-fig1.jpg

文献检索

告别复杂PubMed语法,用中文像聊天一样搜索,搜遍4000万医学文献。AI智能推荐,让科研检索更轻松。

立即免费搜索

文件翻译

保留排版,准确专业,支持PDF/Word/PPT等文件格式,支持 12+语言互译。

免费翻译文档

深度研究

AI帮你快速写综述,25分钟生成高质量综述,智能提取关键信息,辅助科研写作。

立即免费体验