Suppr超能文献

肥大细胞与肠癌细胞的相互作用由肿瘤坏死因子-α介导,并由白细胞介素-33/ST2轴维持。

Mast cells-intestinal cancer cells crosstalk is mediated by TNF-alpha and sustained by the IL-33/ST2 axis.

作者信息

Dal Secco Chiara, Tonon Silvia, Trevisan Caterina, Martinis Eleonora, Valeri Viviana, Codrich Marta, Tell Gianluca, Frossi Barbara, Pucillo Carlo E M

机构信息

Immunology Section, Department of Medicine, University of Udine, Udine, Italy.

Molecular Biology Section, Department of Medicine, University of Udine, Udine, Italy.

出版信息

Cancer Immunol Immunother. 2025 May 15;74(7):205. doi: 10.1007/s00262-025-04054-8.

Abstract

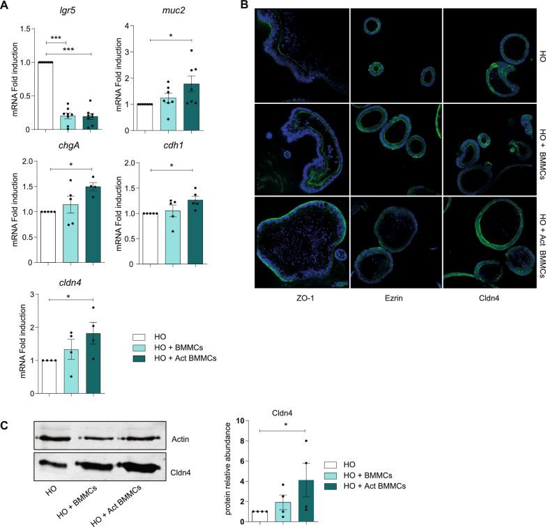
It is common knowledge that mast cells (MCs) exert different roles in the gastrointestinal tract, from the maintenance of homeostasis to the onset and propagation of different gut diseases such as food allergies, infections, inflammation, and cancer. However, the mechanisms through which MCs dialog and influence the intestinal tissue are not completely known. To get insight into the bidirectional crosstalk between MCs and the intestinal microenvironment, both in homeostatic and pathological settings, colon organoids from intestinal epithelium of healthy mice and adenomas from AOM/DSS-treated mice have been exploited and co-cultured with MCs. The influence of MCs on organoid architecture and the effect of healthy and tumoral organoids on the phenotype and responsiveness of MCs have been addressed. We observed that MCs interact with intestinal organoids and contribute to the differentiation of healthy organoids by upregulating the expression of mucin-2, chromogranin A, cadherin-1, and claudin 4. On the contrary, in co-culture with tumoral organoids a decrease in cell proliferation, chromogranin A, and lysozyme expression was observed. Tumoral organoids have been shown to activate MCs via the IL-33/ST2 axis leading to increased release of TNF-α which in turn was responsible for the observed effects on tumoral organoids. Our results indicate that MCs are important mediators of intestinal tissue homeostasis and that a different environment can shape and direct MCs toward the dampening or propagation of the inflammatory response. Ultimately, our MC-organoid co-cultures represent a valid in vitro tool to investigate the role of MCs in the gut.

摘要

众所周知,肥大细胞(MCs)在胃肠道中发挥着不同作用,从体内平衡的维持到不同肠道疾病(如食物过敏、感染、炎症和癌症)的发生与传播。然而,MCs与肠道组织进行对话并产生影响的机制尚未完全明确。为深入了解在体内平衡和病理状态下MCs与肠道微环境之间的双向串扰,研究人员利用了来自健康小鼠肠上皮的结肠类器官和经AOM/DSS处理小鼠的腺瘤,并将它们与MCs进行共培养。研究探讨了MCs对类器官结构的影响以及健康和肿瘤类器官对MCs表型和反应性的作用。我们观察到,MCs与肠道类器官相互作用,并通过上调粘蛋白2、嗜铬粒蛋白A、钙黏蛋白1和闭合蛋白4的表达,促进健康类器官的分化。相反,在与肿瘤类器官共培养时,观察到细胞增殖、嗜铬粒蛋白A和溶菌酶表达下降。肿瘤类器官已被证明可通过IL-33/ST2轴激活MCs,导致TNF-α释放增加,而TNF-α反过来又对肿瘤类器官产生了所观察到的影响。我们的结果表明,MCs是肠道组织体内平衡的重要介质,不同的环境可以塑造并引导MCs朝着炎症反应的抑制或传播方向发展。最终,我们的MC-类器官共培养体系是一种有效的体外工具,可用于研究MCs在肠道中的作用。

https://cdn.ncbi.nlm.nih.gov/pmc/blobs/b9aa/12081814/f686a898d8b9/262_2025_4054_Fig1_HTML.jpg

文献AI研究员

20分钟写一篇综述,助力文献阅读效率提升50倍。

立即体验

用中文搜PubMed

大模型驱动的PubMed中文搜索引擎

马上搜索

文档翻译

学术文献翻译模型,支持多种主流文档格式。

立即体验