Suppr超能文献

哺乳期醛缩酶C缺乏的生理后果。

Physiological consequences of Aldolase C deficiency during lactation.

作者信息

Votava James A, Fan Jing, Parks Brian W

机构信息

Department of Nutritional Sciences, University of Wisconsin-Madison, Madison, Wisconsin, United States of America.

Morgridge Institute for Research, Madison, Wisconsin, United States of America.

出版信息

PLoS One. 2024 Dec 12;19(12):e0315719. doi: 10.1371/journal.pone.0315719. eCollection 2024.

Abstract

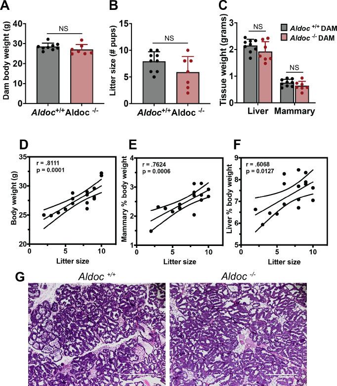
The lactating mammary gland strongly induces de novo lipogenesis (DNL) to support the synthesis of fatty acids, triglycerides, and cholesterol found within milk. In monogastric species, glucose is a major substrate utilized for DNL within the lactating mammary gland and must be efficiently taken up and processed to supply cytosolic acetyl-CoA for DNL. Along with the enzymes of the DNL pathway, the glycolytic enzyme, Aldolase C (Aldoc), is transcriptionally upregulated and is highly expressed during lactation in the mammary gland, suggesting a role for Aldoc in lactation. Aldoc is also a transcriptional target of the sterol regulatory element binding proteins 1 and 2 (Srebp1 and Srebp2), which transcriptionally regulate enzymes within the DNL pathway and has recently been shown to regulate plasma cholesterol and triglycerides. Here, we investigate the role of Aldoc in lactation, by utilizing a whole-body Aldoc knockout mouse. Our results demonstrate that Aldoc has a significant impact on lactation, whereby pups nursing from Aldoc-/- dams have reduced body weight. Biochemical analysis of milk identified that milk from Aldoc-/- dams have significantly higher galactose, lower lactose, and cholesterol content. Mass spectrometry analysis of milk lipids from Aldoc-/- dams revealed significantly lower quantities of medium and long chain fatty acid containing triglycerides, which has direct implications on lactation as these are the predominant triglycerides synthesized from glucose in human mammary gland. Overall, our results provide functional evidence for the contribution of Aldoc in mammary gland lactose and lipid synthesis during lactation.

摘要

泌乳期的乳腺会强烈诱导从头脂肪生成(DNL),以支持乳汁中脂肪酸、甘油三酯和胆固醇的合成。在单胃动物中,葡萄糖是泌乳期乳腺用于DNL的主要底物,必须被有效地摄取和加工,以提供用于DNL的胞质乙酰辅酶A。除了DNL途径的酶外,糖酵解酶醛缩酶C(Aldoc)在转录水平上上调,并且在乳腺泌乳期间高度表达,这表明Aldoc在泌乳中发挥作用。Aldoc也是固醇调节元件结合蛋白1和2(Srebp1和Srebp2)的转录靶点,Srebp1和Srebp2在转录水平上调节DNL途径中的酶,并且最近已被证明可调节血浆胆固醇和甘油三酯。在这里,我们通过利用全身Aldoc基因敲除小鼠来研究Aldoc在泌乳中的作用。我们的结果表明,Aldoc对泌乳有显著影响,即从Aldoc基因敲除母鼠哺乳的幼崽体重减轻。对乳汁的生化分析表明,来自Aldoc基因敲除母鼠的乳汁中半乳糖含量显著更高,乳糖和胆固醇含量更低。对来自Aldoc基因敲除母鼠的乳汁脂质进行质谱分析发现,含中链和长链脂肪酸的甘油三酯数量显著减少,这对泌乳有直接影响,因为这些是人类乳腺中由葡萄糖合成的主要甘油三酯。总体而言,我们的结果为Aldoc在泌乳期乳腺乳糖和脂质合成中的作用提供了功能证据。

https://cdn.ncbi.nlm.nih.gov/pmc/blobs/bde8/11637398/bb25ed885ff0/pone.0315719.g001.jpg

文献检索

告别复杂PubMed语法,用中文像聊天一样搜索,搜遍4000万医学文献。AI智能推荐,让科研检索更轻松。

立即免费搜索

文件翻译

保留排版,准确专业,支持PDF/Word/PPT等文件格式,支持 12+语言互译。

免费翻译文档

深度研究

AI帮你快速写综述,25分钟生成高质量综述,智能提取关键信息,辅助科研写作。

立即免费体验