• 文献检索
  • 文档翻译
  • 深度研究
  • 学术资讯
  • Suppr Zotero 插件Zotero 插件
  • 邀请有礼
  • 套餐&价格
  • 历史记录
应用&插件
Suppr Zotero 插件Zotero 插件浏览器插件Mac 客户端Windows 客户端微信小程序
定价
高级版会员购买积分包购买API积分包
服务
文献检索文档翻译深度研究API 文档MCP 服务
关于我们
关于 Suppr公司介绍联系我们用户协议隐私条款
关注我们

Suppr 超能文献

核心技术专利:CN118964589B侵权必究
粤ICP备2023148730 号-1Suppr @ 2026

文献检索

告别复杂PubMed语法,用中文像聊天一样搜索,搜遍4000万医学文献。AI智能推荐,让科研检索更轻松。

立即免费搜索

文件翻译

保留排版,准确专业,支持PDF/Word/PPT等文件格式,支持 12+语言互译。

免费翻译文档

深度研究

AI帮你快速写综述,25分钟生成高质量综述,智能提取关键信息,辅助科研写作。

立即免费体验

微小膜壳绦虫抗原通过AhR/IL-22信号通路促进肠干细胞增殖和分化来缓解溃疡性结肠炎。

Hymenolepis nana antigens alleviate ulcerative colitis by promoting intestinal stem cell proliferation and differentiation via AhR/IL-22 signaling pathway.

作者信息

Cui Xuanyin, Cheng Yi, Wang Hongyan, Li Xiaomao, Li Jinfu, Zhang Ke, Mou Rong

机构信息

Guizhou Key Laboratory of Microbio and Infectious Disease Prevention & Control / The Key and Characteristic Laboratory of Modern Pathogenicity Biology, Department of Human Parasitology, School of Basic Medicine, Guizhou Medical University, Guiyang, China.

出版信息

PLoS Negl Trop Dis. 2024 Dec 12;18(12):e0012714. doi: 10.1371/journal.pntd.0012714. eCollection 2024 Dec.

DOI:10.1371/journal.pntd.0012714
PMID:39666730
原文链接:https://pmc.ncbi.nlm.nih.gov/articles/PMC11670978/
Abstract

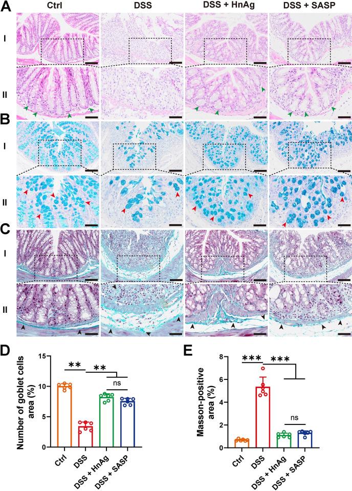
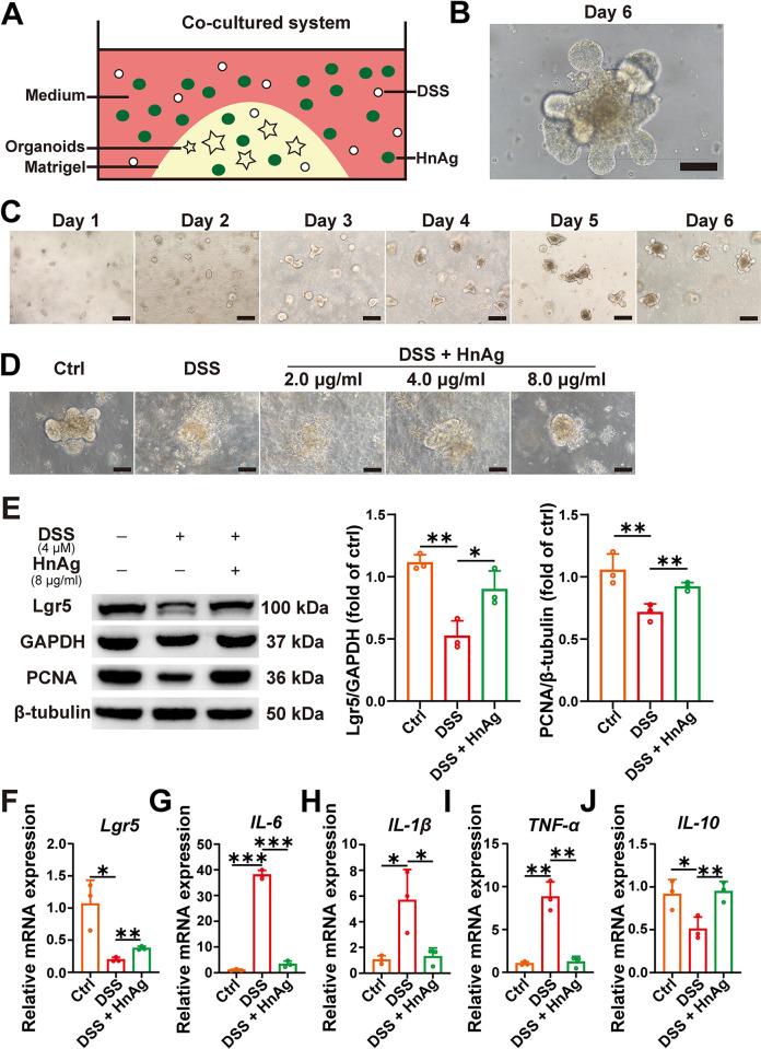
Ulcerative colitis (UC) is a chronic inflammatory bowel disease with an unknown etiology and is difficult to treat. Studies have shown that some helminths and their associated products have therapeutic potential in controlling or preventing inflammatory diseases. This study is to investigate the mitigation effects of Hymenolepis nana antigens (HnAg) on the UC model. HnAg significantly improved the disease activity index, colon length, and colonic pathological damage in mice with dextran sulfate sodium (DSS)-induced colitis. HnAg intervention could protect the number of goblet cells and enhance the expression of tight junction proteins and mucins, thereby improving intestinal barrier integrity. HnAg attenuated small intestinal organoid damage and stimulated intestinal stem cells proliferation in a DSS-induced mouse organoid inflammation model. The protective mechanism of HnAg might be related to the activation of the aryl hydrocarbon receptor (AhR)/IL-22 signaling pathway, which regulates intestinal barrier function and promotes the proliferation and differentiation of intestinal stem cells. In conclusion, HnAg has a therapeutic effect on UC mice. Our study provides a new approach for alleviating UC by Hymenolepis nana and its associated products.

摘要

溃疡性结肠炎(UC)是一种病因不明的慢性炎症性肠病,难以治疗。研究表明,一些蠕虫及其相关产物在控制或预防炎症性疾病方面具有治疗潜力。本研究旨在探讨微小膜壳绦虫抗原(HnAg)对UC模型的缓解作用。HnAg显著改善了葡聚糖硫酸钠(DSS)诱导的结肠炎小鼠的疾病活动指数、结肠长度和结肠病理损伤。HnAg干预可保护杯状细胞数量,增强紧密连接蛋白和黏蛋白的表达,从而改善肠道屏障完整性。在DSS诱导的小鼠类器官炎症模型中,HnAg减轻了小肠类器官损伤并刺激了肠道干细胞增殖。HnAg的保护机制可能与芳烃受体(AhR)/IL-22信号通路的激活有关,该信号通路调节肠道屏障功能并促进肠道干细胞的增殖和分化。总之,HnAg对UC小鼠具有治疗作用。我们的研究为微小膜壳绦虫及其相关产物缓解UC提供了一种新方法。

https://cdn.ncbi.nlm.nih.gov/pmc/blobs/77a7/11670978/dd41edd6e2f6/pntd.0012714.g009.jpg
https://cdn.ncbi.nlm.nih.gov/pmc/blobs/77a7/11670978/31da7623527b/pntd.0012714.g001.jpg
https://cdn.ncbi.nlm.nih.gov/pmc/blobs/77a7/11670978/f50d186715d1/pntd.0012714.g002.jpg
https://cdn.ncbi.nlm.nih.gov/pmc/blobs/77a7/11670978/704542d0ed9d/pntd.0012714.g003.jpg
https://cdn.ncbi.nlm.nih.gov/pmc/blobs/77a7/11670978/32b40c8c48c1/pntd.0012714.g004.jpg
https://cdn.ncbi.nlm.nih.gov/pmc/blobs/77a7/11670978/f1d819800a36/pntd.0012714.g005.jpg
https://cdn.ncbi.nlm.nih.gov/pmc/blobs/77a7/11670978/7124c91a2eb9/pntd.0012714.g006.jpg
https://cdn.ncbi.nlm.nih.gov/pmc/blobs/77a7/11670978/c2c1abe26dfe/pntd.0012714.g007.jpg
https://cdn.ncbi.nlm.nih.gov/pmc/blobs/77a7/11670978/0185520f2131/pntd.0012714.g008.jpg
https://cdn.ncbi.nlm.nih.gov/pmc/blobs/77a7/11670978/dd41edd6e2f6/pntd.0012714.g009.jpg
https://cdn.ncbi.nlm.nih.gov/pmc/blobs/77a7/11670978/31da7623527b/pntd.0012714.g001.jpg
https://cdn.ncbi.nlm.nih.gov/pmc/blobs/77a7/11670978/f50d186715d1/pntd.0012714.g002.jpg
https://cdn.ncbi.nlm.nih.gov/pmc/blobs/77a7/11670978/704542d0ed9d/pntd.0012714.g003.jpg
https://cdn.ncbi.nlm.nih.gov/pmc/blobs/77a7/11670978/32b40c8c48c1/pntd.0012714.g004.jpg
https://cdn.ncbi.nlm.nih.gov/pmc/blobs/77a7/11670978/f1d819800a36/pntd.0012714.g005.jpg
https://cdn.ncbi.nlm.nih.gov/pmc/blobs/77a7/11670978/7124c91a2eb9/pntd.0012714.g006.jpg
https://cdn.ncbi.nlm.nih.gov/pmc/blobs/77a7/11670978/c2c1abe26dfe/pntd.0012714.g007.jpg
https://cdn.ncbi.nlm.nih.gov/pmc/blobs/77a7/11670978/0185520f2131/pntd.0012714.g008.jpg
https://cdn.ncbi.nlm.nih.gov/pmc/blobs/77a7/11670978/dd41edd6e2f6/pntd.0012714.g009.jpg

相似文献

1
Hymenolepis nana antigens alleviate ulcerative colitis by promoting intestinal stem cell proliferation and differentiation via AhR/IL-22 signaling pathway.微小膜壳绦虫抗原通过AhR/IL-22信号通路促进肠干细胞增殖和分化来缓解溃疡性结肠炎。
PLoS Negl Trop Dis. 2024 Dec 12;18(12):e0012714. doi: 10.1371/journal.pntd.0012714. eCollection 2024 Dec.
2
Baicalein ameliorates ulcerative colitis by improving intestinal epithelial barrier via AhR/IL-22 pathway in ILC3s.黄芩素通过 AhR/IL-22 通路改善 ILC3 中的肠道上皮屏障来改善溃疡性结肠炎。
Acta Pharmacol Sin. 2022 Jun;43(6):1495-1507. doi: 10.1038/s41401-021-00781-7. Epub 2021 Oct 20.
3
Tryptophan Metabolites Improve Intestinal Mucosal Barrier via the Aryl Hydrocarbon Receptor-Interleukin-22 Pathway in Murine Dextran Sulfate Sodium-Induced Pouchitis.色氨酸代谢产物通过芳烃受体-白细胞介素-22途径改善小鼠硫酸葡聚糖钠诱导的袋状结肠炎的肠道黏膜屏障。
Dis Colon Rectum. 2025 Jan 1;68(1):77-90. doi: 10.1097/DCR.0000000000003549. Epub 2024 Oct 23.
4
Gegen Qinlian decoction activates AhR/IL-22 to repair intestinal barrier by modulating gut microbiota-related tryptophan metabolism in ulcerative colitis mice.秦连煎剂通过调节溃疡性结肠炎小鼠肠道微生物群相关色氨酸代谢激活 AhR/IL-22 修复肠道屏障。
J Ethnopharmacol. 2023 Feb 10;302(Pt B):115919. doi: 10.1016/j.jep.2022.115919. Epub 2022 Nov 7.
5
Paeoniae Decoction restores intestinal barrier dysfunction by promoting the interaction between ILC3 and gut flora.芍药汤通过促进 ILC3 与肠道菌群的相互作用来恢复肠道屏障功能障碍。
Phytomedicine. 2024 Sep;132:155873. doi: 10.1016/j.phymed.2024.155873. Epub 2024 Jul 10.
6
Zhilining Formula alleviates DSS-induced colitis through suppressing inflammation and gut barrier dysfunction via the AHR/NF-κBp65 axis.至灵方通过抑制 AHR/NF-κBp65 轴缓解 DSS 诱导的结肠炎引起的炎症和肠道屏障功能障碍。
Phytomedicine. 2024 Jul;129:155571. doi: 10.1016/j.phymed.2024.155571. Epub 2024 Apr 6.
7
Brusatol ameliorates intestinal mucosal injury in ulcerative colitis via activating IL-22/STAT3 pathway.布鲁沙醇通过激活IL-22/STAT3信号通路改善溃疡性结肠炎的肠道黏膜损伤。
Int Immunopharmacol. 2025 Apr 24;153:114482. doi: 10.1016/j.intimp.2025.114482. Epub 2025 Mar 17.
8
[Mechanism of Huangqin Decoction in repairing intestinal barrier of ulcerative colitis by regulating tryptophan metabolism and activating AhR].[黄芩汤通过调节色氨酸代谢和激活芳烃受体修复溃疡性结肠炎肠道屏障的机制]
Zhongguo Zhong Yao Za Zhi. 2024 Oct;49(20):5555-5565. doi: 10.19540/j.cnki.cjcmm.20240611.701.
9
Qingchang Wenzhong Decoction ameliorates intestinal inflammation and intestinal barrier dysfunction in ulcerative colitis via the GC-C signaling pathway.清肠温中汤通过 GC-C 信号通路改善溃疡性结肠炎的肠道炎症和肠屏障功能障碍。
J Ethnopharmacol. 2024 Mar 25;322:117503. doi: 10.1016/j.jep.2023.117503. Epub 2023 Dec 1.
10
Biochanin a ameliorates DSS-induced ulcerative colitis by improving colonic barrier function and protects against the development of spontaneous colitis in the Muc2 deficient mice.染料木黄酮通过改善结肠屏障功能来缓解 DSS 诱导的溃疡性结肠炎,并防止 Muc2 缺陷型小鼠自发性结肠炎的发展。
Chem Biol Interact. 2024 May 25;395:111014. doi: 10.1016/j.cbi.2024.111014. Epub 2024 Apr 20.

引用本文的文献

1
Excretory/secretory products from Hymenolepis nana adult worms alleviate ulcerative colitis in mice via tuft/IL-13 signaling pathway.微小膜壳绦虫成虫的排泄/分泌产物通过簇状细胞/白细胞介素-13信号通路减轻小鼠溃疡性结肠炎。
Parasit Vectors. 2025 Jun 20;18(1):230. doi: 10.1186/s13071-025-06893-x.
2
Potential applications and mechanisms of natural products in mucosal-related diseases.天然产物在黏膜相关疾病中的潜在应用及作用机制。
Front Immunol. 2025 Apr 30;16:1594224. doi: 10.3389/fimmu.2025.1594224. eCollection 2025.

本文引用的文献

1
Biochanin a ameliorates DSS-induced ulcerative colitis by improving colonic barrier function and protects against the development of spontaneous colitis in the Muc2 deficient mice.染料木黄酮通过改善结肠屏障功能来缓解 DSS 诱导的溃疡性结肠炎,并防止 Muc2 缺陷型小鼠自发性结肠炎的发展。
Chem Biol Interact. 2024 May 25;395:111014. doi: 10.1016/j.cbi.2024.111014. Epub 2024 Apr 20.
2
Safflower polysaccharide ameliorates acute ulcerative colitis by regulating STAT3/NF-κB signaling pathways and repairing intestinal barrier function.红花多糖通过调控 STAT3/NF-κB 信号通路和修复肠道屏障功能改善急性溃疡性结肠炎。
Biomed Pharmacother. 2024 May;174:116553. doi: 10.1016/j.biopha.2024.116553. Epub 2024 Apr 8.
3
The gut microbiome regulates the clinical efficacy of sulfasalazine therapy for IBD-associated spondyloarthritis.
肠道微生物群调节柳氮磺胺吡啶治疗 IBD 相关脊柱关节炎的临床疗效。
Cell Rep Med. 2024 Mar 19;5(3):101431. doi: 10.1016/j.xcrm.2024.101431. Epub 2024 Feb 19.
4
Inhibition of GSDMD-mediated pyroptosis triggered by Trichinella spiralis intervention contributes to the alleviation of DSS-induced ulcerative colitis in mice.旋毛虫干预抑制 GSDMD 介导的细胞焦亡有助于缓解 DSS 诱导的小鼠溃疡性结肠炎。
Parasit Vectors. 2023 Aug 14;16(1):280. doi: 10.1186/s13071-023-05857-3.
5
Eucommia ulmoides polysaccharide modified nano-selenium effectively alleviated DSS-induced colitis through enhancing intestinal mucosal barrier function and antioxidant capacity.杜仲多糖修饰纳米硒通过增强肠道黏膜屏障功能和抗氧化能力有效缓解 DSS 诱导的结肠炎。
J Nanobiotechnology. 2023 Jul 12;21(1):222. doi: 10.1186/s12951-023-01965-5.
6
Helminth Lessons in Inflammatory Bowel Diseases (IBD).炎症性肠病(IBD)中的蠕虫学课程
Biomedicines. 2023 Apr 18;11(4):1200. doi: 10.3390/biomedicines11041200.
7
The Immune Response to Nematode Infection.线虫感染的免疫反应。
Int J Mol Sci. 2023 Jan 23;24(3):2283. doi: 10.3390/ijms24032283.
8
Dendrobium fimbriatum polysaccharide ameliorates DSS-induced intestinal mucosal injury by IL-22-regulated intestinal stem cell regeneration.流苏石斛多糖通过白细胞介素-22调节肠道干细胞再生改善葡聚糖硫酸钠诱导的肠黏膜损伤。
Int J Biol Macromol. 2023 Mar 1;230:123199. doi: 10.1016/j.ijbiomac.2023.123199. Epub 2023 Jan 10.
9
Promoting Effect of L-Fucose on the Regeneration of Intestinal Stem Cells through AHR/IL-22 Pathway of Intestinal Lamina Propria Monocytes.岩藻糖通过肠固有层单核细胞 AHR/IL-22 通路促进肠干细胞再生的作用
Nutrients. 2022 Nov 12;14(22):4789. doi: 10.3390/nu14224789.
10
Milk-Derived Small Extracellular Vesicles Promote Recovery of Intestinal Damage by Accelerating Intestinal Stem Cell-Mediated Epithelial Regeneration.乳源小细胞外囊泡通过加速肠道干细胞介导的上皮再生促进肠道损伤的恢复。
Mol Nutr Food Res. 2022 Jun;66(11):e2100551. doi: 10.1002/mnfr.202100551. Epub 2022 Apr 1.