Suppr超能文献

CycloZ抑制TLR4驱动的炎症反应,以减轻暴露于屋尘螨的小鼠模型中的哮喘样反应。

CycloZ Suppresses TLR4-Driven Inflammation to Reduce Asthma-Like Responses in HDM-Exposed Mouse Models.

作者信息

Lee Dohyun, Jeon Jongsu, Baek Seoyeong, Park Onyu, Kim Ah-Ram, Do Myoung-Sool, Jung Hoe-Yune

机构信息

R&D Center, NovMetaPharma Co., Ltd., Pohang 37668, Republic of Korea.

School of Life Science, Handong Global University, Pohang 37554, Republic of Korea.

出版信息

Cells. 2024 Dec 9;13(23):2034. doi: 10.3390/cells13232034.

Abstract

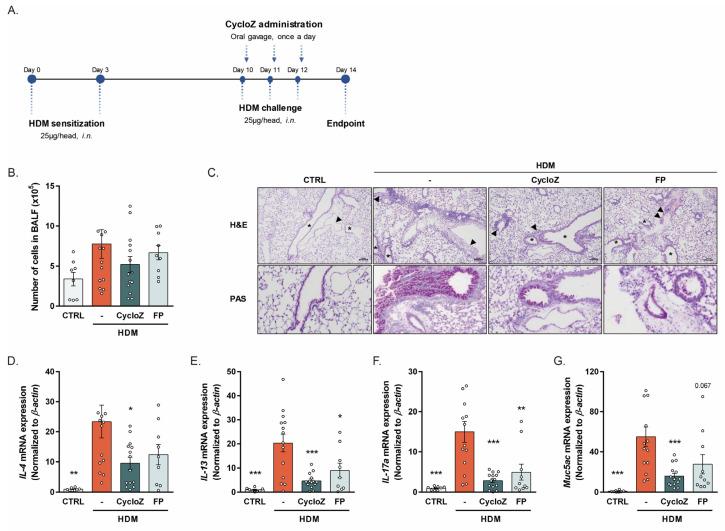
Asthma is a chronic lung disease characterized by airway inflammation, hyperresponsiveness, and narrowing, with a risk of life-threatening attacks. Most current treatments primarily consist of inhalable steroids, which are not without adverse effects. Recently, there has been growing interest in alternative approaches to asthma management. In this study, we investigated the anti-asthmatic effects of the non-steroidal compound CycloZ using acute and chronic mouse models of asthma. Allergic reactions were induced with house dust mite (HDM) extract, and CycloZ or fluticasone propionate (FP) was administered orally or intranasally, respectively. CycloZ significantly ameliorated the HDM-induced robust expression of Th2 cytokines in both models. CycloZ also decreased immune cell infiltration into the lungs and reduced IL-4 and IL-13 cytokine levels in bronchoalveolar lavage fluid (BALF). Moreover, CycloZ greatly attenuated the activation of the TLR-4 pathway, which is involved in HDM recognition and signaling. The beneficial effects of CycloZ were comparable to or even superior to the current steroid treatment, FP, suggesting that CycloZ could be a promising new option for asthma therapy.

摘要

哮喘是一种慢性肺部疾病,其特征为气道炎症、高反应性和狭窄,并伴有危及生命的发作风险。目前大多数治疗主要由吸入性类固醇组成,且并非没有副作用。最近,人们对哮喘管理的替代方法越来越感兴趣。在本研究中,我们使用哮喘的急性和慢性小鼠模型研究了非甾体化合物CycloZ的抗哮喘作用。用屋尘螨(HDM)提取物诱导过敏反应,分别口服或鼻内给予CycloZ或丙酸氟替卡松(FP)。在两种模型中,CycloZ均显著改善了HDM诱导的Th2细胞因子的强烈表达。CycloZ还减少了免疫细胞向肺部的浸润,并降低了支气管肺泡灌洗液(BALF)中的IL-4和IL-13细胞因子水平。此外,CycloZ极大地减弱了参与HDM识别和信号传导的TLR-4途径的激活。CycloZ的有益效果与目前的类固醇治疗FP相当甚至更优,表明CycloZ可能是哮喘治疗的一个有前景的新选择。

https://cdn.ncbi.nlm.nih.gov/pmc/blobs/58a5/11640671/e449a124ad37/cells-13-02034-g001.jpg

文献检索

告别复杂PubMed语法,用中文像聊天一样搜索,搜遍4000万医学文献。AI智能推荐,让科研检索更轻松。

立即免费搜索

文件翻译

保留排版,准确专业,支持PDF/Word/PPT等文件格式,支持 12+语言互译。

免费翻译文档

深度研究

AI帮你快速写综述,25分钟生成高质量综述,智能提取关键信息,辅助科研写作。

立即免费体验