Suppr超能文献

小胶质细胞吞噬功能受损导致Dravet综合征小鼠模型的癫痫发生。

Microglia-Impaired Phagocytosis Contributes to the Epileptogenesis in a Mouse Model of Dravet Syndrome.

作者信息

Chen I-Chun, Ho Shih-Yin, Tsai Che-Wen, Chen En-Li, Liou Horng-Huei

机构信息

Department of Pharmacology and Neurology, College of Medicine, National Taiwan University, Taipei 10051, Taiwan.

Graduate Institute of Biomedical and Pharmaceutical Science, College of Medicine, Fu Jen Catholic University, New Taipei 24205, Taiwan.

出版信息

Int J Mol Sci. 2024 Nov 27;25(23):12721. doi: 10.3390/ijms252312721.

Abstract

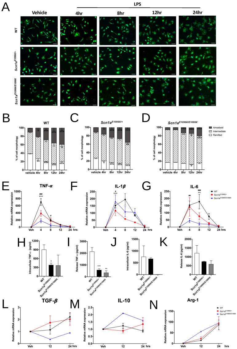
Dravet syndrome (DS) is a genetic disorder caused by a deficit in the Nav1.1 channel, leading to drug-resistant epilepsy. The Nav1.1 channel plays a crucial role in microglial cell activation, and microglia are recognized as key mediators of seizures. In this study, we explored the role of microglia in DS-related epileptogenesis using a knock-in mouse model () that mimics a subset of DS patients. In these DS mice, we observed a significant downregulation of the Nav1.1 channel in microglia. This channel deficit led microglia to adopt a pro-inflammatory state in their quiescent phase. In the LPS-activated state, microglia predominantly exhibited an intermediate morphology rather than the expected fully activated form. The reduced expression of pro-inflammatory cytokines was detected in microglia following treatment with LPS. Notably, we found a significant decrease in the phagocytic ability of microglia in DS mice. Electrophysiological studies revealed an increased immature synaptic activity in the dentate gyrus in DS mice. The impaired microglial phagocytosis of damaged cells, combined with reduced cytokine secretion, may result in an excess of immature synaptic connections, neuronal hyperexcitation, and the formation of abnormal neural circuits in the hippocampus of mice. These changes could potentially contribute to mechanisms relevant to epileptogenesis in DS.

摘要

德拉韦特综合征(DS)是一种由Nav1.1通道缺陷引起的遗传性疾病,可导致耐药性癫痫。Nav1.1通道在小胶质细胞激活中起关键作用,而小胶质细胞被认为是癫痫发作的关键介质。在本研究中,我们使用一种模拟部分DS患者的基因敲入小鼠模型,探讨了小胶质细胞在DS相关癫痫发生中的作用。在这些DS小鼠中,我们观察到小胶质细胞中Nav1.1通道显著下调。这种通道缺陷导致小胶质细胞在静止期呈现促炎状态。在脂多糖(LPS)激活状态下,小胶质细胞主要呈现中间形态,而非预期的完全激活形态。在用LPS处理后的小胶质细胞中检测到促炎细胞因子的表达降低。值得注意的是,我们发现DS小鼠中小胶质细胞的吞噬能力显著下降。电生理研究显示,DS小鼠齿状回中未成熟突触活动增加。受损细胞的小胶质细胞吞噬功能受损,加上细胞因子分泌减少,可能导致未成熟突触连接过多、神经元过度兴奋以及小鼠海马中异常神经回路的形成。这些变化可能潜在地促成了DS中与癫痫发生相关的机制。

https://cdn.ncbi.nlm.nih.gov/pmc/blobs/9311/11641197/19de8e73996a/ijms-25-12721-g001.jpg

文献检索

告别复杂PubMed语法,用中文像聊天一样搜索,搜遍4000万医学文献。AI智能推荐,让科研检索更轻松。

立即免费搜索

文件翻译

保留排版,准确专业,支持PDF/Word/PPT等文件格式,支持 12+语言互译。

免费翻译文档

深度研究

AI帮你快速写综述,25分钟生成高质量综述,智能提取关键信息,辅助科研写作。

立即免费体验