Suppr超能文献

2'-羟基肉桂醛,一种来自肉桂的天然产物,通过上调胞质BAG3和Nrf2/HO-1减轻大鼠缺血/再灌注诱导的微血管功能障碍和氧化损伤。

2'-Hydroxycinnamaldehyde, a Natural Product from Cinnamon, Alleviates Ischemia/Reperfusion-Induced Microvascular Dysfunction and Oxidative Damage in Rats by Upregulating Cytosolic BAG3 and Nrf2/HO-1.

作者信息

Cheng Yu-Hsuan, Chiang Chih-Yao, Wu Chung-Hsin, Chien Chiang-Ting

机构信息

School of Life Science, National Taiwan Normal University, Taipei 117, Taiwan.

Department of Medicial Research and Division of Cardiovascular Surgery, Cardiovascular Center, Far Eastern Memorial Hospital, New Taipei City 220, Taiwan.

出版信息

Int J Mol Sci. 2024 Dec 2;25(23):12962. doi: 10.3390/ijms252312962.

Abstract

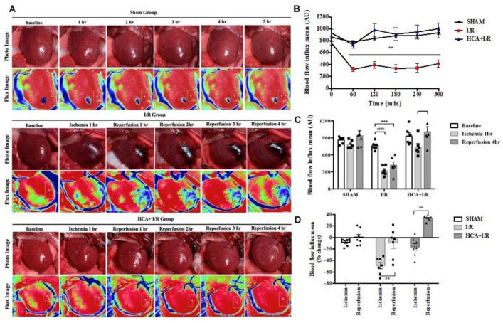
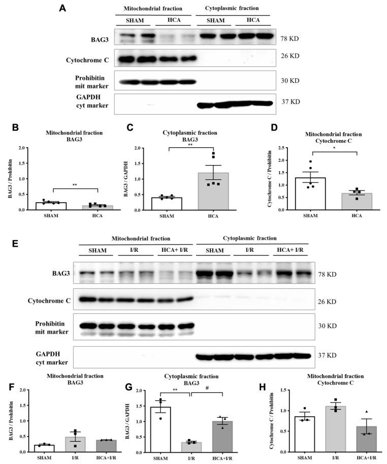
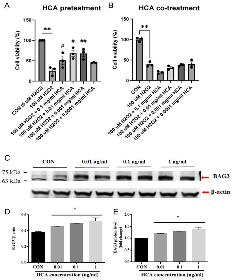
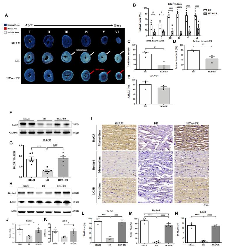
2'-Hydroxycinnamaldehyde (HCA), a natural product isolated from the bark of , has anti-inflammatory and anti-tumor activities. In this study, we explored whether HCA preconditioning could protect the heart against ischemia/reperfusion (I/R)-induced oxidative injury through cytosolic Bcl-2-associated athanogene 3 (BAG3) upregulation. In vivo HCA preconditioning was performed intraperitoneally in adult male Wistar rats (50 mg/kg body weight) three times/week for 2 weeks before cardiac I/R injury. The animals were divided into sham control (sham), I/R, and HCA preconditioning plus I/R (HCA+I/R) groups. We examined left ventricular pressure cardiac hemodynamics, the microcirculation, electrocardiograms, infarct size, and oxidative stress and performed Western blots, immunohistochemistry, and cytokine array assays. HCA pretreatment, via BAG3 overexpression, inhibited HO-induced H9c2 cell death. Cardiac I/R injury increased ST-segment elevation, left ventricular end-diastolic pressure, infarct size, myocardial disruption, tissue edema, erythrocyte accumulation, leukocyte infiltration, reactive oxygen species, malondialdehyde, 8-isoprostane, caspase 3-mediated apoptosis, 4HNE/GPX4-mediated ferroptosis, and fibrosis but decreased the microcirculation, cytosolic BAG3, and Beclin-1/LC3 II-mediated autophagy in the I/R hearts. HCA preconditioning significantly decreased these oxidative injuries by increasing cardiac cytosolic BAG3 and Nrf2/HO-1 signaling. HCA preconditioning significantly decreased cardiac I/R-enhanced mitochondrial fission DRP1 expression. Our data suggest that HCA preconditioning can efficiently improve myocardial I/R injury-induced cardiac dysfunction, apoptosis, ferroptosis, mitochondrial fission, and autophagy inhibition through cardiac BAG3 and Nrf2/HO-1 upregulation.

摘要

2'-羟基肉桂醛(HCA)是一种从[植物名称]树皮中分离出的天然产物,具有抗炎和抗肿瘤活性。在本研究中,我们探讨了HCA预处理是否可通过上调胞质Bcl-2相关抗凋亡基因3(BAG3)来保护心脏免受缺血/再灌注(I/R)诱导的氧化损伤。在成年雄性Wistar大鼠体内进行HCA预处理,于心脏I/R损伤前2周,每周3次腹腔注射(50 mg/kg体重)。动物被分为假手术对照组(假手术组)、I/R组和HCA预处理+I/R组(HCA+I/R组)。我们检测了左心室压力心脏血流动力学、微循环、心电图、梗死面积、氧化应激,并进行了蛋白质免疫印迹、免疫组织化学和细胞因子阵列分析。HCA预处理通过BAG3过表达抑制了过氧化氢(HO)诱导的H9c2细胞死亡。心脏I/R损伤增加了ST段抬高、左心室舒张末期压力、梗死面积、心肌破坏、组织水肿、红细胞聚集、白细胞浸润、活性氧、丙二醛、8-异前列腺素、半胱天冬酶3介导的凋亡、4-羟基壬烯醛/谷胱甘肽过氧化物酶4(4HNE/GPX4)介导的铁死亡和纤维化,但减少了I/R心脏中的微循环、胞质BAG3以及Beclin-1/微管相关蛋白1轻链3 II(LC3 II)介导的自噬。HCA预处理通过增加心脏胞质BAG3和核因子E2相关因子2/血红素加氧酶-1(Nrf2/HO-1)信号通路,显著减轻了这些氧化损伤。HCA预处理显著降低了心脏I/R增强的线粒体分裂动力相关蛋白1(DRP1)表达。我们的数据表明,HCA预处理可通过上调心脏BAG3和Nrf2/HO-1,有效改善心肌I/R损伤诱导的心脏功能障碍、凋亡、铁死亡、线粒体分裂和自噬抑制。

https://cdn.ncbi.nlm.nih.gov/pmc/blobs/d609/11641319/521f096f27c3/ijms-25-12962-g001.jpg

文献检索

告别复杂PubMed语法,用中文像聊天一样搜索,搜遍4000万医学文献。AI智能推荐,让科研检索更轻松。

立即免费搜索

文件翻译

保留排版,准确专业,支持PDF/Word/PPT等文件格式,支持 12+语言互译。

免费翻译文档

深度研究

AI帮你快速写综述,25分钟生成高质量综述,智能提取关键信息,辅助科研写作。

立即免费体验