Suppr超能文献

猪弥漫性创伤性脑损伤后外周免疫细胞失调

Peripheral immune cell dysregulation following diffuse traumatic brain injury in pigs.

作者信息

Wofford Kathryn L, Browne Kevin D, Loane David J, Meaney David F, Cullen D Kacy

机构信息

Center for Brain Injury & Repair, Department of Neurosurgery, University of Pennsylvania, 105 Hayden Hall, 3320 Smith Walk, Philadelphia, PA, 19104, USA.

Center for Neurotrauma, Neurodegeneration and Restoration, Corporal Michael J. Crescenz VA Medical Center, Philadelphia, PA, 19104, USA.

出版信息

J Neuroinflammation. 2024 Dec 18;21(1):324. doi: 10.1186/s12974-024-03317-y.

Abstract

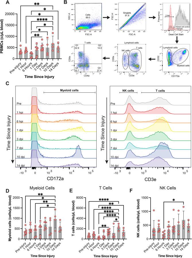
Traumatic brain injury (TBI) is a global health problem affecting millions of individuals annually, potentially resulting in persistent neuropathology, chronic neurological deficits, and death. However, TBI not only affects neural tissue, but also affects the peripheral immune system's homeostasis and physiology. TBI disrupts the balanced signaling between the brain and the peripheral organs, resulting in immunodysregulation and increasing infection susceptibility. Indeed, secondary infections following TBI worsen neurological outcomes and are a major source of mortality and morbidity. Despite the compelling link between the damaged brain and peripheral immune functionality, little is known about how injury severity affects the peripheral immune system in closed-head diffuse TBI, the most common clinical presentation including all concussions. Therefore, we characterized peripheral blood mononuclear cells (PBMCs) and plasma changes over time and across injury severity using an established large-animal TBI model of closed-head, non-impact diffuse rotational acceleration in pigs. Across all timepoints and injury levels, we did not detect any changes to plasma cytokine concentrations. However, changes to the PBMCs were detectable and much more robust. We observed the concentration and physiology of circulating PBMCs changed in an injury severity-dependent manner, with most cellular changes occurring within the first 10 days following a high rotational velocity injury. Here, we report changes in the concentrations of myeloid and T cells, changes in PBMC composition, and changes in phagocytic clearance over time. Together, these data suggest that following a diffuse brain injury in a clinically relevant large-animal TBI model, the immune system exhibits perturbations that are detectable into the subacute timeframe. These findings invite future investigations into therapeutic interventions targeting peripheral immunity and the potential for peripheral blood cellular characterization as a diagnostic tool.

摘要

创伤性脑损伤(TBI)是一个全球性的健康问题,每年影响数百万人,可能导致持续性神经病理学改变、慢性神经功能缺损和死亡。然而,TBI不仅影响神经组织,还会影响外周免疫系统的稳态和生理功能。TBI会破坏大脑与外周器官之间的平衡信号,导致免疫失调并增加感染易感性。事实上,TBI后的继发性感染会使神经功能预后恶化,是死亡率和发病率的主要来源。尽管受损大脑与外周免疫功能之间存在明显联系,但对于在闭合性头部弥漫性TBI(包括所有脑震荡的最常见临床症状)中损伤严重程度如何影响外周免疫系统,人们知之甚少。因此,我们使用已建立的猪闭合性头部非撞击性弥漫性旋转加速的大型动物TBI模型,对不同时间和损伤严重程度下外周血单个核细胞(PBMC)和血浆的变化进行了表征。在所有时间点和损伤水平上,我们均未检测到血浆细胞因子浓度有任何变化。然而,PBMC的变化是可检测到的,而且更为显著。我们观察到循环PBMC的浓度和生理功能以损伤严重程度依赖的方式发生变化,大多数细胞变化发生在高旋转速度损伤后的前10天内。在此,我们报告了髓样细胞和T细胞浓度的变化、PBMC组成的变化以及吞噬清除随时间的变化。总之,这些数据表明,在临床相关的大型动物TBI模型中发生弥漫性脑损伤后,免疫系统会出现可在亚急性时间范围内检测到的扰动。这些发现促使未来针对外周免疫的治疗干预以及将外周血细胞表征作为诊断工具的潜力展开研究。

https://cdn.ncbi.nlm.nih.gov/pmc/blobs/3233/11657926/3beb81fe84b3/12974_2024_3317_Fig1_HTML.jpg

文献检索

告别复杂PubMed语法,用中文像聊天一样搜索,搜遍4000万医学文献。AI智能推荐,让科研检索更轻松。

立即免费搜索

文件翻译

保留排版,准确专业,支持PDF/Word/PPT等文件格式,支持 12+语言互译。

免费翻译文档

深度研究

AI帮你快速写综述,25分钟生成高质量综述,智能提取关键信息,辅助科研写作。

立即免费体验