• 文献检索
  • 文档翻译
  • 深度研究
  • 学术资讯
  • Suppr Zotero 插件Zotero 插件
  • 邀请有礼
  • 套餐&价格
  • 历史记录
应用&插件
Suppr Zotero 插件Zotero 插件浏览器插件Mac 客户端Windows 客户端微信小程序
定价
高级版会员购买积分包购买API积分包
服务
文献检索文档翻译深度研究API 文档MCP 服务
关于我们
关于 Suppr公司介绍联系我们用户协议隐私条款
关注我们

Suppr 超能文献

核心技术专利:CN118964589B侵权必究
粤ICP备2023148730 号-1Suppr @ 2026

文献检索

告别复杂PubMed语法,用中文像聊天一样搜索,搜遍4000万医学文献。AI智能推荐,让科研检索更轻松。

立即免费搜索

文件翻译

保留排版,准确专业,支持PDF/Word/PPT等文件格式,支持 12+语言互译。

免费翻译文档

深度研究

AI帮你快速写综述,25分钟生成高质量综述,智能提取关键信息,辅助科研写作。

立即免费体验

着丝粒大小与染色体排列对CENP-E依赖性之间关系的进化视角。

An evolutionary perspective on the relationship between kinetochore size and CENP-E dependence for chromosome alignment.

作者信息

Almeida Ana C, Rocha Helder, Raas Maximilian W D, Witte Hanh, Sommer Ralf J, Snel Berend, Kops Geert J P L, Gassmann Reto, Maiato Helder

机构信息

i3S - Instituto de Investigação e Inovação em Saúde, Universidade do Porto, Rua Alfredo Allen 208, 400-135 Porto, Portugal.

Instituto de Biologia Molecular e Celular, Universidade do Porto, Rua Alfredo Allen 208, 400-135 Porto, Portugal.

出版信息

J Cell Sci. 2024 Dec 15;137(24). doi: 10.1242/jcs.263466. Epub 2024 Dec 19.

DOI:10.1242/jcs.263466
PMID:39698944
原文链接:https://pmc.ncbi.nlm.nih.gov/articles/PMC11827601/
Abstract

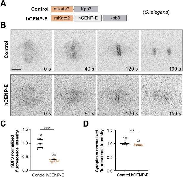
Chromosome alignment during mitosis can occur as a consequence of bi-orientation or is assisted by the CENP-E (kinesin-7) motor at kinetochores. We previously found that Indian muntjac chromosomes with larger kinetochores bi-orient more efficiently and are biased to align in a CENP-E-independent manner, suggesting that CENP-E dependence for chromosome alignment negatively correlates with kinetochore size. Here, we used targeted phylogenetic profiling of CENP-E in monocentric (localized centromeres) and holocentric (centromeres spanning the entire chromosome length) clades to test this hypothesis at an evolutionary scale. We found that, despite being present in common ancestors, CENP-E was lost more frequently in taxa with holocentric chromosomes, such as Hemiptera and Nematoda. Functional experiments in two nematodes with holocentric chromosomes in which a CENP-E ortholog is absent (Caenorhabditis elegans) or present (Pristionchus pacificus) revealed that targeted expression of human CENP-E to C. elegans kinetochores partially rescued chromosome alignment defects associated with attenuated polar-ejection forces, whereas CENP-E inactivation in P. pacificus had no detrimental effects on mitosis and viability. These data showcase the dispensability of CENP-E for mitotic chromosome alignment in species with larger kinetochores.

摘要

有丝分裂期间的染色体排列可能是双定向的结果,或者是由动粒处的CENP-E(驱动蛋白-7)马达辅助完成。我们之前发现,具有较大动粒的印度麂染色体双定向效率更高,且倾向于以不依赖CENP-E的方式排列,这表明染色体排列对CENP-E的依赖性与动粒大小呈负相关。在这里,我们对单着丝粒(局部着丝粒)和全着丝粒(着丝粒跨越整个染色体长度)进化枝中的CENP-E进行了靶向系统发育分析,以在进化尺度上检验这一假设。我们发现,尽管CENP-E存在于共同祖先中,但在具有全着丝粒染色体的类群中,如半翅目和线虫纲,CENP-E更频繁地丢失。在两种具有全着丝粒染色体的线虫中进行的功能实验表明,在秀丽隐杆线虫中不存在CENP-E直系同源物,而在太平洋杆线虫中存在,将人类CENP-E靶向表达至秀丽隐杆线虫的动粒可部分挽救与减弱的极向弹射力相关的染色体排列缺陷,而在太平洋杆线虫中使CENP-E失活对有丝分裂和活力没有不利影响。这些数据表明,在具有较大动粒的物种中,CENP-E对于有丝分裂染色体排列是可有可无的。

https://cdn.ncbi.nlm.nih.gov/pmc/blobs/3fe6/11827601/88326b00e666/joces-137-263466-g4.jpg
https://cdn.ncbi.nlm.nih.gov/pmc/blobs/3fe6/11827601/cdb1009c2884/joces-137-263466-g1.jpg
https://cdn.ncbi.nlm.nih.gov/pmc/blobs/3fe6/11827601/06cc05531412/joces-137-263466-g2.jpg
https://cdn.ncbi.nlm.nih.gov/pmc/blobs/3fe6/11827601/1719256d3c9a/joces-137-263466-g3.jpg
https://cdn.ncbi.nlm.nih.gov/pmc/blobs/3fe6/11827601/88326b00e666/joces-137-263466-g4.jpg
https://cdn.ncbi.nlm.nih.gov/pmc/blobs/3fe6/11827601/cdb1009c2884/joces-137-263466-g1.jpg
https://cdn.ncbi.nlm.nih.gov/pmc/blobs/3fe6/11827601/06cc05531412/joces-137-263466-g2.jpg
https://cdn.ncbi.nlm.nih.gov/pmc/blobs/3fe6/11827601/1719256d3c9a/joces-137-263466-g3.jpg
https://cdn.ncbi.nlm.nih.gov/pmc/blobs/3fe6/11827601/88326b00e666/joces-137-263466-g4.jpg

相似文献

1
An evolutionary perspective on the relationship between kinetochore size and CENP-E dependence for chromosome alignment.着丝粒大小与染色体排列对CENP-E依赖性之间关系的进化视角。
J Cell Sci. 2024 Dec 15;137(24). doi: 10.1242/jcs.263466. Epub 2024 Dec 19.
2
Leaving no-one behind: how CENP-E facilitates chromosome alignment.一个都不能少:CENP-E 如何促进染色体排列。
Essays Biochem. 2020 Sep 4;64(2):313-324. doi: 10.1042/EBC20190073.
3
Differential role of CENP-A in the segregation of holocentric C. elegans chromosomes during meiosis and mitosis.CENP-A在减数分裂和有丝分裂过程中对线虫全着丝粒染色体分离的不同作用。
Nat Cell Biol. 2005 Dec;7(12):1248-55. doi: 10.1038/ncb1331. Epub 2005 Nov 6.
4
Towards identification of a holocentromere marker in the lepidopteran model Spodoptera frugiperda.在鳞翅目模式生物草地贪夜蛾中鉴定全着丝粒标记物
Chromosoma. 2025 Mar 11;134(1):2. doi: 10.1007/s00412-025-00828-2.
5
Mitotic chromosome condensation requires phosphorylation of the centromeric protein KNL-2 in C. elegans.有丝分裂染色体的凝聚需要在秀丽隐杆线虫中对着丝粒蛋白 KNL-2 进行磷酸化。
J Cell Sci. 2021 Dec 1;134(23). doi: 10.1242/jcs.259088. Epub 2021 Dec 2.
6
Septin 7 interacts with centromere-associated protein E and is required for its kinetochore localization.Septin 7与着丝粒相关蛋白E相互作用,并且是其动粒定位所必需的。
J Biol Chem. 2008 Jul 4;283(27):18916-25. doi: 10.1074/jbc.M710591200. Epub 2008 May 6.
7
Regulation of outer kinetochore assembly during meiosis I and II by CENP-A and KNL-2/M18BP1 in C. elegans oocytes.在 C. elegans 卵母细胞中,由 CENP-A 和 KNL-2/M18BP1 调控减数分裂 I 和 II 中外动粒的组装。
Curr Biol. 2024 Nov 4;34(21):4853-4868.e6. doi: 10.1016/j.cub.2024.09.004. Epub 2024 Sep 30.
8
CENP-E kinesin interacts with SKAP protein to orchestrate accurate chromosome segregation in mitosis.CENP-E 驱动蛋白与 SKAP 蛋白相互作用,以在有丝分裂中协调精确的染色体分离。
J Biol Chem. 2012 Jan 6;287(2):1500-9. doi: 10.1074/jbc.M111.277194. Epub 2011 Nov 22.
9
Poly-SUMO-2/3 chain modification of Nuf2 facilitates CENP-E kinetochore localization and chromosome congression during mitosis.多聚 SUMO-2/3 链修饰 Nuf2 有助于有丝分裂过程中 CENP-E 动粒的定位和染色体的向心性聚集。
Cell Cycle. 2021 May;20(9):855-873. doi: 10.1080/15384101.2021.1907509. Epub 2021 Apr 28.
10
Evidence for centromere drive in the holocentric chromosomes of Caenorhabditis.有证据表明,在真核生物 Caenorhabditis 的着丝粒驱动中存在着着丝粒驱动。
PLoS One. 2012;7(1):e30496. doi: 10.1371/journal.pone.0030496. Epub 2012 Jan 23.

本文引用的文献

1
Vertebrate centromeres in mitosis are functionally bipartite structures stabilized by cohesin.脊椎动物有丝分裂着丝粒是由黏合蛋白稳定的功能二分体结构。
Cell. 2024 Jun 6;187(12):3006-3023.e26. doi: 10.1016/j.cell.2024.04.014. Epub 2024 May 13.
2
Analysis of CENP-B Boxes as Anchor of Kinetochores in Centromeres of Human Chromosomes.着丝粒蛋白B框作为人类染色体着丝粒中动粒锚定物的分析
Bioinform Biol Insights. 2024 Apr 29;18:11779322241248913. doi: 10.1177/11779322241248913. eCollection 2024.
3
The variation and evolution of complete human centromeres.
人类完整着丝粒的变异与进化。
Nature. 2024 May;629(8010):136-145. doi: 10.1038/s41586-024-07278-3. Epub 2024 Apr 3.
4
Kinesin-7 CENP-E mediates chromosome alignment and spindle assembly checkpoint in meiosis I.驱动蛋白-7 家族成员 CENP-E 介导减数分裂 I 中染色体的排列和纺锤体组装检查点。
Chromosoma. 2024 Apr;133(2):149-168. doi: 10.1007/s00412-024-00818-w. Epub 2024 Mar 8.
5
Nuclear-enriched protein phosphatase 4 ensures outer kinetochore assembly prior to nuclear dissolution.富含核的蛋白磷酸酶 4 确保核溶解前外动粒的组装。
J Cell Biol. 2023 Mar 6;222(3). doi: 10.1083/jcb.202208154. Epub 2023 Jan 31.
6
Nuclear chromosome locations dictate segregation error frequencies.核染色体位置决定了分离错误频率。
Nature. 2022 Jul;607(7919):604-609. doi: 10.1038/s41586-022-04938-0. Epub 2022 Jul 13.
7
BUSCO: Assessing Genomic Data Quality and Beyond.BUSCO:评估基因组数据质量及其他。
Curr Protoc. 2021 Dec;1(12):e323. doi: 10.1002/cpz1.323.
8
Database resources of the national center for biotechnology information.国家生物技术信息中心数据库资源。
Nucleic Acids Res. 2022 Jan 7;50(D1):D20-D26. doi: 10.1093/nar/gkab1112.
9
Analysis of meiosis in reveals plasticity in homolog pairing and synapsis in the nematode lineage.分析表明,线虫谱系中的同源配对和联会在减数分裂中具有可塑性。
Elife. 2021 Aug 24;10:e70990. doi: 10.7554/eLife.70990.
10
Interactive Tree Of Life (iTOL) v5: an online tool for phylogenetic tree display and annotation.交互式生命树 (iTOL) v5:一个用于显示和注释系统发育树的在线工具。
Nucleic Acids Res. 2021 Jul 2;49(W1):W293-W296. doi: 10.1093/nar/gkab301.