• 文献检索
  • 文档翻译
  • 深度研究
  • 学术资讯
  • Suppr Zotero 插件Zotero 插件
  • 邀请有礼
  • 套餐&价格
  • 历史记录
应用&插件
Suppr Zotero 插件Zotero 插件浏览器插件Mac 客户端Windows 客户端微信小程序
定价
高级版会员购买积分包购买API积分包
服务
文献检索文档翻译深度研究API 文档MCP 服务
关于我们
关于 Suppr公司介绍联系我们用户协议隐私条款
关注我们

Suppr 超能文献

核心技术专利:CN118964589B侵权必究
粤ICP备2023148730 号-1Suppr @ 2026

文献检索

告别复杂PubMed语法,用中文像聊天一样搜索,搜遍4000万医学文献。AI智能推荐,让科研检索更轻松。

立即免费搜索

文件翻译

保留排版,准确专业,支持PDF/Word/PPT等文件格式,支持 12+语言互译。

免费翻译文档

深度研究

AI帮你快速写综述,25分钟生成高质量综述,智能提取关键信息,辅助科研写作。

立即免费体验

USP8 依赖性家族酪氨酸激酶通过上调蛋白酪氨酸激酶 2 的表达促进食管鳞状细胞癌的恶性进展。

USP8-Dependent Family Tyrosine Kinase Promotes the Malignant Progression of Esophageal Squamous Cell Carcinoma by Upregulating Protein Tyrosine Kinase 2 Expression.

作者信息

Wu Yuechang, Xian Dubiao, Liu Yunzhong, Huang Ding, Liu Qingfeng, Yang Shubo

机构信息

Department of Cardiothoracic Surgery, The First Affiliated Hospital of Hainan Medical College, Haikou, China.

出版信息

Thorac Cancer. 2025 Jan;16(2):e15489. doi: 10.1111/1759-7714.15489. Epub 2024 Dec 19.

DOI:10.1111/1759-7714.15489
PMID:39702934
原文链接:https://pmc.ncbi.nlm.nih.gov/articles/PMC11739124/
Abstract

BACKGROUND

Esophageal squamous cell carcinoma (ESCC) is a lethal malignancy, and the molecular underpinnings of its aggressive behavior are not fully understood. FYN proto-oncogene, Src family tyrosine kinase (FYN) has been linked to cancer progression, yet its role in ESCC remains elusive. This study investigated the influence of FYN on ESCC malignancy.

METHODS

Quantitative real-time polymerase chain reaction was used to assess the mRNA expression of FYN, while western blotting and immunohistochemistry (IHC) assays were performed to detect the protein expression of FYN, ubiquitin specific peptidase 8 (USP8) and protein tyrosine kinase 2 (PTK2). Cell viability was measured with a cell counting kit-8 assay, and cell apoptosis was evaluated using flow cytometry.

RESULTS

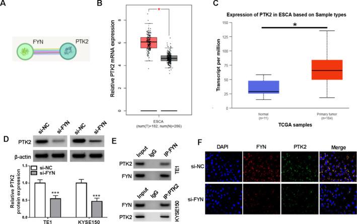
FYN expression was increased in ESCC tissues and cells when compared with normal esophageal tissues and normal esophageal epithelial cells. Knockdown of FYN inhibited cell invasion, migration, stem-like traits, and glycolysis, while promoting apoptosis. USP8 was shown to stabilize FYN protein expression through its deubiquitinating activity in ESCC cells. Overexpression of FYN reversed the effects of USP8 silencing on the malignant phenotypes of ESCC cells in vitro and in vivo. FYN upregulated PTK2 expression in both TE1 and KYSE150 cell lines. Furthermore, PTK2 overexpression reversed the effects of FYN silencing on the malignant phenotypes of ESCC cells. Further, USP8 silencing-induced inhibitory effect on PTK2 protein expression was counteracted after FYN overexpression.

CONCLUSION

USP8-dependent FYN contributed to the malignant progression of ESCC by interacting with PTK2. Targeting this pathway may offer a novel therapeutic strategy for ESCC treatment.

摘要

背景

食管鳞状细胞癌(ESCC)是一种致命的恶性肿瘤,其侵袭性生物学行为的分子基础尚未完全明确。FYN原癌基因,Src家族酪氨酸激酶(FYN)与癌症进展有关,但其在ESCC中的作用仍不清楚。本研究探讨了FYN对ESCC恶性生物学行为的影响。

方法

采用定量实时聚合酶链反应评估FYN的mRNA表达,同时进行蛋白质免疫印迹和免疫组织化学(IHC)分析检测FYN、泛素特异性肽酶8(USP8)和蛋白酪氨酸激酶2(PTK2)的蛋白表达。用细胞计数试剂盒-8检测细胞活力,采用流式细胞术评估细胞凋亡。

结果

与正常食管组织和正常食管上皮细胞相比,ESCC组织和细胞中FYN表达增加。敲低FYN可抑制细胞侵袭、迁移、干细胞样特性和糖酵解,同时促进细胞凋亡。在ESCC细胞中,USP8通过其去泛素化活性稳定FYN蛋白表达。FYN过表达逆转了USP8沉默对ESCC细胞体外和体内恶性表型的影响。FYN上调TE1和KYSE150细胞系中PTK2的表达。此外,PTK2过表达逆转了FYN沉默对ESCC细胞恶性表型的影响。此外,FYN过表达后抵消了USP8沉默诱导的对PTK2蛋白表达的抑制作用。

结论

USP8依赖的FYN通过与PTK2相互作用促进ESCC的恶性进展。靶向该信号通路可能为ESCC治疗提供一种新的治疗策略。

https://cdn.ncbi.nlm.nih.gov/pmc/blobs/14b5/11739124/5fd55e5e334b/TCA-16-e15489-g005.jpg
https://cdn.ncbi.nlm.nih.gov/pmc/blobs/14b5/11739124/a827fa492446/TCA-16-e15489-g006.jpg
https://cdn.ncbi.nlm.nih.gov/pmc/blobs/14b5/11739124/9d0692c8361e/TCA-16-e15489-g007.jpg
https://cdn.ncbi.nlm.nih.gov/pmc/blobs/14b5/11739124/9dda85023a55/TCA-16-e15489-g004.jpg
https://cdn.ncbi.nlm.nih.gov/pmc/blobs/14b5/11739124/d3bc25a9e929/TCA-16-e15489-g002.jpg
https://cdn.ncbi.nlm.nih.gov/pmc/blobs/14b5/11739124/47a5844a6fe9/TCA-16-e15489-g003.jpg
https://cdn.ncbi.nlm.nih.gov/pmc/blobs/14b5/11739124/7c2fc72859fa/TCA-16-e15489-g001.jpg
https://cdn.ncbi.nlm.nih.gov/pmc/blobs/14b5/11739124/5fd55e5e334b/TCA-16-e15489-g005.jpg
https://cdn.ncbi.nlm.nih.gov/pmc/blobs/14b5/11739124/a827fa492446/TCA-16-e15489-g006.jpg
https://cdn.ncbi.nlm.nih.gov/pmc/blobs/14b5/11739124/9d0692c8361e/TCA-16-e15489-g007.jpg
https://cdn.ncbi.nlm.nih.gov/pmc/blobs/14b5/11739124/9dda85023a55/TCA-16-e15489-g004.jpg
https://cdn.ncbi.nlm.nih.gov/pmc/blobs/14b5/11739124/d3bc25a9e929/TCA-16-e15489-g002.jpg
https://cdn.ncbi.nlm.nih.gov/pmc/blobs/14b5/11739124/47a5844a6fe9/TCA-16-e15489-g003.jpg
https://cdn.ncbi.nlm.nih.gov/pmc/blobs/14b5/11739124/7c2fc72859fa/TCA-16-e15489-g001.jpg
https://cdn.ncbi.nlm.nih.gov/pmc/blobs/14b5/11739124/5fd55e5e334b/TCA-16-e15489-g005.jpg

相似文献

1
USP8-Dependent Family Tyrosine Kinase Promotes the Malignant Progression of Esophageal Squamous Cell Carcinoma by Upregulating Protein Tyrosine Kinase 2 Expression.USP8 依赖性家族酪氨酸激酶通过上调蛋白酪氨酸激酶 2 的表达促进食管鳞状细胞癌的恶性进展。
Thorac Cancer. 2025 Jan;16(2):e15489. doi: 10.1111/1759-7714.15489. Epub 2024 Dec 19.
2
Deubiquitinase USP8 increases ID1 stability and promotes esophageal squamous cell carcinoma tumorigenesis.去泛素化酶 USP8 增加 ID1 的稳定性并促进食管鳞状细胞癌的肿瘤发生。
Cancer Lett. 2022 Aug 28;542:215760. doi: 10.1016/j.canlet.2022.215760. Epub 2022 May 27.
3
MiR-106b-5p regulates esophageal squamous cell carcinoma progression by binding to HPGD.miR-106b-5p 通过与 HPGD 结合调节食管鳞状细胞癌的进展。
BMC Cancer. 2022 Mar 22;22(1):308. doi: 10.1186/s12885-022-09404-8.
4
Luteolin enhances drug chemosensitivity by downregulating the FAK/PI3K/AKT pathway in paclitaxel‑resistant esophageal squamous cell carcinoma.木犀草素通过下调紫杉醇耐药食管鳞癌细胞中 FAK/PI3K/AKT 通路增强药物化疗敏感性。
Int J Mol Med. 2024 Sep;54(3). doi: 10.3892/ijmm.2024.5401. Epub 2024 Jul 12.
5
HOXA5 Derives the Malignant Progression and Cisplatin Resistance of Esophageal Squamous Cell Carcinoma by Regulating USP18-Mediated IFI27 Deubiquitination.HOXA5通过调控USP18介导的IFI27去泛素化促进食管鳞状细胞癌的恶性进展和顺铂耐药。
Thorac Cancer. 2025 Feb;16(4):e70013. doi: 10.1111/1759-7714.70013.
6
STK3 kinase activation inhibits tumor proliferation through FOXO1-TP53INP1/P21 pathway in esophageal squamous cell carcinoma.STK3 激酶激活通过 FOXO1-TP53INP1/P21 通路抑制食管鳞癌细胞增殖。
Cell Oncol (Dordr). 2024 Aug;47(4):1295-1314. doi: 10.1007/s13402-024-00928-8. Epub 2024 Mar 4.
7
PYCR1 Promotes Esophageal Squamous Cell Carcinoma by Interacting With EGFR to Affecting the PI3K/Akt/mTOR Signaling Pathway.PYCR1通过与表皮生长因子受体(EGFR)相互作用影响PI3K/Akt/mTOR信号通路来促进食管鳞状细胞癌。
J Gene Med. 2025 Mar;27(3):e70017. doi: 10.1002/jgm.70017.
8
ISG15 promotes esophageal squamous cell carcinoma tumorigenesis via c-MET/Fyn/β-catenin signaling pathway.ISG15 通过 c-MET/Fyn/β-catenin 信号通路促进食管鳞癌细胞发生。
Exp Cell Res. 2018 Jun 1;367(1):47-55. doi: 10.1016/j.yexcr.2018.03.017. Epub 2018 Mar 17.
9
IKBIP promotes tumor development via the akt signaling pathway in esophageal squamous cell carcinoma.IKBIP 通过 akt 信号通路促进食管鳞状细胞癌的肿瘤发展。
BMC Cancer. 2024 Jun 24;24(1):759. doi: 10.1186/s12885-024-12510-4.
10
Circular RNA circNTRK2 facilitates the progression of esophageal squamous cell carcinoma through up-regulating NRIP1 expression via miR-140-3p.环状 RNA circNTRK2 通过上调 miR-140-3p 表达促进食管鳞癌细胞的进展。
J Exp Clin Cancer Res. 2020 Jul 11;39(1):133. doi: 10.1186/s13046-020-01640-9.

本文引用的文献

1
Differential squamous cell fates elicited by NRF2 gain of function versus KEAP1 loss of function.由 NRF2 功能获得与 KEAP1 功能丧失引起的差异鳞状细胞命运。
Cell Rep. 2024 Apr 23;43(4):114104. doi: 10.1016/j.celrep.2024.114104. Epub 2024 Apr 10.
2
Global cancer statistics 2022: GLOBOCAN estimates of incidence and mortality worldwide for 36 cancers in 185 countries.2022 年全球癌症统计数据:全球 185 个国家和地区 36 种癌症的发病率和死亡率全球估计数。
CA Cancer J Clin. 2024 May-Jun;74(3):229-263. doi: 10.3322/caac.21834. Epub 2024 Apr 4.
3
Circ-POSTN promotes the progression and reduces radiosensitivity in esophageal cancer by regulating the miR-876-5p/FYN axis.
环状 RNA-POSTN 通过调控 miR-876-5p/FYN 轴促进食管癌的进展并降低放射敏感性。
Thorac Cancer. 2024 May;15(13):1082-1094. doi: 10.1111/1759-7714.15273. Epub 2024 Mar 29.
4
SH2D4A inhibits esophageal squamous cell carcinoma progression through FAK/PI3K/AKT signaling pathway.SH2D4A 通过 FAK/PI3K/AKT 信号通路抑制食管鳞癌细胞的进展。
Cell Signal. 2024 Feb;114:110997. doi: 10.1016/j.cellsig.2023.110997. Epub 2023 Dec 2.
5
p53 Gain-of-Function Mutation Induces Metastasis via BRD4-Dependent CSF-1 Expression.p53 功能获得性突变通过 BRD4 依赖性 CSF-1 表达诱导转移。
Cancer Discov. 2023 Dec 12;13(12):2632-2651. doi: 10.1158/2159-8290.CD-23-0601.
6
USP8 promotes gemcitabine resistance of pancreatic cancer via deubiquitinating and stabilizing Nrf2.USP8 通过去泛素化和稳定 Nrf2 促进胰腺癌对吉西他滨的耐药性。
Biomed Pharmacother. 2023 Oct;166:115359. doi: 10.1016/j.biopha.2023.115359. Epub 2023 Aug 28.
7
FYN/TOPK/HSPB1 axis facilitates the proliferation and metastasis of gastric cancer.FYN/TOPK/HSPB1 轴促进胃癌的增殖和转移。
J Exp Clin Cancer Res. 2023 Apr 4;42(1):80. doi: 10.1186/s13046-023-02652-x.
8
Current Status and Future Prospects for Esophageal Cancer.食管癌的现状与未来展望
Cancers (Basel). 2023 Jan 26;15(3):765. doi: 10.3390/cancers15030765.
9
Role of Fyn in hematological malignancies.Fyn 在血液系统恶性肿瘤中的作用。
J Cancer Res Clin Oncol. 2023 Aug;149(9):6759-6767. doi: 10.1007/s00432-023-04608-2. Epub 2023 Feb 8.
10
FYN: emerging biological roles and potential therapeutic targets in cancer.FYN:癌症中新兴的生物学作用和潜在治疗靶点。
J Transl Med. 2023 Feb 5;21(1):84. doi: 10.1186/s12967-023-03930-0.