• 文献检索
  • 文档翻译
  • 深度研究
  • 学术资讯
  • Suppr Zotero 插件Zotero 插件
  • 邀请有礼
  • 套餐&价格
  • 历史记录
应用&插件
Suppr Zotero 插件Zotero 插件浏览器插件Mac 客户端Windows 客户端微信小程序
定价
高级版会员购买积分包购买API积分包
服务
文献检索文档翻译深度研究API 文档MCP 服务
关于我们
关于 Suppr公司介绍联系我们用户协议隐私条款
关注我们

Suppr 超能文献

核心技术专利:CN118964589B侵权必究
粤ICP备2023148730 号-1Suppr @ 2026

文献检索

告别复杂PubMed语法,用中文像聊天一样搜索,搜遍4000万医学文献。AI智能推荐,让科研检索更轻松。

立即免费搜索

文件翻译

保留排版,准确专业,支持PDF/Word/PPT等文件格式,支持 12+语言互译。

免费翻译文档

深度研究

AI帮你快速写综述,25分钟生成高质量综述,智能提取关键信息,辅助科研写作。

立即免费体验

敲低 NDUFAF6 通过促进线粒体自噬和凋亡来抑制乳腺癌进展。

Knockdown of NDUFAF6 inhibits breast cancer progression via promoting mitophagy and apoptosis.

作者信息

Wu Shang, Ma Xindi, Zhang Xiangmei, Du Kaiye, Shi Chao, Almaamari Ahmed Ali, Han Boye, Su Suwen, Liu Yunjiang

机构信息

Department of Breast Center, The Fourth Hospital of Hebei Medical University, Shijiazhuang, Hebei, China.

Hebei Provincial Key Laboratory of Tumor Microenvironment and Drug Resistance, Hebei Medical University, Shijiazhuang, China.

出版信息

Cancer Biol Ther. 2025 Dec;26(1):2445220. doi: 10.1080/15384047.2024.2445220. Epub 2024 Dec 20.

DOI:10.1080/15384047.2024.2445220
PMID:39706687
原文链接:https://pmc.ncbi.nlm.nih.gov/articles/PMC11702941/
Abstract

BACKGROUND

While NDUFAF6 is implicated in breast cancer, its specific role remains unclear.

METHODS

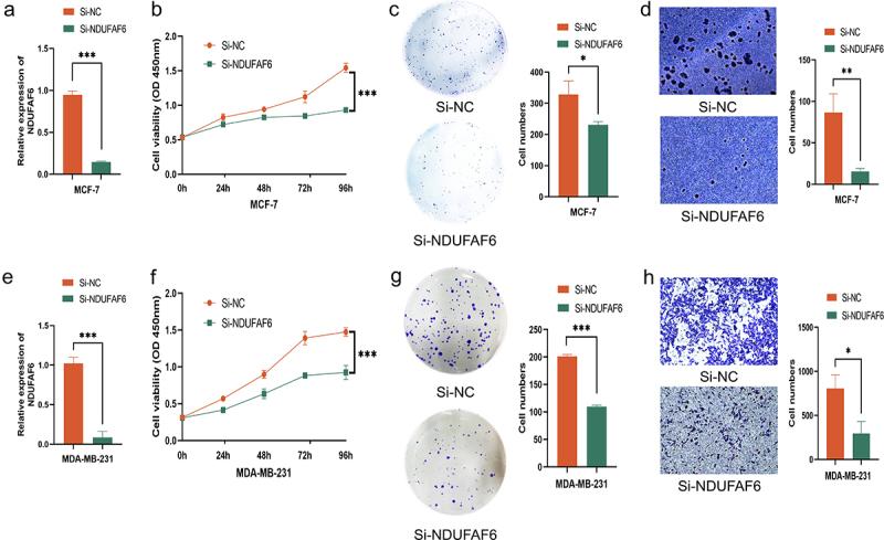
The expression levels and prognostic significance of NDUFAF6 in breast cancer were assessed using The Cancer Genome Atlas, Gene Expression Omnibus, Kaplan-Meier plotter and cBio-Portal databases. We knocked down NDUFAF6 in breast cancer cells using small interfering RNA and investigated its effects on cell proliferation and migration ability. We performed gene expression analysis and validated key findings using protein analysis. We also assessed mitochondrial activity and cellular metabolism.

RESULTS

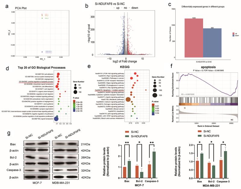
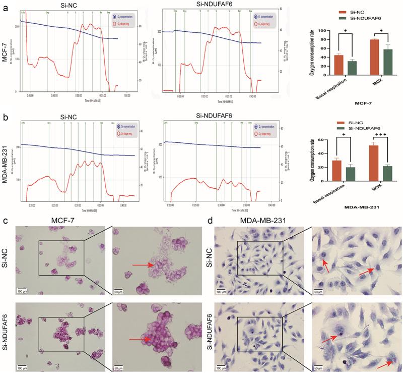
NDUFAF6 was highly expressed in breast cancer, which was associated with a poorer prognosis. Knockdown of NDUFAF6 reduced the proliferation and migration ability of breast cancer cells. Transcriptome analysis revealed 2,101 differentially expressed genes enriched in apoptosis and mitochondrial signaling pathways. Western blot results showed NDUFAF6 knockdown enhanced apoptosis. In addition, differential gene enrichment analysis was related to mitochondrial signaling pathways, and western blot results verified that mitophagy was enhanced in NDUFAF6 knockdown breast cancer cells. JC-1 assay also showed that mitochondrial dysfunction and reactive oxygen species content were increased after knocking down NDUFAF6. In addition, basal and maximal mitochondrial oxygen consumption decreased, and intracellular glycogen content increased.

CONCLUSIONS

Knockdown of NDUFAF6 resulted in apoptosis and mitophagy in breast cancer cells and NDUFAF6 may be a potential molecular target for breast cancer therapy.

摘要

背景

虽然 NDUFAF6 与乳腺癌有关,但其具体作用仍不清楚。

方法

使用癌症基因组图谱、基因表达综合数据库、Kaplan-Meier 绘图仪和 cBio-Portal 数据库评估 NDUFAF6 在乳腺癌中的表达水平和预后意义。我们使用小干扰 RNA 在乳腺癌细胞中敲低 NDUFAF6,并研究其对细胞增殖和迁移能力的影响。我们进行了基因表达分析,并使用蛋白质分析验证了关键发现。我们还评估了线粒体活性和细胞代谢。

结果

NDUFAF6 在乳腺癌中高表达,这与较差的预后相关。敲低 NDUFAF6 降低了乳腺癌细胞的增殖和迁移能力。转录组分析揭示了 2101 个差异表达基因,这些基因富集于凋亡和线粒体信号通路。蛋白质印迹结果显示,敲低 NDUFAF6 增强了凋亡。此外,差异基因富集分析与线粒体信号通路有关,蛋白质印迹结果证实,敲低 NDUFAF6 的乳腺癌细胞中线粒体自噬增强。JC-1 检测还显示,敲低 NDUFAF6 后线粒体功能障碍和活性氧含量增加。此外,基础和最大线粒体耗氧量降低,细胞内糖原含量增加。

结论

敲低 NDUFAF6 导致乳腺癌细胞凋亡和线粒体自噬,NDUFAF6 可能是乳腺癌治疗的潜在分子靶点。

https://cdn.ncbi.nlm.nih.gov/pmc/blobs/a472/11702941/a58027df3755/KCBT_A_2445220_F0007_OC.jpg
https://cdn.ncbi.nlm.nih.gov/pmc/blobs/a472/11702941/62068ea9d0cb/KCBT_A_2445220_F0001_OC.jpg
https://cdn.ncbi.nlm.nih.gov/pmc/blobs/a472/11702941/cc6a75814232/KCBT_A_2445220_F0002_OC.jpg
https://cdn.ncbi.nlm.nih.gov/pmc/blobs/a472/11702941/22dd56c635f4/KCBT_A_2445220_F0003_OC.jpg
https://cdn.ncbi.nlm.nih.gov/pmc/blobs/a472/11702941/5a1fb99a13e4/KCBT_A_2445220_F0004_OC.jpg
https://cdn.ncbi.nlm.nih.gov/pmc/blobs/a472/11702941/fdb54070a713/KCBT_A_2445220_F0005_OC.jpg
https://cdn.ncbi.nlm.nih.gov/pmc/blobs/a472/11702941/185444803010/KCBT_A_2445220_F0006_OC.jpg
https://cdn.ncbi.nlm.nih.gov/pmc/blobs/a472/11702941/a58027df3755/KCBT_A_2445220_F0007_OC.jpg
https://cdn.ncbi.nlm.nih.gov/pmc/blobs/a472/11702941/62068ea9d0cb/KCBT_A_2445220_F0001_OC.jpg
https://cdn.ncbi.nlm.nih.gov/pmc/blobs/a472/11702941/cc6a75814232/KCBT_A_2445220_F0002_OC.jpg
https://cdn.ncbi.nlm.nih.gov/pmc/blobs/a472/11702941/22dd56c635f4/KCBT_A_2445220_F0003_OC.jpg
https://cdn.ncbi.nlm.nih.gov/pmc/blobs/a472/11702941/5a1fb99a13e4/KCBT_A_2445220_F0004_OC.jpg
https://cdn.ncbi.nlm.nih.gov/pmc/blobs/a472/11702941/fdb54070a713/KCBT_A_2445220_F0005_OC.jpg
https://cdn.ncbi.nlm.nih.gov/pmc/blobs/a472/11702941/185444803010/KCBT_A_2445220_F0006_OC.jpg
https://cdn.ncbi.nlm.nih.gov/pmc/blobs/a472/11702941/a58027df3755/KCBT_A_2445220_F0007_OC.jpg

相似文献

1
Knockdown of NDUFAF6 inhibits breast cancer progression via promoting mitophagy and apoptosis.敲低 NDUFAF6 通过促进线粒体自噬和凋亡来抑制乳腺癌进展。
Cancer Biol Ther. 2025 Dec;26(1):2445220. doi: 10.1080/15384047.2024.2445220. Epub 2024 Dec 20.
2
Impact of NDUFAF6 on breast cancer prognosis: linking mitochondrial regulation to immune response and PD-L1 expression.NDUFAF6对乳腺癌预后的影响:将线粒体调节与免疫反应及程序性死亡受体配体1(PD-L1)表达相联系
Cancer Cell Int. 2024 Mar 8;24(1):99. doi: 10.1186/s12935-024-03244-1.
3
Invalidation of mitophagy by FBP1-mediated repression promotes apoptosis in breast cancer.FBP1介导的抑制作用导致线粒体自噬功能失效,从而促进乳腺癌细胞凋亡。
Tumour Biol. 2017 Jun;39(6):1010428317708779. doi: 10.1177/1010428317708779.
4
The role of GABARAPL1/GEC1 in autophagic flux and mitochondrial quality control in MDA-MB-436 breast cancer cells.GABARAPL1/GEC1在MDA-MB-436乳腺癌细胞自噬通量和线粒体质量控制中的作用
Autophagy. 2014 Jun;10(6):986-1003. doi: 10.4161/auto.28390.
5
NLRX1 regulates TNF-α-induced mitochondria-lysosomal crosstalk to maintain the invasive and metastatic potential of breast cancer cells.NLRX1 调控 TNF-α 诱导的线粒体-溶酶体串扰以维持乳腺癌细胞的侵袭和转移能力。
Biochim Biophys Acta Mol Basis Dis. 2019 Jun 1;1865(6):1460-1476. doi: 10.1016/j.bbadis.2019.02.018. Epub 2019 Feb 23.
6
Impact of Mitophagy-Related Genes on the Diagnosis and Development of Esophageal Squamous Cell Carcinoma via Single-Cell RNA-seq Analysis and Machine Learning Algorithms.基于单细胞 RNA-seq 分析和机器学习算法的自噬相关基因对食管鳞癌诊断和发生发展的影响。
J Microbiol Biotechnol. 2024 Nov 28;34(11):2362-2375. doi: 10.4014/jmb.2407.07052. Epub 2024 Sep 23.
7
Knockdown of SF3B1 inhibits cell proliferation, invasion and migration triggering apoptosis in breast cancer via aberrant splicing.敲低 SF3B1 通过异常剪接抑制乳腺癌细胞增殖、侵袭和迁移并触发细胞凋亡。
Breast Cancer. 2020 May;27(3):464-476. doi: 10.1007/s12282-020-01045-8. Epub 2020 Jan 9.
8
FDX1 downregulation activates mitophagy and the PI3K/AKT signaling pathway to promote hepatocellular carcinoma progression by inducing ROS production.下调 FDX1 通过诱导 ROS 产生激活线粒体自噬和 PI3K/AKT 信号通路促进肝癌进展。
Redox Biol. 2024 Sep;75:103302. doi: 10.1016/j.redox.2024.103302. Epub 2024 Aug 5.
9
Long non-coding RNA BANCR indicates poor prognosis for breast cancer and promotes cell proliferation and invasion.长链非编码 RNA BANCR 表明乳腺癌预后不良,并促进细胞增殖和侵袭。
Eur Rev Med Pharmacol Sci. 2018 Mar;22(5):1358-1365. doi: 10.26355/eurrev_201803_14479.
10
MicroRNA‑137 exerts protective effects on hypoxia‑induced cell injury by inhibiting autophagy/mitophagy and maintaining mitochondrial function in breast cancer stem‑like cells.微小 RNA-137 通过抑制自噬/线粒体自噬并维持乳腺癌干细胞样细胞中线粒体功能来发挥对缺氧诱导的细胞损伤的保护作用。
Oncol Rep. 2020 Oct;44(4):1627-1637. doi: 10.3892/or.2020.7714. Epub 2020 Aug 3.

本文引用的文献

1
crVDAC3 alleviates ferroptosis by impeding HSPB1 ubiquitination and confers trastuzumab deruxtecan resistance in HER2-low breast cancer.crVDAC3 通过抑制 HSPB1 泛素化来减轻铁死亡,并赋予 HER2 低表达乳腺癌对曲妥珠单抗-德鲁替康的耐药性。
Drug Resist Updat. 2024 Nov;77:101126. doi: 10.1016/j.drup.2024.101126. Epub 2024 Aug 6.
2
Systematic analysis of NDUFAF6 in complex I assembly and mitochondrial disease.综合分析复合体 I 组装和线粒体疾病中的 NDUFAF6
Nat Metab. 2024 Jun;6(6):1128-1142. doi: 10.1038/s42255-024-01039-2. Epub 2024 May 8.
3
Impact of NDUFAF6 on breast cancer prognosis: linking mitochondrial regulation to immune response and PD-L1 expression.
NDUFAF6对乳腺癌预后的影响:将线粒体调节与免疫反应及程序性死亡受体配体1(PD-L1)表达相联系
Cancer Cell Int. 2024 Mar 8;24(1):99. doi: 10.1186/s12935-024-03244-1.
4
GATA3 mediates doxorubicin resistance by inhibiting CYB5R2-catalyzed iron reduction in breast cancer cells.GATA3 通过抑制乳腺癌细胞中 CYB5R2 催化的铁还原来介导多柔比星耐药。
Drug Resist Updat. 2023 Jul;69:100974. doi: 10.1016/j.drup.2023.100974. Epub 2023 May 9.
5
Leigh Syndrome: Spectrum of Molecular Defects and Clinical Features in Russia. Leigh 综合征:俄罗斯的分子缺陷谱和临床特征。
Int J Mol Sci. 2023 Jan 13;24(2):1597. doi: 10.3390/ijms24021597.
6
Breast cancer combined prognostic model based on lactate metabolism genes.基于乳酸代谢基因的乳腺癌联合预后模型。
Medicine (Baltimore). 2022 Dec 23;101(51):e32485. doi: 10.1097/MD.0000000000032485.
7
Breast Cancer Statistics, 2022.2022 年乳腺癌统计数据。
CA Cancer J Clin. 2022 Nov;72(6):524-541. doi: 10.3322/caac.21754. Epub 2022 Oct 3.
8
Precision medicine for advanced breast cancer.晚期乳腺癌的精准医学
Nat Med. 2022 Sep 26. doi: 10.1038/d41591-022-00097-x.
9
Enhanced immune response outperform aggressive cancer biology and is associated with better survival in triple-negative breast cancer.增强的免疫反应优于侵袭性癌症生物学特性,并与三阴性乳腺癌更好的生存率相关。
NPJ Breast Cancer. 2022 Aug 9;8(1):92. doi: 10.1038/s41523-022-00466-2.
10
-Related Leigh Syndrome Caused by Rare Pathogenic Variants: A Case Report and the Focused Review of Literature.由罕见致病变异引起的相关 Leigh 综合征:一例报告及文献综述
Front Pediatr. 2022 May 18;10:812408. doi: 10.3389/fped.2022.812408. eCollection 2022.