• 文献检索
  • 文档翻译
  • 深度研究
  • 学术资讯
  • Suppr Zotero 插件Zotero 插件
  • 邀请有礼
  • 套餐&价格
  • 历史记录
应用&插件
Suppr Zotero 插件Zotero 插件浏览器插件Mac 客户端Windows 客户端微信小程序
定价
高级版会员购买积分包购买API积分包
服务
文献检索文档翻译深度研究API 文档MCP 服务
关于我们
关于 Suppr公司介绍联系我们用户协议隐私条款
关注我们

Suppr 超能文献

核心技术专利:CN118964589B侵权必究
粤ICP备2023148730 号-1Suppr @ 2026

文献检索

告别复杂PubMed语法,用中文像聊天一样搜索,搜遍4000万医学文献。AI智能推荐,让科研检索更轻松。

立即免费搜索

文件翻译

保留排版,准确专业,支持PDF/Word/PPT等文件格式,支持 12+语言互译。

免费翻译文档

深度研究

AI帮你快速写综述,25分钟生成高质量综述,智能提取关键信息,辅助科研写作。

立即免费体验

印度尼西亚松巴哇摄政区反刍动物养殖户及利益相关者的抗生素使用情况及其影响

Antibiotic Utilization and Its Implications Among Ruminant Farmers and Stakeholders in Sumbawa Regency, Indonesia.

作者信息

Jannah Nurul, Paramitadevi Yudith Vega, Vibowo Heryudianto, Kurniawan Fariz Am, Komarudin Nurul Amri, Hidayat Aceng

机构信息

Ecosystem, Environment, and Applied Communication Division, Environmental Management and Engineering Study Program, College of Vocational Studies, IPB University, Bogor, West Java, Indonesia.

Sociology Study Program, Faculty of Social and Political Sciences, Sumbawa University of Technology, Sumbawa, West Nusa Tenggara, Indonesia.

出版信息

Vet Med Int. 2024 Dec 13;2024:6519659. doi: 10.1155/vmi/6519659. eCollection 2024.

DOI:10.1155/vmi/6519659
PMID:39712530
原文链接:https://pmc.ncbi.nlm.nih.gov/articles/PMC11661870/
Abstract

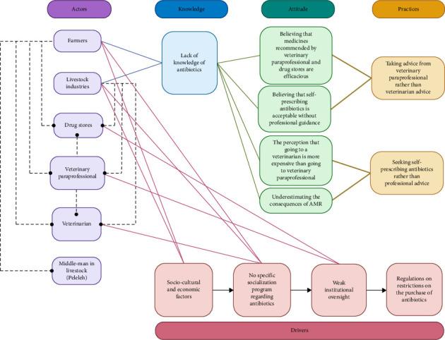
The rise in antimicrobial resistance is a vital concern, and various factors, such as the overuse of antibiotics in agriculture, have contributed to its development and spread. Livestock farmers, veterinarians, and pharmacies are key prescribers of antibiotics for disease prevention, control, and treatment of ruminant animals. A qualitative study in the Sumbawa District examined their awareness, attitudes, and practices concerning antibiotic use, residues, and resistance, underscoring their vital role in tackling this challenge. The study utilized nine key informant interviews, sixteen in-depth interviews, a single focus group discussion, and on-farm observations using semistructured formats and thematic analysis to identify and explore themes. This revealed a common practice of antibiotic self-medication among ruminant farmers in the Sumbawa Regency, driven by limited knowledge and leading to medicine store purchases based on advice from veterinary paraprofessionals or for unregulated self-treatment. Factors contributing to antibiotic misuse include trust in veterinary paraprofessionals, economic limitations, lack of targeted antiresistance programs, and insufficient regulation of antibiotic sales. Enhancing veterinary paraprofessionals' awareness of their ethical duties, launching educational programs for actors, providing financial support for these initiatives, and strict enforcement of regulations by the local government are strategies that could collectively promote responsible antibiotic use and stewardship.

摘要

抗菌药物耐药性的上升是一个至关重要的问题,诸如农业中抗生素的过度使用等各种因素导致了其产生和传播。畜牧养殖户、兽医和药店是反刍动物疾病预防、控制和治疗中抗生素的主要开方者。松巴哇区的一项定性研究调查了他们在抗生素使用、残留和耐药性方面的意识、态度和做法,强调了他们在应对这一挑战中的关键作用。该研究采用了9次关键 informant访谈、16次深入访谈、1次焦点小组讨论以及使用半结构化形式和主题分析的农场观察,以识别和探讨主题。这揭示了松巴哇摄政区反刍动物养殖户中抗生素自我用药的普遍做法,其原因是知识有限,导致根据兽医辅助专业人员的建议在药店购买药物或进行无监管的自我治疗。导致抗生素滥用的因素包括对兽医辅助专业人员的信任、经济限制、缺乏针对性的抗耐药性计划以及抗生素销售监管不足。提高兽医辅助专业人员对其道德职责的认识、为相关人员开展教育项目、为这些举措提供财政支持以及地方政府严格执行法规,这些策略可以共同促进负责任的抗生素使用和管理。

https://cdn.ncbi.nlm.nih.gov/pmc/blobs/1287/11661870/e92e046c6318/VMI2024-6519659.003.jpg
https://cdn.ncbi.nlm.nih.gov/pmc/blobs/1287/11661870/b55122901204/VMI2024-6519659.001.jpg
https://cdn.ncbi.nlm.nih.gov/pmc/blobs/1287/11661870/5e9d50ca2fa3/VMI2024-6519659.002.jpg
https://cdn.ncbi.nlm.nih.gov/pmc/blobs/1287/11661870/e92e046c6318/VMI2024-6519659.003.jpg
https://cdn.ncbi.nlm.nih.gov/pmc/blobs/1287/11661870/b55122901204/VMI2024-6519659.001.jpg
https://cdn.ncbi.nlm.nih.gov/pmc/blobs/1287/11661870/5e9d50ca2fa3/VMI2024-6519659.002.jpg
https://cdn.ncbi.nlm.nih.gov/pmc/blobs/1287/11661870/e92e046c6318/VMI2024-6519659.003.jpg

相似文献

1
Antibiotic Utilization and Its Implications Among Ruminant Farmers and Stakeholders in Sumbawa Regency, Indonesia.印度尼西亚松巴哇摄政区反刍动物养殖户及利益相关者的抗生素使用情况及其影响
Vet Med Int. 2024 Dec 13;2024:6519659. doi: 10.1155/vmi/6519659. eCollection 2024.
2
Understanding antibiotic use for pig farming in Thailand: a qualitative study.了解泰国养猪场的抗生素使用情况:一项定性研究。
Antimicrob Resist Infect Control. 2021 Jan 6;10(1):3. doi: 10.1186/s13756-020-00865-9.
3
Antibiotics governance in aquaculture: knowledge, practices, and challenges among stakeholders on the Volta Lake in Ghana.加纳沃尔特湖水产养殖中的抗生素治理:利益相关者的知识、实践与挑战
One Health Outlook. 2025 Apr 11;7(1):22. doi: 10.1186/s42522-025-00141-z.
4
Understanding Knowledge and Attitude of Farmers towards Antibiotic Use and Antimicrobial Resistance in Jhunjhunu District, Rajasthan India.了解印度拉贾斯坦邦朱尼胡努地区农民对抗生素使用和抗菌药物耐药性的认知与态度。
Antibiotics (Basel). 2023 Dec 12;12(12):1718. doi: 10.3390/antibiotics12121718.
5
Antibiotic use in the Northern Irish sheep flock: What lessons can be learnt from medicine records and farmer attitudes to improve stewardship of these essential medicines?北爱尔兰绵羊养殖中的抗生素使用:从医学记录和农民对这些基本药物的管理态度中可以吸取哪些经验教训来改善管理?
Prev Vet Med. 2024 May;226:106169. doi: 10.1016/j.prevetmed.2024.106169. Epub 2024 Mar 14.
6
Attitudes and perceptions of Dutch veterinarians on their role in the reduction of antimicrobial use in farm animals.荷兰兽医对其在减少农场动物抗菌药物使用中所扮演角色的态度和看法。
Prev Vet Med. 2015 Oct 1;121(3-4):365-73. doi: 10.1016/j.prevetmed.2015.08.014. Epub 2015 Aug 24.
7
Antibiotic use by poultry farmers in Kiambu County, Kenya: exploring practices and drivers of potential overuse.肯尼亚基安布县家禽养殖户的抗生素使用情况:探索潜在过度使用的做法和驱动因素。
Antimicrob Resist Infect Control. 2023 Jan 5;12(1):3. doi: 10.1186/s13756-022-01202-y.
8
Mitigating antibiotics misuse in dairy farming systems and milk value chain market: Insights into practices, factors, and farmers education in Nyabihu district, Rwanda.减轻奶牛养殖系统和牛奶价值链市场中的抗生素滥用问题:卢旺达尼亚比胡区的实践、因素及农民教育洞察
One Health. 2024 Jun 20;19:100843. doi: 10.1016/j.onehlt.2024.100843. eCollection 2024 Dec.
9
Drivers of Antibiotic Use in Poultry Production in Bangladesh: Dependencies and Dynamics of a Patron-Client Relationship.孟加拉国家禽生产中抗生素使用的驱动因素:主顾关系的依赖性与动态变化
Front Vet Sci. 2020 Feb 28;7:78. doi: 10.3389/fvets.2020.00078. eCollection 2020.
10
Fijian Farmers' Attitude and Knowledge Towards Antimicrobial Use and Antimicrobial Resistance in Livestock Production Systems-A Qualitative Study.斐济农民对畜牧生产系统中抗菌药物使用和抗菌药物耐药性的态度与认知——一项定性研究
Front Vet Sci. 2022 Mar 30;9:838457. doi: 10.3389/fvets.2022.838457. eCollection 2022.

本文引用的文献

1
Exploring barriers and enablers of antibiotic amnesty campaigns.探索抗生素大赦活动的障碍与推动因素。
J Pharm Policy Pract. 2024 Feb 29;17(1):2316033. doi: 10.1080/20523211.2024.2316033. eCollection 2024.
2
Understanding Knowledge and Attitude of Farmers towards Antibiotic Use and Antimicrobial Resistance in Jhunjhunu District, Rajasthan India.了解印度拉贾斯坦邦朱尼胡努地区农民对抗生素使用和抗菌药物耐药性的认知与态度。
Antibiotics (Basel). 2023 Dec 12;12(12):1718. doi: 10.3390/antibiotics12121718.
3
Antibiotic use by poultry farmers in Kiambu County, Kenya: exploring practices and drivers of potential overuse.
肯尼亚基安布县家禽养殖户的抗生素使用情况:探索潜在过度使用的做法和驱动因素。
Antimicrob Resist Infect Control. 2023 Jan 5;12(1):3. doi: 10.1186/s13756-022-01202-y.
4
A cross-sectional study of antimicrobial use among self-medicating COVID-19 cases in Nyeri County, Kenya.肯尼亚奈罗比县自行治疗 COVID-19 病例中抗菌药物使用的横断面研究。
Antimicrob Resist Infect Control. 2022 Aug 30;11(1):111. doi: 10.1186/s13756-022-01150-7.
5
Socio-cultural determinants of antibiotic resistance: a qualitative study of Greeks' attitudes, perceptions and values.社会文化因素对抗生素耐药性的影响:希腊人态度、观念和价值观的定性研究。
BMC Public Health. 2022 Jul 28;22(1):1439. doi: 10.1186/s12889-022-13855-w.
6
A review of national action plans on antimicrobial resistance: strengths and weaknesses.国家抗菌素耐药性行动计划综述:优势与劣势。
Antimicrob Resist Infect Control. 2022 Jun 23;11(1):90. doi: 10.1186/s13756-022-01130-x.
7
A Qualitative Study of Antibiotic Use Practices in Intensive Small-Scale Farming in Urban and Peri-Urban Blantyre, Malawi: Implications for Antimicrobial Resistance.马拉维布兰太尔市及周边城市小规模集约化养殖中抗生素使用情况的定性研究:对抗菌素耐药性的影响
Front Vet Sci. 2022 May 24;9:876513. doi: 10.3389/fvets.2022.876513. eCollection 2022.
8
Education level and misuse of antibiotics in the general population: a systematic review and dose-response meta-analysis.教育水平与普通人群中抗生素的误用:系统评价和剂量反应荟萃分析。
Antimicrob Resist Infect Control. 2022 Feb 3;11(1):24. doi: 10.1186/s13756-022-01063-5.
9
Understanding Farmers' Behavior and Their Decision-Making Process in the Context of Cattle Diseases: A Review of Theories and Approaches.在牛病背景下理解农民的行为及其决策过程:理论与方法综述
Front Vet Sci. 2021 Dec 2;8:687699. doi: 10.3389/fvets.2021.687699. eCollection 2021.
10
Antimicrobial use in agriculture: critical review of the factors influencing behaviour.农业中的抗菌药物使用:影响行为因素的批判性综述
JAC Antimicrob Resist. 2021 Nov 30;3(4):dlab178. doi: 10.1093/jacamr/dlab178. eCollection 2021 Dec.