• 文献检索
  • 文档翻译
  • 深度研究
  • 学术资讯
  • Suppr Zotero 插件Zotero 插件
  • 邀请有礼
  • 套餐&价格
  • 历史记录
应用&插件
Suppr Zotero 插件Zotero 插件浏览器插件Mac 客户端Windows 客户端微信小程序
定价
高级版会员购买积分包购买API积分包
服务
文献检索文档翻译深度研究API 文档MCP 服务
关于我们
关于 Suppr公司介绍联系我们用户协议隐私条款
关注我们

Suppr 超能文献

核心技术专利:CN118964589B侵权必究
粤ICP备2023148730 号-1Suppr @ 2026

文献检索

告别复杂PubMed语法,用中文像聊天一样搜索,搜遍4000万医学文献。AI智能推荐,让科研检索更轻松。

立即免费搜索

文件翻译

保留排版,准确专业,支持PDF/Word/PPT等文件格式,支持 12+语言互译。

免费翻译文档

深度研究

AI帮你快速写综述,25分钟生成高质量综述,智能提取关键信息,辅助科研写作。

立即免费体验

通过光热疗法用氮化钛纳米双锥体追踪前哨淋巴结并抑制淋巴转移

Tracing Sentinel Lymph Nodes and Inhibiting Lymphatic Metastasis with TiN Nanobipyramids Through Photothermal Therapy.

作者信息

Xu Yan-Neng, Bai Xiaopeng, Chen Jian-Li, Wu Xuan, Yin Dan, Yuan Gang, Dai Rongyang, Zhu Xiao-Ming, Wang Jianfang

机构信息

State Key Laboratory of Quality Research in Chinese Medicines, Macau Institute for Applied Research in Medicine and Health, Macau University of Science and Technology, Taipa, Macau SAR, 999078, People's Republic of China.

Department of Physics, The Chinese University of Hong Kong, Shatin, Hong Kong SAR, 999077, People's Republic of China.

出版信息

Int J Nanomedicine. 2024 Dec 19;19:13579-13592. doi: 10.2147/IJN.S488480. eCollection 2024.

DOI:10.2147/IJN.S488480
PMID:39720216
原文链接:https://pmc.ncbi.nlm.nih.gov/articles/PMC11668323/
Abstract

BACKGROUND

The lymphatic system is the major route of cancer metastasis, and sentinel lymph nodes (SLNs) are the first station for the spread of cancer cells. Accurate identification of SLNs by tracers during surgery is crucial for SLN biopsy and lymphadenectomy. However, conventional monomodal tracers such as blue dyes and carbon nanoparticles often induce a misjudgment of SLNs and thus are still unsatisfying for clinical applications. In addition, SLN imaging agents with therapeutic capabilities to achieve perfect theranostics have been less exploited.

PURPOSE

Titanium nitride (TiN) nanostructures have the advantages of high stability and low cost and show superior plasmonic properties over both the visible and near-infrared (NIR) regions. Herein we report on the synthesis of TiN nanobipyramids (NBPs) with large sizes for multimodal SLN mapping.

METHODS

A hydrothermal method and post nitridation treatment were used to prepare the TiN NBPs. Bright- and dark-field imaging of SLNs with TiN NBPs were performed. The effect of TiN NBP size on SLN tracing was studied. The effect of TiN NBP-based photothermal ablation of SLNs combined with removal of primary tumors on pulmonary metastasis was studied.

RESULTS

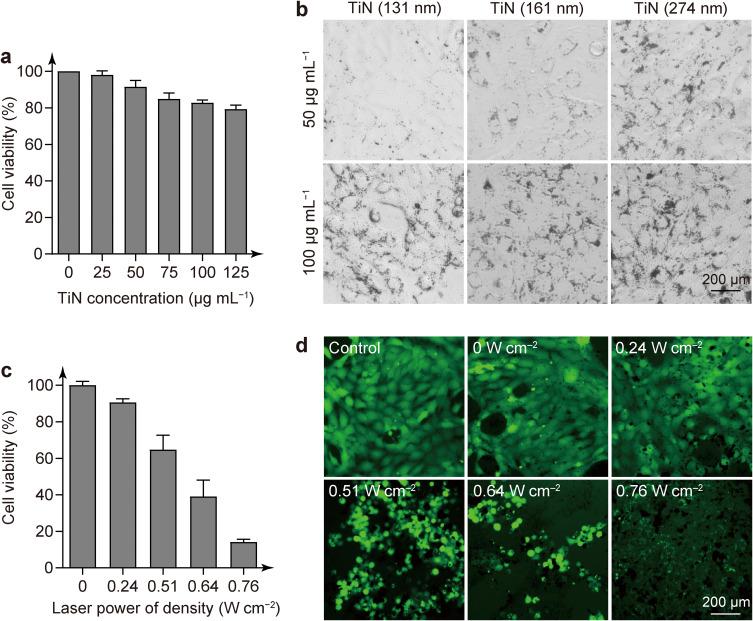
The TiN NBPs with dual bright- and dark-field imaging functions show high drainage in lymph nodes and thus can act as a potential substitute for SLN tracing. Moreover, owing to the superior plasmonic properties of TiN nanostructures, the produced TiN NBPs show a high photothermal conversion efficiency under 1064 nm laser irradiation. TiN NBP-based photothermal ablation of metastatic LNs in the second NIR window (NIR-II) combined with surgical removal of primary tumors shows remarkable inhibition of pulmonary metastasis.

CONCLUSION

This study not only demonstrates TiN NBPs as a new tracer for SLN mapping, but also presents a strategy for the photothermal ablation of lymph nodes in NIR-II for the inhibition of lymphatic metastasis.

摘要

背景

淋巴系统是癌症转移的主要途径,前哨淋巴结(SLN)是癌细胞扩散的第一站。手术期间通过示踪剂准确识别SLN对于SLN活检和淋巴结清扫至关重要。然而,传统的单峰示踪剂,如蓝色染料和碳纳米颗粒,常常会导致对SLN的误判,因此在临床应用中仍不尽人意。此外,具有治疗能力以实现完美诊疗一体化的SLN成像剂尚未得到充分开发。

目的

氮化钛(TiN)纳米结构具有高稳定性和低成本的优点,并且在可见光和近红外(NIR)区域均表现出优异的等离子体特性。在此,我们报道了用于多模态SLN定位的大尺寸TiN纳米双棱锥(NBP)的合成。

方法

采用水热法和后氮化处理制备TiN NBP。对注射了TiN NBP的SLN进行明场和暗场成像。研究了TiN NBP尺寸对SLN示踪的影响。研究了基于TiN NBP的SLN光热消融联合原发性肿瘤切除对肺转移的影响。

结果

具有明场和暗场成像双重功能的TiN NBP在淋巴结中显示出高引流性,因此可作为SLN示踪的潜在替代物。此外,由于TiN纳米结构优异的等离子体特性,所制备的TiN NBP在1064 nm激光照射下表现出高的光热转换效率。基于TiN NBP的第二近红外窗口(NIR-II)转移性淋巴结光热消融联合原发性肿瘤手术切除显示出对肺转移的显著抑制作用。

结论

本研究不仅证明了TiN NBP作为一种用于SLN定位的新型示踪剂,还提出了一种在NIR-II中对淋巴结进行光热消融以抑制淋巴转移的策略。

https://cdn.ncbi.nlm.nih.gov/pmc/blobs/8954/11668323/a78d5f7363fa/IJN-19-13579-g0006.jpg
https://cdn.ncbi.nlm.nih.gov/pmc/blobs/8954/11668323/b2b51ca27407/IJN-19-13579-g0001.jpg
https://cdn.ncbi.nlm.nih.gov/pmc/blobs/8954/11668323/9a70142f2229/IJN-19-13579-g0002.jpg
https://cdn.ncbi.nlm.nih.gov/pmc/blobs/8954/11668323/fbe77af02f12/IJN-19-13579-g0003.jpg
https://cdn.ncbi.nlm.nih.gov/pmc/blobs/8954/11668323/1f025ad7c0db/IJN-19-13579-g0004.jpg
https://cdn.ncbi.nlm.nih.gov/pmc/blobs/8954/11668323/1e37a674e1a0/IJN-19-13579-g0005.jpg
https://cdn.ncbi.nlm.nih.gov/pmc/blobs/8954/11668323/a78d5f7363fa/IJN-19-13579-g0006.jpg
https://cdn.ncbi.nlm.nih.gov/pmc/blobs/8954/11668323/b2b51ca27407/IJN-19-13579-g0001.jpg
https://cdn.ncbi.nlm.nih.gov/pmc/blobs/8954/11668323/9a70142f2229/IJN-19-13579-g0002.jpg
https://cdn.ncbi.nlm.nih.gov/pmc/blobs/8954/11668323/fbe77af02f12/IJN-19-13579-g0003.jpg
https://cdn.ncbi.nlm.nih.gov/pmc/blobs/8954/11668323/1f025ad7c0db/IJN-19-13579-g0004.jpg
https://cdn.ncbi.nlm.nih.gov/pmc/blobs/8954/11668323/1e37a674e1a0/IJN-19-13579-g0005.jpg
https://cdn.ncbi.nlm.nih.gov/pmc/blobs/8954/11668323/a78d5f7363fa/IJN-19-13579-g0006.jpg

相似文献

1
Tracing Sentinel Lymph Nodes and Inhibiting Lymphatic Metastasis with TiN Nanobipyramids Through Photothermal Therapy.通过光热疗法用氮化钛纳米双锥体追踪前哨淋巴结并抑制淋巴转移
Int J Nanomedicine. 2024 Dec 19;19:13579-13592. doi: 10.2147/IJN.S488480. eCollection 2024.
2
Tumor-targeting CuS nanoparticles for multimodal imaging and guided photothermal therapy of lymph node metastasis.用于淋巴结转移的多模式成像和光热治疗的肿瘤靶向 CuS 纳米粒子。
Acta Biomater. 2018 May;72:256-265. doi: 10.1016/j.actbio.2018.03.035. Epub 2018 Mar 26.
3
Perioperative PET/CT lymphoscintigraphy and fluorescent real-time imaging for sentinel lymph node mapping in early staged colon cancer.围手术期 PET/CT 淋巴闪烁显像和荧光实时成像在早期结肠癌前哨淋巴结定位中的应用。
Eur J Nucl Med Mol Imaging. 2019 Jul;46(7):1495-1505. doi: 10.1007/s00259-019-04284-w. Epub 2019 Feb 23.
4
Development of a Rare Earth Nanoprobe Enables In Vivo Real-Time Detection of Sentinel Lymph Node Metastasis of Breast Cancer Using NIR-IIb Imaging.稀土纳米探针的开发使利用近红外二区成像进行乳腺癌前哨淋巴结转移的体内实时检测成为可能。
Cancer Res. 2023 Oct 13;83(20):3428-3441. doi: 10.1158/0008-5472.CAN-22-3432.
5
Two-step sentinel lymph node mapping strategy in endometrial cancer staging using fluorescent imaging: A novel sentinel lymph node tracer injection procedure.使用荧光成像的两步法前哨淋巴结定位策略在子宫内膜癌分期中的应用:一种新型前哨淋巴结示踪剂注射程序。
Surg Oncol. 2018 Sep;27(3):514-519. doi: 10.1016/j.suronc.2018.07.001. Epub 2018 Jul 2.
6
Sentinel lymph node biopsy in early stage endometrial cancer: a Turkish gynecologic oncology group study (TRSGO-SLN-001).早期子宫内膜癌前哨淋巴结活检:土耳其妇科肿瘤学组研究(TRSGO-SLN-001)。
Int J Gynecol Cancer. 2020 Mar;30(3):299-304. doi: 10.1136/ijgc-2019-000847. Epub 2019 Dec 18.
7
Identification of metastatic nodal disease in a phase 1 dose-escalation trial of intraoperative sentinel lymph node mapping in non-small cell lung cancer using near-infrared imaging.使用近红外成像技术对非小细胞肺癌进行术中前哨淋巴结定位的 1 期剂量递增试验中转移性淋巴结疾病的鉴定。
J Thorac Cardiovasc Surg. 2013 Sep;146(3):562-70; discussion 569-70. doi: 10.1016/j.jtcvs.2013.04.010. Epub 2013 Jun 19.
8
Clinicopathological factors associated with sentinel lymph node detection in non-small-cell lung cancer.与非小细胞肺癌前哨淋巴结检测相关的临床病理因素。
J Cardiothorac Surg. 2024 Mar 19;19(1):145. doi: 10.1186/s13019-024-02632-y.
9
Phase-Transition Nanodroplets for Real-Time Photoacoustic/Ultrasound Dual-Modality Imaging and Photothermal Therapy of Sentinel Lymph Node in Breast Cancer.用于乳腺癌前哨淋巴结的实时光声/超声双模态成像和光热治疗的相转变纳米液滴。
Sci Rep. 2017 Mar 24;7:45213. doi: 10.1038/srep45213.
10
Near-infrared fluorescence sentinel lymph node detection in gastric cancer: A pilot study.胃癌中近红外荧光前哨淋巴结检测:一项初步研究。
World J Gastroenterol. 2016 Apr 7;22(13):3644-51. doi: 10.3748/wjg.v22.i13.3644.

引用本文的文献

1
Enhancing the efficacy of sonodynamic therapy through modulation of autophagy.通过调节自噬提高声动力疗法的疗效。
Ultrason Sonochem. 2025 Aug 25;121:107527. doi: 10.1016/j.ultsonch.2025.107527.

本文引用的文献

1
Colloidal Plasmonic TiN Nanoparticles for Efficient Solar Seawater Desalination.用于高效太阳能海水淡化的胶体等离子体氮化钛纳米颗粒
ACS Appl Mater Interfaces. 2023 Dec 6;15(48):55856-55869. doi: 10.1021/acsami.3c13479. Epub 2023 Nov 20.
2
Chemo-Phototherapy with Carfilzomib-Encapsulated TiN Nanoshells Suppressing Tumor Growth and Lymphatic Metastasis.用包裹卡非佐米的氮化钛纳米壳进行化学光热疗法抑制肿瘤生长和淋巴转移。
Small. 2022 Jul;18(29):e2200522. doi: 10.1002/smll.202200522. Epub 2022 Jun 24.
3
Lymph Node Mapping for Tumor Micrometastasis.
肿瘤微转移的淋巴结绘图。
ACS Biomater Sci Eng. 2022 Jun 13;8(6):2307-2320. doi: 10.1021/acsbiomaterials.2c00111. Epub 2022 May 12.
4
Assessment of Carbon Nanoparticle Suspension Lymphography-Guided Distal Gastrectomy for Gastric Cancer.评估基于碳纳米混悬液的淋巴管造影指导下远端胃癌切除术。
JAMA Netw Open. 2022 Apr 1;5(4):e227739. doi: 10.1001/jamanetworkopen.2022.7739.
5
Plasmonic biosensor for the highly sensitive detection of microRNA-21 via the chemical etching of gold nanorods under a dark-field microscope.基于暗场显微镜下金纳米棒化学蚀刻的等离子体生物传感器用于 microRNA-21 的高灵敏检测
Biosens Bioelectron. 2022 Apr 1;201:113942. doi: 10.1016/j.bios.2021.113942. Epub 2021 Dec 31.
6
Raman Nanotags-Guided Intraoperative Sentinel Lymph Nodes Precise Location with Minimal Invasion.拉曼纳米标签引导的术中前哨淋巴结微创精确定位。
Adv Sci (Weinh). 2022 Jan;9(2):e2102405. doi: 10.1002/advs.202102405. Epub 2021 Nov 5.
7
The lymphatic system and sentinel lymph nodes: conduit for cancer metastasis.淋巴系统和前哨淋巴结:癌症转移的途径。
Clin Exp Metastasis. 2022 Feb;39(1):139-157. doi: 10.1007/s10585-021-10123-w. Epub 2021 Oct 15.
8
Antiangiogenesis-Combined Photothermal Therapy in the Second Near-Infrared Window at Laser Powers Below the Skin Tolerance Threshold.低于皮肤耐受阈值激光功率下的第二近红外窗口抗血管生成联合光热疗法
Nanomicro Lett. 2019 Oct 31;11(1):93. doi: 10.1007/s40820-019-0327-4.
9
Uptake and trafficking of different sized PLGA nanoparticles by dendritic cells in imiquimod-induced psoriasis-like mice model.咪喹莫特诱导的银屑病样小鼠模型中树突状细胞对不同大小聚乳酸-羟基乙酸共聚物纳米颗粒的摄取与转运
Acta Pharm Sin B. 2021 Apr;11(4):1047-1055. doi: 10.1016/j.apsb.2020.11.008. Epub 2020 Nov 20.
10
Nanoprobes-Assisted Multichannel NIR-II Fluorescence Imaging-Guided Resection and Photothermal Ablation of Lymph Nodes.纳米探针辅助多通道近红外二区荧光成像引导的淋巴结切除和光热消融。
Adv Sci (Weinh). 2021 Feb 15;8(9):2003972. doi: 10.1002/advs.202003972. eCollection 2021 May.