• 文献检索
  • 文档翻译
  • 深度研究
  • 学术资讯
  • Suppr Zotero 插件Zotero 插件
  • 邀请有礼
  • 套餐&价格
  • 历史记录
应用&插件
Suppr Zotero 插件Zotero 插件浏览器插件Mac 客户端Windows 客户端微信小程序
定价
高级版会员购买积分包购买API积分包
服务
文献检索文档翻译深度研究API 文档MCP 服务
关于我们
关于 Suppr公司介绍联系我们用户协议隐私条款
关注我们

Suppr 超能文献

核心技术专利:CN118964589B侵权必究
粤ICP备2023148730 号-1Suppr @ 2026

文献检索

告别复杂PubMed语法,用中文像聊天一样搜索,搜遍4000万医学文献。AI智能推荐,让科研检索更轻松。

立即免费搜索

文件翻译

保留排版,准确专业,支持PDF/Word/PPT等文件格式,支持 12+语言互译。

免费翻译文档

深度研究

AI帮你快速写综述,25分钟生成高质量综述,智能提取关键信息,辅助科研写作。

立即免费体验

丁酸通过抑制Caco2细胞中的RhoA/ROCK2/MLCK信号通路减轻脂多糖诱导的肠黏膜屏障损伤。

Butyric acid alleviates LPS-induced intestinal mucosal barrier damage by inhibiting the RhoA/ROCK2/MLCK signaling pathway in Caco2 cells.

作者信息

Liu Luqiong, Chen Tong, Xie Zhenrong, Zhang Yongjin, He Chenglu, Huang Yongkun

机构信息

Kunming Medical University, Kunming, Yunnan, China.

Department of Pediatrics, the First Affiliated Hospital of Kunming Medical University, Kunming, Yunnan, China.

出版信息

PLoS One. 2024 Dec 26;19(12):e0316362. doi: 10.1371/journal.pone.0316362. eCollection 2024.

DOI:10.1371/journal.pone.0316362
PMID:39724098
原文链接:https://pmc.ncbi.nlm.nih.gov/articles/PMC11670954/
Abstract

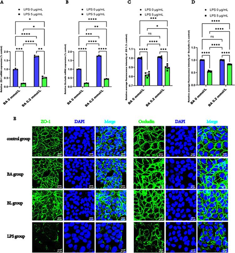
Butyric acid (BA) can potentially enhance the function of the intestinal barrier. However, the mechanisms by which BA protects the intestinal mucosal barrier remain to be elucidated. Given that the Ras homolog gene family, member A (RhoA)/Rho-associated kinase 2 (ROCK2)/Myosin light chain kinase (MLCK) signaling pathway is crucial for maintaining the permeability of the intestinal epithelium, we further investigated whether BA exerts a protective effect on epithelial barrier function by inhibiting this pathway in LPS-induced Caco2 cells. First, we aimed to identify the optimal treatment time and concentration for BA and Lipopolysaccharide (LPS) through a CCK-8 assay. We subsequently measured Trans-epithelial electrical resistance (TEER), FITC-Dextran 4 kDa (FD-4) flux, and the mRNA expression of ZO-1, Occludin, RhoA, ROCK2, and MLCK, along their protein expression levels, and average fluorescence intensity following immunofluorescence staining. We then applied the ROCK2 inhibitor Y-27632 and reevaluated the TEER, FD-4 flux, and mRNA, and protein expression of ZO-1, Occludin, RhoA, ROCK2, and MLCK, as well as their distribution in Caco2 cells. The optimal treatment conditions were determined to be 0.2 mmol/L BA and 5 μg/mL LPS for 24 hours. Compared with LPS treatment alone, BA significantly mitigated the reduction in the TEER, decreased FD-4 flux permeability, increased the mRNA expression of ZO-1 and Occludin, and normalized the distribution of ZO-1 and Occludin in Caco2 cells. Furthermore, BA inhibited the expression of RhoA, ROCK2, and MLCK, and normalized their localization within Caco2 cells. Following treatment with Y-27632, the epithelial barrier function, along with the mRNA and protein expression and distribution of ZO-1 and Occludin were further normalized upon inhibition of the pathway. These findings contribute to a deeper understanding of the potential mechanisms through which BA attenuates LPS-induced impairment of the intestinal epithelial barrier.

摘要

丁酸(BA)可能会增强肠道屏障的功能。然而,BA保护肠道黏膜屏障的机制仍有待阐明。鉴于Ras同源基因家族成员A(RhoA)/Rho相关激酶2(ROCK2)/肌球蛋白轻链激酶(MLCK)信号通路对于维持肠上皮的通透性至关重要,我们进一步研究了BA是否通过在脂多糖(LPS)诱导的Caco2细胞中抑制该信号通路来对上皮屏障功能发挥保护作用。首先,我们旨在通过CCK-8实验确定BA和LPS的最佳处理时间和浓度。随后,我们测量了跨上皮电阻(TEER)、4 kDa异硫氰酸荧光素葡聚糖(FD-4)通量,以及紧密连接蛋白1(ZO-1)、闭合蛋白(Occludin)、RhoA、ROCK2和MLCK的mRNA表达、蛋白表达水平,以及免疫荧光染色后的平均荧光强度。然后,我们应用ROCK2抑制剂Y-27632,并重新评估TEER、FD-4通量,以及ZO-1、Occludin、RhoA、ROCK2和MLCK的mRNA和蛋白表达,以及它们在Caco2细胞中的分布。确定最佳处理条件为0.2 mmol/L BA和5 μg/mL LPS处理24小时。与单独LPS处理相比,BA显著减轻了TEER的降低,降低了FD-4通量通透性,增加了ZO-1和Occludin的mRNA表达,并使ZO-1和Occludin在Caco2细胞中的分布正常化。此外,BA抑制了RhoA、ROCK2和MLCK的表达,并使它们在Caco2细胞中的定位正常化。在用Y-27632处理后,该信号通路被抑制后,上皮屏障功能以及ZO-1和Occludin的mRNA和蛋白表达及分布进一步恢复正常。这些发现有助于更深入地了解BA减轻LPS诱导的肠上皮屏障损伤的潜在机制。

https://cdn.ncbi.nlm.nih.gov/pmc/blobs/26d3/11670954/b020998594e6/pone.0316362.g007.jpg
https://cdn.ncbi.nlm.nih.gov/pmc/blobs/26d3/11670954/e3cc15b057af/pone.0316362.g001.jpg
https://cdn.ncbi.nlm.nih.gov/pmc/blobs/26d3/11670954/d1f3cf5ce42c/pone.0316362.g002.jpg
https://cdn.ncbi.nlm.nih.gov/pmc/blobs/26d3/11670954/9cb1179fbbd5/pone.0316362.g003.jpg
https://cdn.ncbi.nlm.nih.gov/pmc/blobs/26d3/11670954/622f18be5380/pone.0316362.g004.jpg
https://cdn.ncbi.nlm.nih.gov/pmc/blobs/26d3/11670954/a9ae8a2862e0/pone.0316362.g005.jpg
https://cdn.ncbi.nlm.nih.gov/pmc/blobs/26d3/11670954/2f84f3390f9e/pone.0316362.g006.jpg
https://cdn.ncbi.nlm.nih.gov/pmc/blobs/26d3/11670954/b020998594e6/pone.0316362.g007.jpg
https://cdn.ncbi.nlm.nih.gov/pmc/blobs/26d3/11670954/e3cc15b057af/pone.0316362.g001.jpg
https://cdn.ncbi.nlm.nih.gov/pmc/blobs/26d3/11670954/d1f3cf5ce42c/pone.0316362.g002.jpg
https://cdn.ncbi.nlm.nih.gov/pmc/blobs/26d3/11670954/9cb1179fbbd5/pone.0316362.g003.jpg
https://cdn.ncbi.nlm.nih.gov/pmc/blobs/26d3/11670954/622f18be5380/pone.0316362.g004.jpg
https://cdn.ncbi.nlm.nih.gov/pmc/blobs/26d3/11670954/a9ae8a2862e0/pone.0316362.g005.jpg
https://cdn.ncbi.nlm.nih.gov/pmc/blobs/26d3/11670954/2f84f3390f9e/pone.0316362.g006.jpg
https://cdn.ncbi.nlm.nih.gov/pmc/blobs/26d3/11670954/b020998594e6/pone.0316362.g007.jpg

相似文献

1
Butyric acid alleviates LPS-induced intestinal mucosal barrier damage by inhibiting the RhoA/ROCK2/MLCK signaling pathway in Caco2 cells.丁酸通过抑制Caco2细胞中的RhoA/ROCK2/MLCK信号通路减轻脂多糖诱导的肠黏膜屏障损伤。
PLoS One. 2024 Dec 26;19(12):e0316362. doi: 10.1371/journal.pone.0316362. eCollection 2024.
2
RhoA/ROCK-2 Pathway Inhibition and Tight Junction Protein Upregulation by Catalpol Suppresses Lipopolysaccaride-Induced Disruption of Blood-Brain Barrier Permeability.梓醇通过抑制 RhoA/ROCK-2 通路抑制和紧密连接蛋白上调抑制脂多糖诱导的血脑屏障通透性破坏。
Molecules. 2018 Sep 17;23(9):2371. doi: 10.3390/molecules23092371.
3
Improving Intestinal Barrier Function in Sepsis by Partially Hydrolysed Guar Gum via the Suppression of the NF-κB/MLCK Pathway.通过部分水解瓜尔胶抑制NF-κB/MLCK途径改善脓毒症中的肠道屏障功能
Mol Biotechnol. 2025 May;67(5):2035-2045. doi: 10.1007/s12033-024-01180-z. Epub 2024 May 24.
4
Baicalin methyl ester prevents the LPS - induced mice intestinal barrier damage in vivo and in vitro via P65/TNF-α/MLCK/ZO-1 signal pathway.黄芩素甲酯通过 P65/TNF-α/MLCK/ZO-1 信号通路预防 LPS 诱导的体内和体外肠屏障损伤。
Biomed Pharmacother. 2024 Nov;180:117417. doi: 10.1016/j.biopha.2024.117417. Epub 2024 Sep 18.
5
Naringin attenuates MLC phosphorylation and NF-κB activation to protect sepsis-induced intestinal injury via RhoA/ROCK pathway.柚皮苷通过 RhoA/ROCK 通路抑制 MLC 磷酸化和 NF-κB 激活,从而减轻脓毒症诱导的肠道损伤。
Biomed Pharmacother. 2018 Jul;103:50-58. doi: 10.1016/j.biopha.2018.03.163. Epub 2018 Apr 7.
6
Taxifolin ameliorates lipopolysaccharide-induced intestinal epithelial barrier dysfunction via attenuating NF-kappa B/MLCK pathway in a Caco-2 cell monolayer model.山奈酚通过抑制 NF-κB/MLCK 通路减轻脂多糖诱导的 Caco-2 细胞单层模型肠上皮屏障功能障碍。
Food Res Int. 2022 Aug;158:111502. doi: 10.1016/j.foodres.2022.111502. Epub 2022 Jun 13.
7
Glucagon-like peptide 2 attenuates intestinal mucosal barrier injury through the MLCK/pMLC signaling pathway in a piglet model.胰高血糖素样肽 2 通过肌球蛋白轻链激酶/磷酸化肌球蛋白轻链信号通路减轻仔猪模型的肠黏膜屏障损伤。
J Cell Physiol. 2021 Apr;236(4):3015-3032. doi: 10.1002/jcp.30068. Epub 2020 Sep 22.
8
Valproic acid treatment inhibits hypoxia-inducible factor 1α accumulation and protects against burn-induced gut barrier dysfunction in a rodent model.丙戊酸治疗可抑制缺氧诱导因子 1α 的积累,防止啮齿动物模型烧伤引起的肠道屏障功能障碍。
PLoS One. 2013 Oct 17;8(10):e77523. doi: 10.1371/journal.pone.0077523. eCollection 2013.
9
Myosin light chain kinase mediates intestinal barrier dysfunction via occludin endocytosis during anoxia/reoxygenation injury.肌球蛋白轻链激酶在缺氧/复氧损伤期间通过闭锁蛋白内吞作用介导肠道屏障功能障碍。
Am J Physiol Cell Physiol. 2016 Dec 1;311(6):C996-C1004. doi: 10.1152/ajpcell.00113.2016. Epub 2016 Oct 19.
10
AGR2 ameliorates tumor necrosis factor-α-induced epithelial barrier dysfunction via suppression of NF-κB p65-mediated MLCK/p-MLC pathway activation.AGR2通过抑制NF-κB p65介导的肌球蛋白轻链激酶/磷酸化肌球蛋白轻链(MLCK/p-MLC)信号通路激活来改善肿瘤坏死因子-α诱导的上皮屏障功能障碍。
Int J Mol Med. 2017 May;39(5):1206-1214. doi: 10.3892/ijmm.2017.2928. Epub 2017 Mar 21.

引用本文的文献

1
Elevated butyric acid and histamine in feces and serum as an indicator of onset of necrotic enteritis in broiler chickens.粪便和血清中丁酸和组胺水平升高作为肉鸡坏死性肠炎发病的指标。
Front Microbiol. 2025 May 9;16:1581309. doi: 10.3389/fmicb.2025.1581309. eCollection 2025.

本文引用的文献

1
Microbial metabolite butyrate modulates granzyme B in tolerogenic IL-10 producing Th1 cells to regulate intestinal inflammation.微生物代谢产物丁酸盐调节耐受型产生白介素-10 的 Th1 细胞中的颗粒酶 B,从而调节肠道炎症。
Gut Microbes. 2024 Jan-Dec;16(1):2363020. doi: 10.1080/19490976.2024.2363020. Epub 2024 Jun 6.
2
Arsenic exposure induces small intestinal toxicity in mice by barrier damage and inflammation response via activating RhoA/ROCK and TLR4/Myd88/NF-κB signaling pathways.砷暴露通过激活 RhoA/ROCK 和 TLR4/Myd88/NF-κB 信号通路诱导小鼠小肠屏障损伤和炎症反应,从而导致小肠毒性。
Toxicol Lett. 2023 Aug 1;384:44-51. doi: 10.1016/j.toxlet.2023.07.007. Epub 2023 Jul 11.
3
Gut Microbial Metabolite Butyrate and Its Therapeutic Role in Inflammatory Bowel Disease: A Literature Review.
肠道微生物代谢物丁酸盐及其在炎症性肠病中的治疗作用:文献综述。
Nutrients. 2023 May 11;15(10):2275. doi: 10.3390/nu15102275.
4
Dietary protocatechuic acid redistributes tight junction proteins by targeting Rho-associated protein kinase to improve intestinal barrier function.膳食原儿茶酸通过靶向 Rho 相关蛋白激酶来重新分配紧密连接蛋白,从而改善肠道屏障功能。
Food Funct. 2023 May 22;14(10):4777-4791. doi: 10.1039/d3fo00605k.
5
Fluoride disrupts intestinal epithelial tight junction integrity through intracellular calcium-mediated RhoA/ROCK signaling and myosin light chain kinase.氟化物通过细胞内钙介导的 RhoA/ROCK 信号通路和肌球蛋白轻链激酶破坏肠道上皮细胞紧密连接的完整性。
Ecotoxicol Environ Saf. 2023 Jun 1;257:114940. doi: 10.1016/j.ecoenv.2023.114940. Epub 2023 Apr 24.
6
Dietary Supplementation with the Probiotic SF68 Reinforces Intestinal Epithelial Barrier in Obese Mice by Improving Butyrate Bioavailability.膳食补充益生菌 SF68 通过提高丁酸盐生物利用度来增强肥胖小鼠的肠道上皮屏障功能。
Mol Nutr Food Res. 2023 Jul;67(13):e2200442. doi: 10.1002/mnfr.202200442. Epub 2023 May 16.
7
Exosomes derived from EphB2-overexpressing bone marrow mesenchymal stem cells regulate immune balance and repair barrier function.EphB2 过表达骨髓间充质干细胞衍生的外泌体调节免疫平衡并修复屏障功能。
Biotechnol Lett. 2023 Jun;45(5-6):601-617. doi: 10.1007/s10529-023-03358-y. Epub 2023 Apr 10.
8
Interaction between Butyrate and Tumor Necrosis Factor α in Primary Rat Colonocytes.丁酸与肿瘤坏死因子 α 在原代大鼠结肠细胞中的相互作用。
Biomolecules. 2023 Jan 30;13(2):258. doi: 10.3390/biom13020258.
9
Combined Omics Analysis Further Unveils the Specific Role of Butyrate in Promoting Growth in Early-Weaning Animals.联合组学分析进一步揭示了丁酸盐在促进早期断奶动物生长中的特定作用。
Int J Mol Sci. 2023 Jan 16;24(2):1787. doi: 10.3390/ijms24021787.
10
Sodium acetate/sodium butyrate alleviates lipopolysaccharide-induced diarrhea in mice regulating the gut microbiota, inflammatory cytokines, antioxidant levels, and NLRP3/Caspase-1 signaling.醋酸钠/丁酸钠通过调节肠道微生物群、炎性细胞因子、抗氧化水平及NLRP3/半胱天冬酶-1信号通路减轻脂多糖诱导的小鼠腹泻。
Front Microbiol. 2022 Oct 28;13:1036042. doi: 10.3389/fmicb.2022.1036042. eCollection 2022.