Suppr超能文献

降压通络汤通过调节高血压肾病中SIRT1/PGC-1α/线粒体自噬轴改善肾小管间质纤维化。

JiangyaTongluo decoction ameliorates tubulointerstitial fibrosis via regulating the SIRT1/PGC-1α/mitophagy axis in hypertensive nephropathy.

作者信息

Zhao Yun, Jia Qi, Hao Gaimei, Han Lin, Gao Yushan, Zhang Xiaoyu, Yan Ziming, Li Boyang, Wu Yiping, Zhang Boya, Li Yubo, Qin Jianguo

机构信息

Dongfang Hospital, Beijing University of Chinese Medicine, Beijing, China.

Dongzhimen Hospital, Beijing University of Chinese Medicine, Beijing, China.

出版信息

Front Pharmacol. 2024 Dec 12;15:1491315. doi: 10.3389/fphar.2024.1491315. eCollection 2024.

Abstract

INTRODUCTION

With the increasing prevalence of hypertension, the incidence of kidney diseases is also increasing, resulting in a serious public burden. Jiangya Tongluo decoction (JYTL), a recognized prescription in traditional Chinese medicine (TCM), is commonly used to calm an overactive liver and reduce excess yang, while also promoting blood flow to alleviate obstructions in the meridians. Previous research has indicated that JYTL may help mitigate kidney damage caused by hypertension; however, the underlying mechanisms have not been thoroughly assessed.

METHODS

First, an amalgamation of UPLC-QE/MS and network pharmacology techniques was employed to pinpoint potential active components, primary targets, and crucial action mechanisms of JYTL in treating hypertensive nephropathy (HN). Then, we used spontaneous hypertensive rats (SHRs) and Wistar-Kyoto rats (WKYs) to evaluate the efficacy of JYTL on HN with valsartan as a positive reference. We also conducted DCFH-DA fluorescence staining in rat renal tissues to detect the level of ROS. Western blotting and immunohistochemistry were performed to investigate further the effect of JYTL decoction on key targets and signaling pathways.

RESULTS

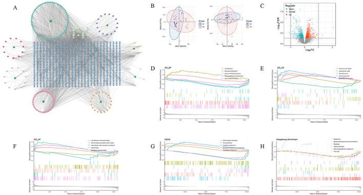
Through UPLC-QE/MS and network analysis, 189 active ingredients and 5 hub targets were identified from JYTL. GSEA in the MitoCarta3.0 database and PPI network analysis revealed that JYTL predominantly engages in the Sirt1-mitophagy signaling pathway. Tanshinone iia, quercetin, and adenosine in JYTL are the main active ingredients for treating HN. validation showed that JYTL decoction could improve kidney function, ameliorate tubulointerstitial fibrosis (TIF), and improve mitochondrial function by inhibiting ROS production and regulating mitochondrial dynamics in SHRs. JYTL treatment could also increase the expression of SIRT1, PGC-1α, Nrf1, and TFAM, and activate PINK1/Parkin-mediated mitophagy.

CONCLUSION

JYTL decoction may exert renal function protective and anti-fibrosis effects in HN by ameliorating mitochondrial function and regulating the SIRT1/PGC-1α-mitophagy pathway.

摘要

引言

随着高血压患病率的不断上升,肾脏疾病的发病率也在增加,给公众带来了沉重负担。降压通络汤(JYTL)是中医公认的方剂,常用于平肝潜阳,同时促进血液循环以疏通经络。先前的研究表明,JYTL可能有助于减轻高血压引起的肾损伤;然而,其潜在机制尚未得到充分评估。

方法

首先,采用超高效液相色谱-四极杆/飞行时间质谱联用(UPLC-QE/MS)和网络药理学技术,确定JYTL治疗高血压肾病(HN)的潜在活性成分、主要靶点和关键作用机制。然后,我们使用自发性高血压大鼠(SHR)和Wistar-Kyoto大鼠(WKY),以缬沙坦作为阳性对照,评估JYTL对HN的疗效。我们还在大鼠肾组织中进行了DCFH-DA荧光染色,以检测活性氧(ROS)水平。通过蛋白质免疫印迹法(Western blotting)和免疫组织化学法进一步研究JYTL汤剂对关键靶点和信号通路的影响。

结果

通过UPLC-QE/MS和网络分析,从JYTL中鉴定出189种活性成分和5个核心靶点。MitoCarta3.0数据库中的基因集富集分析(GSEA)和蛋白质-蛋白质相互作用(PPI)网络分析表明,JYTL主要参与沉默信息调节因子1(Sirt1)-线粒体自噬信号通路。JYTL中的丹参酮IIA、槲皮素和腺苷是治疗HN的主要活性成分。验证表明,JYTL汤剂可通过抑制SHR中的ROS产生和调节线粒体动力学来改善肾功能、减轻肾小管间质纤维化(TIF)并改善线粒体功能。JYTL治疗还可增加SIRT1、过氧化物酶体增殖物激活受体γ共激活因子1α(PGC-1α)、核呼吸因子1(Nrf1)和线粒体转录因子A(TFAM)的表达,并激活磷酸化的PTEN诱导激酶1(PINK1)/Parkin介导的线粒体自噬。

结论

JYTL汤剂可能通过改善线粒体功能和调节SIRT1/PGC-1α-线粒体自噬途径,对HN发挥肾功能保护和抗纤维化作用。

https://cdn.ncbi.nlm.nih.gov/pmc/blobs/68f6/11669701/c2ad15064e68/fphar-15-1491315-g001.jpg

文献AI研究员

20分钟写一篇综述,助力文献阅读效率提升50倍。

立即体验

用中文搜PubMed

大模型驱动的PubMed中文搜索引擎

马上搜索

文档翻译

学术文献翻译模型,支持多种主流文档格式。

立即体验