• 文献检索
  • 文档翻译
  • 深度研究
  • 学术资讯
  • Suppr Zotero 插件Zotero 插件
  • 邀请有礼
  • 套餐&价格
  • 历史记录
应用&插件
Suppr Zotero 插件Zotero 插件浏览器插件Mac 客户端Windows 客户端微信小程序
定价
高级版会员购买积分包购买API积分包
服务
文献检索文档翻译深度研究API 文档MCP 服务
关于我们
关于 Suppr公司介绍联系我们用户协议隐私条款
关注我们

Suppr 超能文献

核心技术专利:CN118964589B侵权必究
粤ICP备2023148730 号-1Suppr @ 2026

文献检索

告别复杂PubMed语法,用中文像聊天一样搜索,搜遍4000万医学文献。AI智能推荐,让科研检索更轻松。

立即免费搜索

文件翻译

保留排版,准确专业,支持PDF/Word/PPT等文件格式,支持 12+语言互译。

免费翻译文档

深度研究

AI帮你快速写综述,25分钟生成高质量综述,智能提取关键信息,辅助科研写作。

立即免费体验

甜菊苷新型碱性衍生物St-N通过在体外和体内靶向溶酶体逆转多西他赛耐药性。

St-N, a novel alkaline derivative of stevioside, reverses docetaxel resistance by targeting lysosomes in vitro and in vivo.

作者信息

Guo Yanxia, Wang Shikang, Liu Qun, Dong Yan, Liu Yongqing

机构信息

Department of Central Laboratory, Shandong Provincial Hospital Affiliated to Shandong First Medical University, Jinan, China.

Engineering Laboratory of Urinary Organ and Functional Reconstruction of Shandong Province, Shandong Provincial Hospital Affiliated to Shandong First Medical University, Jinan, China.

出版信息

PLoS One. 2024 Dec 27;19(12):e0316268. doi: 10.1371/journal.pone.0316268. eCollection 2024.

DOI:10.1371/journal.pone.0316268
PMID:39729512
原文链接:https://pmc.ncbi.nlm.nih.gov/articles/PMC11676526/
Abstract

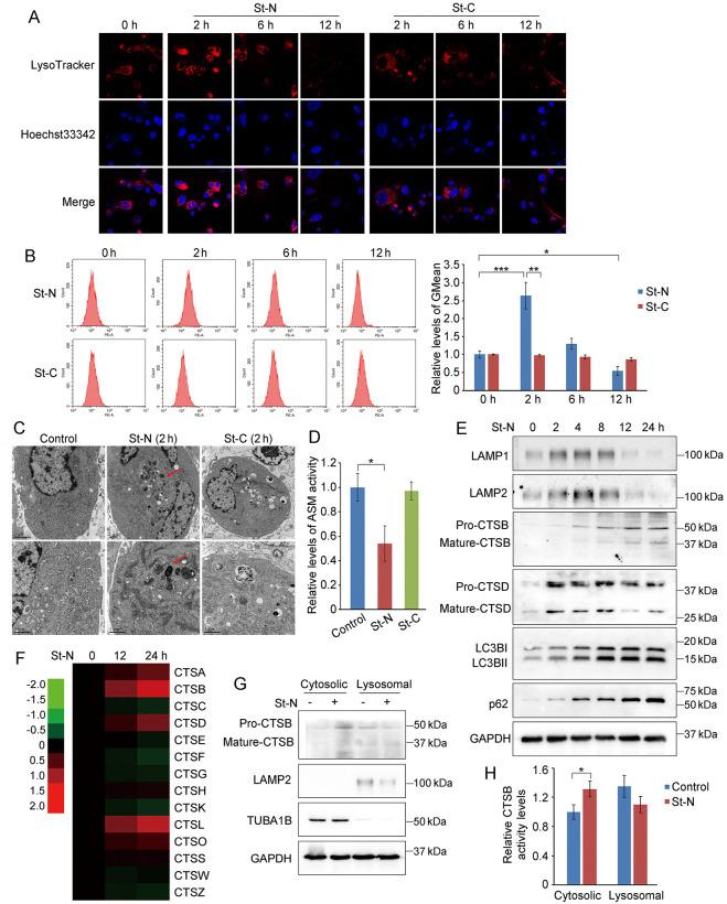
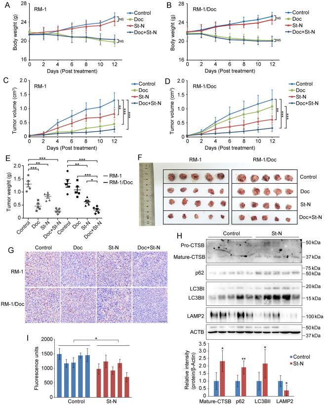
Drug resistance of cancers remains a major obstacle due to limited therapeutics. Lysosome targeting is an effective method for overcoming drug resistance in cancer cells. St-N (ent-13-hydroxy-15-kaurene-19-acid N-methylpiperazine ethyl ester) is a novel alkaline stevioside derivative with an amine group. In this study, we found that docetaxel (Doc)-resistant prostate cancer (PCa) cells were sensitive to St-N. Mechanistically, the alkaline characteristic of St-N led to targeting lysosomes, as evidenced by lysosomal swelling and rupture through transmission electron microscopy and Lyso-tracker Red staining. St-N destabilized lysosomal membrane by impairing lysosomal membrane proteins and acid sphingomyelinase. As a result, St-N caused cathepsins to release from the lysosomes into the cytosol, eventually triggering apoptotic and necrotic cell death. Meanwhile, the cytoprotective role of lysosomal activation under docetaxel treatment was interrupted by St-N, leading to significant synergistic cytotoxicity of docetaxel and St-N. In docetaxel-resistant PCa homograft mice, St-N significantly inhibited the growth of RM-1/Doc homografts and enhanced the anticancer effects of docetaxel, but did not show significant toxicity. Taken together, these findings demonstrated that St-N reversed docetaxel resistance in vitro and in vivo by destabilizing lysosomal membranes to promote cell death, thus providing a strong rationale for applying St-N in docetaxel-resistant PCa.

摘要

由于治疗方法有限,癌症的耐药性仍然是一个主要障碍。靶向溶酶体是克服癌细胞耐药性的一种有效方法。St-N(ent-13-羟基-15-贝壳杉烯-19-酸N-甲基哌嗪乙酯)是一种带有胺基的新型碱性甜菊糖苷衍生物。在本研究中,我们发现多西他赛(Doc)耐药的前列腺癌(PCa)细胞对St-N敏感。从机制上讲,St-N的碱性特征导致其靶向溶酶体,透射电子显微镜和Lyso-tracker Red染色显示溶酶体肿胀和破裂证明了这一点。St-N通过损害溶酶体膜蛋白和酸性鞘磷脂酶使溶酶体膜不稳定。结果,St-N导致组织蛋白酶从溶酶体释放到细胞质中,最终引发细胞凋亡和坏死性细胞死亡。同时,St-N中断了多西他赛治疗下溶酶体激活的细胞保护作用,导致多西他赛和St-N产生显著的协同细胞毒性。在多西他赛耐药的PCa同种异体移植小鼠中,St-N显著抑制RM-1/Doc同种异体移植物的生长并增强多西他赛的抗癌作用,但未显示出明显的毒性。综上所述,这些发现表明,St-N通过使溶酶体膜不稳定以促进细胞死亡,在体外和体内逆转了多西他赛耐药性,从而为在多西他赛耐药的PCa中应用St-N提供了有力的理论依据。

https://cdn.ncbi.nlm.nih.gov/pmc/blobs/6b32/11676526/99dccabc220c/pone.0316268.g005.jpg
https://cdn.ncbi.nlm.nih.gov/pmc/blobs/6b32/11676526/0b017d607dc2/pone.0316268.g001.jpg
https://cdn.ncbi.nlm.nih.gov/pmc/blobs/6b32/11676526/24f991e58c56/pone.0316268.g002.jpg
https://cdn.ncbi.nlm.nih.gov/pmc/blobs/6b32/11676526/9486a0c108f1/pone.0316268.g003.jpg
https://cdn.ncbi.nlm.nih.gov/pmc/blobs/6b32/11676526/7861b417dd34/pone.0316268.g004.jpg
https://cdn.ncbi.nlm.nih.gov/pmc/blobs/6b32/11676526/99dccabc220c/pone.0316268.g005.jpg
https://cdn.ncbi.nlm.nih.gov/pmc/blobs/6b32/11676526/0b017d607dc2/pone.0316268.g001.jpg
https://cdn.ncbi.nlm.nih.gov/pmc/blobs/6b32/11676526/24f991e58c56/pone.0316268.g002.jpg
https://cdn.ncbi.nlm.nih.gov/pmc/blobs/6b32/11676526/9486a0c108f1/pone.0316268.g003.jpg
https://cdn.ncbi.nlm.nih.gov/pmc/blobs/6b32/11676526/7861b417dd34/pone.0316268.g004.jpg
https://cdn.ncbi.nlm.nih.gov/pmc/blobs/6b32/11676526/99dccabc220c/pone.0316268.g005.jpg

相似文献

1
St-N, a novel alkaline derivative of stevioside, reverses docetaxel resistance by targeting lysosomes in vitro and in vivo.甜菊苷新型碱性衍生物St-N通过在体外和体内靶向溶酶体逆转多西他赛耐药性。
PLoS One. 2024 Dec 27;19(12):e0316268. doi: 10.1371/journal.pone.0316268. eCollection 2024.
2
Acetyl-11-keto-β-boswellic acid suppresses docetaxel-resistant prostate cancer cells in vitro and in vivo by blocking Akt and Stat3 signaling, thus suppressing chemoresistant stem cell-like properties.乙酰-11-酮-β-乳香酸通过阻断 Akt 和 Stat3 信号通路来抑制体外和体内多西紫杉醇耐药的前列腺癌细胞,从而抑制耐药性干细胞样特性。
Acta Pharmacol Sin. 2019 May;40(5):689-698. doi: 10.1038/s41401-018-0157-9. Epub 2018 Aug 31.
3
Docetaxel-induced prostate cancer cell death involves concomitant activation of caspase and lysosomal pathways and is attenuated by LEDGF/p75.多西他赛诱导的前列腺癌细胞死亡涉及半胱天冬酶和溶酶体途径的同时激活,并被 LEDGF/p75 减弱。
Mol Cancer. 2009 Aug 28;8:68. doi: 10.1186/1476-4598-8-68.
4
ABCB1-mediated docetaxel resistance reversed by erastin in prostate cancer.埃拉斯汀逆转ABCB1介导的前列腺癌多西他赛耐药性。
FEBS J. 2024 Jul;291(14):3249-3266. doi: 10.1111/febs.17135. Epub 2024 May 7.
5
GLIPR1-ΔTM synergizes with docetaxel in cell death and suppresses resistance to docetaxel in prostate cancer cells.GLIPR1-ΔTM在细胞死亡方面与多西他赛协同作用,并抑制前列腺癌细胞对多西他赛的耐药性。
Mol Cancer. 2015 Jun 19;14:122. doi: 10.1186/s12943-015-0395-0.
6
ATPase Copper Transporting Beta (ATP7B) Is a Novel Target for Improving the Therapeutic Efficacy of Docetaxel by Disulfiram/Copper in Human Prostate Cancer.三磷酸腺苷酶铜转运β(ATP7B)是通过双硫仑/铜提高多西紫杉醇在人前列腺癌中治疗效果的新靶点。
Mol Cancer Ther. 2024 Jun 4;23(6):854-863. doi: 10.1158/1535-7163.MCT-23-0876.
7
miR-27b and miR-34a enhance docetaxel sensitivity of prostate cancer cells through inhibiting epithelial-to-mesenchymal transition by targeting ZEB1.miR-27b 和 miR-34a 通过靶向 ZEB1 抑制上皮-间充质转化增强前列腺癌细胞对多西他赛的敏感性。
Biomed Pharmacother. 2018 Jan;97:736-744. doi: 10.1016/j.biopha.2017.10.163. Epub 2017 Nov 6.
8
Molecular Mechanism Mediating Cytotoxic Activity of Cabazitaxel in Docetaxel-resistant Human Prostate Cancer Cells.介导卡巴他赛在多西紫杉醇耐药人前列腺癌细胞中细胞毒活性的分子机制。
Anticancer Res. 2021 Aug;41(8):3753-3758. doi: 10.21873/anticanres.15167.
9
microRNA-323 upregulation promotes prostate cancer growth and docetaxel resistance by repressing p73.microRNA-323 的上调通过抑制 p73 促进前列腺癌的生长和多西他赛耐药性。
Biomed Pharmacother. 2018 Jan;97:528-534. doi: 10.1016/j.biopha.2017.10.040. Epub 2017 Nov 6.
10
Anti-cancer efficacy of SREBP inhibitor, alone or in combination with docetaxel, in prostate cancer harboring p53 mutations.SREBP抑制剂单独或与多西他赛联合使用对携带p53突变的前列腺癌的抗癌疗效。
Oncotarget. 2015 Dec 1;6(38):41018-32. doi: 10.18632/oncotarget.5879.

本文引用的文献

1
Targeting of VPS18 by the lysosomotropic agent RDN reverses TFE3-mediated drug resistance.溶酶体亲和剂RDN靶向VPS18可逆转TFE3介导的耐药性。
Signal Transduct Target Ther. 2021 Jun 7;6(1):224. doi: 10.1038/s41392-021-00547-x.
2
Vulnerability of invasive glioblastoma cells to lysosomal membrane destabilization.侵袭性神经胶质瘤细胞对溶酶体膜不稳定的脆弱性。
EMBO Mol Med. 2019 Jun;11(6). doi: 10.15252/emmm.201809034.
3
Acetyl-11-keto-β-boswellic acid suppresses docetaxel-resistant prostate cancer cells in vitro and in vivo by blocking Akt and Stat3 signaling, thus suppressing chemoresistant stem cell-like properties.
乙酰-11-酮-β-乳香酸通过阻断 Akt 和 Stat3 信号通路来抑制体外和体内多西紫杉醇耐药的前列腺癌细胞,从而抑制耐药性干细胞样特性。
Acta Pharmacol Sin. 2019 May;40(5):689-698. doi: 10.1038/s41401-018-0157-9. Epub 2018 Aug 31.
4
Docetaxel enhances lysosomal function through TFEB activation.多西他赛通过 TFEB 激活增强溶酶体功能。
Cell Death Dis. 2018 May 23;9(6):614. doi: 10.1038/s41419-018-0571-4.
5
STAT3 contributes to lysosomal-mediated cell death in a novel derivative of riccardin D-treated breast cancer cells in association with TFEB.STAT3 有助于 riccardin D 处理的乳腺癌细胞新型衍生物与 TFEB 相关的溶酶体介导的细胞死亡。
Biochem Pharmacol. 2018 Apr;150:267-279. doi: 10.1016/j.bcp.2018.02.026. Epub 2018 Feb 21.
6
Hyper-acetylation contributes to the sensitivity of chemo-resistant prostate cancer cells to histone deacetylase inhibitor Trichostatin A.乙酰化过度导致化疗耐药的前列腺癌细胞对组蛋白去乙酰化酶抑制剂 Trichostatin A 敏感。
J Cell Mol Med. 2018 Mar;22(3):1909-1922. doi: 10.1111/jcmm.13475. Epub 2018 Jan 12.
7
Tumor cell-intrinsic phenotypic plasticity facilitates adaptive cellular reprogramming driving acquired drug resistance.肿瘤细胞内在的表型可塑性促进适应性细胞重编程,驱动获得性耐药。
J Cell Commun Signal. 2018 Mar;12(1):133-141. doi: 10.1007/s12079-017-0435-1. Epub 2017 Nov 30.
8
Tumour heterogeneity and resistance to cancer therapies.肿瘤异质性与癌症治疗耐药性。
Nat Rev Clin Oncol. 2018 Feb;15(2):81-94. doi: 10.1038/nrclinonc.2017.166. Epub 2017 Nov 8.
9
Targeting the Lysosome for Cancer Therapy.靶向溶酶体治疗癌症。
Cancer Discov. 2017 Nov;7(11):1218-1220. doi: 10.1158/2159-8290.CD-17-0996.
10
Primary, Adaptive, and Acquired Resistance to Cancer Immunotherapy.癌症免疫疗法的原发性、适应性和获得性耐药性。
Cell. 2017 Feb 9;168(4):707-723. doi: 10.1016/j.cell.2017.01.017.