Suppr超能文献

黄瓜果实直径相关QTL的遗传定位与验证

Genetic mapping and validation of QTL controlling fruit diameter in cucumber.

作者信息

Wang Wenjiao, Xu Zhaoying, Qian Linna, Hang Shuo, Niu Yijie, Shen Chengcheng, Wei Yuping, Liu Bin

机构信息

College of Horticulture, Shanxi Agricultural University, Taigu, Shanxi, 030801, China.

Hami-melon Research Center, Xinjiang Academy of Agricultural Sciences, Urumqi, Xinjiang, 830091, China.

出版信息

BMC Plant Biol. 2024 Dec 28;24(1):1271. doi: 10.1186/s12870-024-06000-9.

Abstract

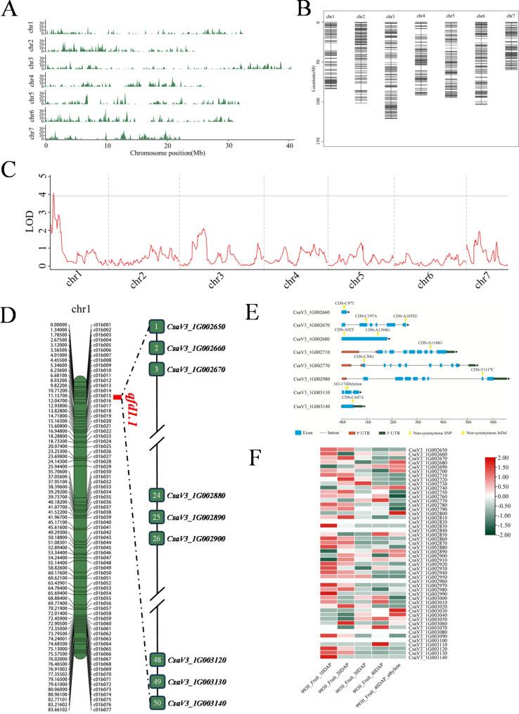
Fruit diameter is one of important agronomy traits that has greatly impacts fruit yield and commercial value in cucumber (Cucumis sativus L.). Hence, we preliminary mapping of fruit diameter was conducted to refine its genetic locus. In this study, to genetic mapping of QTLs that control cucumber fruit diameter, a F population with 120 individuals was developed by the East Asian line '9930' (known as narrow fruit diameter) and the European-type cucumber 'EU224' (known as wide fruit diameter). Then a Genotyping-by-Sequencing (GBS)-based genetic map with 5662 markers was constructed and the total length is 656.177 cM, with average marker interval of 0.116 cM. Based on this high-density genetic map, a major QTL qfd1.1 related to fruit diameter was detected with a markedly high LOD score 4.07 located approximately 300 kb interval on Chromosome 1 (located between Chr1:1654704-1958556). To confirm qfd1.1 that detected by F population, we performed genetic mapping of fruit diameter with an introgression line (IL) about fruit diameter. We developed two KASP markers (FD-1 and FD-2) related to the fruit diameter. Based on this, we inserted the European cucumber EU224 into the qfd1.1 range and targeted widening the fruit diameter of the 9930 cucumber variety, further indicating that qfd1.1 is a new locus regulating the fruit diameter of cucumber. Our findings will support breeders in their research on cucumber fruit diameter.

摘要

果实直径是黄瓜(Cucumis sativus L.)重要的农艺性状之一,对果实产量和商业价值有重大影响。因此,我们对果实直径进行了初步定位,以细化其遗传位点。在本研究中,为了对控制黄瓜果实直径的QTL进行遗传定位,利用东亚品系‘9930’(果实直径窄)和欧洲型黄瓜‘EU224’(果实直径宽)构建了一个包含120个单株的F群体。然后构建了一张基于简化基因组测序(GBS)的遗传图谱,含有5662个标记,总图距为656.177 cM,平均标记间隔为0.116 cM。基于这张高密度遗传图谱,检测到一个与果实直径相关的主效QTL qfd1.1,其LOD值高达4.07,位于第1号染色体上大约300 kb的区间内(位于Chr1:1654704 - 1958556之间)。为了验证F群体检测到的qfd1.1,我们利用一个关于果实直径的渐渗系(IL)对果实直径进行了遗传定位。我们开发了两个与果实直径相关的KASP标记(FD - 1和FD - 2)。在此基础上,我们将欧洲黄瓜EU224导入qfd1.1区间,旨在拓宽9930黄瓜品种的果实直径,进一步表明qfd1.1是调控黄瓜果实直径的一个新位点。我们的研究结果将为育种工作者研究黄瓜果实直径提供支持。

https://cdn.ncbi.nlm.nih.gov/pmc/blobs/3ad8/11681723/4ccae8ebd6c3/12870_2024_6000_Fig1_HTML.jpg

文献检索

告别复杂PubMed语法,用中文像聊天一样搜索,搜遍4000万医学文献。AI智能推荐,让科研检索更轻松。

立即免费搜索

文件翻译

保留排版,准确专业,支持PDF/Word/PPT等文件格式,支持 12+语言互译。

免费翻译文档

深度研究

AI帮你快速写综述,25分钟生成高质量综述,智能提取关键信息,辅助科研写作。

立即免费体验