• 文献检索
  • 文档翻译
  • 深度研究
  • 学术资讯
  • Suppr Zotero 插件Zotero 插件
  • 邀请有礼
  • 套餐&价格
  • 历史记录
应用&插件
Suppr Zotero 插件Zotero 插件浏览器插件Mac 客户端Windows 客户端微信小程序
定价
高级版会员购买积分包购买API积分包
服务
文献检索文档翻译深度研究API 文档MCP 服务
关于我们
关于 Suppr公司介绍联系我们用户协议隐私条款
关注我们

Suppr 超能文献

核心技术专利:CN118964589B侵权必究
粤ICP备2023148730 号-1Suppr @ 2026

文献检索

告别复杂PubMed语法,用中文像聊天一样搜索,搜遍4000万医学文献。AI智能推荐,让科研检索更轻松。

立即免费搜索

文件翻译

保留排版,准确专业,支持PDF/Word/PPT等文件格式,支持 12+语言互译。

免费翻译文档

深度研究

AI帮你快速写综述,25分钟生成高质量综述,智能提取关键信息,辅助科研写作。

立即免费体验

OsMAPK6-OsWRKY72模块通过油菜素内酯信号正向调控水稻叶片角度。

The OsMAPK6-OsWRKY72 module positively regulates rice leaf angle through brassinosteroid signals.

作者信息

Wang Fuxiang, Zhang Ling, Cui Lili, Zhao Yongchao, Huang Yi, Jiang Minrong, Cai Qiuhua, Lian Ling, Zhu Yongsheng, Xie Hongguang, Chen Liping, Xiao Yanjia, Xie Huaan, Zhang Jianfu

机构信息

Rice Research Institute, Fujian Academy of Agricultural Sciences, Fuzhou 350019, China; State Key Laboratory of Ecological Pest Control for Fujian and Taiwan Crops/Key Laboratory of Germplasm Innovation and Molecular Breeding of Hybrid Rice in South China/Fujian Engineering Laboratory of Crop Molecular Breeding/Fujian Key Laboratory of Rice Molecular Breeding/Fuzhou Branch, National Center of Rice Improvement of China/National Engineering Laboratory of Rice/South Base of National Key Laboratory of Hybrid Rice of China, Fuzhou 350003, China; College of Agriculture, Fujian Agriculture and Forestry University, Fuzhou 350002, China.

Rice Research Institute, Fujian Academy of Agricultural Sciences, Fuzhou 350019, China; State Key Laboratory of Ecological Pest Control for Fujian and Taiwan Crops/Key Laboratory of Germplasm Innovation and Molecular Breeding of Hybrid Rice in South China/Fujian Engineering Laboratory of Crop Molecular Breeding/Fujian Key Laboratory of Rice Molecular Breeding/Fuzhou Branch, National Center of Rice Improvement of China/National Engineering Laboratory of Rice/South Base of National Key Laboratory of Hybrid Rice of China, Fuzhou 350003, China.

出版信息

Plant Commun. 2025 Mar 10;6(3):101236. doi: 10.1016/j.xplc.2024.101236. Epub 2024 Dec 26.

DOI:10.1016/j.xplc.2024.101236
PMID:
39731290
原文链接:https://pmc.ncbi.nlm.nih.gov/articles/PMC11956091/
Abstract

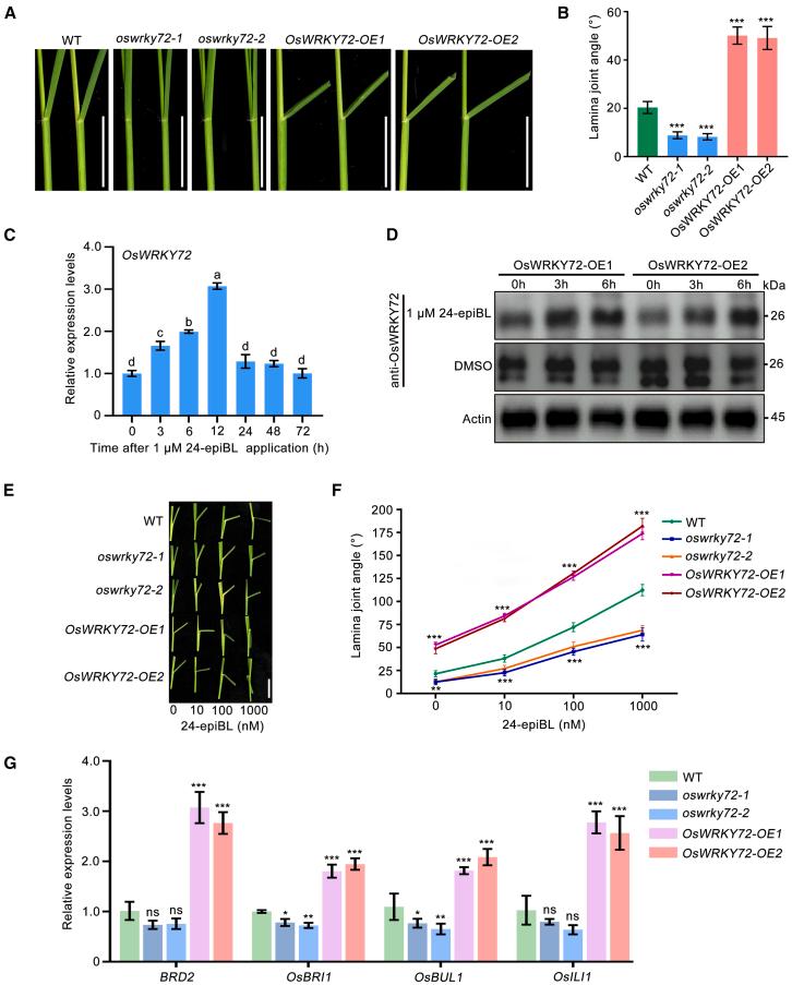
Leaf angle is a major agronomic trait that determines plant architecture, which directly affects rice planting density, photosynthetic efficiency, and yield. The plant phytohormones brassinosteroids (BRs) and the MAPK signaling cascade are known to play crucial roles in regulating leaf angle, but the underlying molecular mechanisms are not fully understood. Here, we report a rice WRKY family transcription factor gene, OsWRKY72, which positively regulates leaf angle by affecting lamina joint development and BR signaling. Phenotypic analysis showed that oswrky72 mutants have smaller leaf angles and exhibit insensitivity to exogenous BRs, whereas OsWRKY72 overexpression lines show enlarged leaf angles and are hypersensitive to exogenous BRs. Histological sections revealed that the change in leaf inclination is due to asymmetric cell proliferation and growth at the lamina joint. Further investigation showed that OsWRKY72 binds directly to the promoter region of BR receptor kinase (OsBRI1), a key gene in the BR signaling pathway, and activates its expression to positively regulate rice BR signaling. In addition, we discovered that OsWRKY72 interacts with and is phosphorylated by OsMAPK6, and this phosphorylation event can enhance OsWRKY72 activity in promoting OsBRI1 expression. Genetic evidence confirmed that OsMAPK6, OsWRKY72, and OsBRI1 function in a common pathway to regulate leaf angle. Collectively, our findings clarify the critical role of the OsWRKY72 transcription factor in regulating rice leaf angle. These results provide valuable insights into the molecular regulatory networks that govern plant architecture in rice.

摘要

叶夹角是决定植株形态的主要农艺性状,直接影响水稻种植密度、光合效率和产量。已知植物激素油菜素甾醇(BRs)和丝裂原活化蛋白激酶(MAPK)信号级联在调节叶夹角中起关键作用,但其潜在分子机制尚未完全清楚。在此,我们报道了一个水稻WRKY家族转录因子基因OsWRKY72,它通过影响叶片关节发育和BR信号传导正向调节叶夹角。表型分析表明,oswrky72突变体叶夹角较小,对外源BRs不敏感,而OsWRKY72过表达系叶夹角增大,对外源BRs超敏感。组织学切片显示,叶片倾斜度的变化是由于叶片关节处细胞不对称增殖和生长所致。进一步研究表明,OsWRKY72直接结合到BR信号通路中的关键基因BR受体激酶(OsBRI1)的启动子区域,并激活其表达以正向调节水稻BR信号传导。此外,我们发现OsWRKY72与OsMAPK6相互作用并被其磷酸化,这一磷酸化事件可增强OsWRKY72促进OsBRI1表达的活性。遗传证据证实,OsMAPK6、OsWRKY72和OsBRI1在一条共同途径中发挥作用来调节叶夹角。总的来说,我们的研究结果阐明了OsWRKY72转录因子在调节水稻叶夹角中的关键作用。这些结果为调控水稻植株形态的分子调控网络提供了有价值的见解。

https://cdn.ncbi.nlm.nih.gov/pmc/blobs/9f61/11956091/10feafa83e58/gr7.jpg
https://cdn.ncbi.nlm.nih.gov/pmc/blobs/9f61/11956091/d32544c0607c/gr1.jpg
https://cdn.ncbi.nlm.nih.gov/pmc/blobs/9f61/11956091/67a864ec26e4/gr2.jpg
https://cdn.ncbi.nlm.nih.gov/pmc/blobs/9f61/11956091/1f2b6ec87a90/gr3.jpg
https://cdn.ncbi.nlm.nih.gov/pmc/blobs/9f61/11956091/669cabe9c0e8/gr4.jpg
https://cdn.ncbi.nlm.nih.gov/pmc/blobs/9f61/11956091/677e4019678d/gr5.jpg
https://cdn.ncbi.nlm.nih.gov/pmc/blobs/9f61/11956091/b4b7e84fe16b/gr6.jpg
https://cdn.ncbi.nlm.nih.gov/pmc/blobs/9f61/11956091/10feafa83e58/gr7.jpg
https://cdn.ncbi.nlm.nih.gov/pmc/blobs/9f61/11956091/d32544c0607c/gr1.jpg
https://cdn.ncbi.nlm.nih.gov/pmc/blobs/9f61/11956091/67a864ec26e4/gr2.jpg
https://cdn.ncbi.nlm.nih.gov/pmc/blobs/9f61/11956091/1f2b6ec87a90/gr3.jpg
https://cdn.ncbi.nlm.nih.gov/pmc/blobs/9f61/11956091/669cabe9c0e8/gr4.jpg
https://cdn.ncbi.nlm.nih.gov/pmc/blobs/9f61/11956091/677e4019678d/gr5.jpg
https://cdn.ncbi.nlm.nih.gov/pmc/blobs/9f61/11956091/b4b7e84fe16b/gr6.jpg
https://cdn.ncbi.nlm.nih.gov/pmc/blobs/9f61/11956091/10feafa83e58/gr7.jpg

相似文献

1
The OsMAPK6-OsWRKY72 module positively regulates rice leaf angle through brassinosteroid signals.OsMAPK6-OsWRKY72模块通过油菜素内酯信号正向调控水稻叶片角度。
Plant Commun. 2025 Mar 10;6(3):101236. doi: 10.1016/j.xplc.2024.101236. Epub 2024 Dec 26.
2
Transcription factor OsWRKY72 controls rice leaf angle by regulating LAZY1-mediated shoot gravitropism.转录因子OsWRKY72通过调控LAZY1介导的地上部向重力性来控制水稻叶片角度。
Plant Physiol. 2024 May 31;195(2):1586-1600. doi: 10.1093/plphys/kiae159.
3
A bHLH protein, OsBIM1, positively regulates rice leaf angle by promoting brassinosteroid signaling.一种 bHLH 蛋白,OsBIM1,通过促进油菜素内酯信号转导正向调控水稻叶夹角。
Biochem Biophys Res Commun. 2021 Nov 12;578:129-135. doi: 10.1016/j.bbrc.2021.09.035. Epub 2021 Sep 17.
4
The basic helix-loop-helix transcription factor OsBLR1 regulates leaf angle in rice via brassinosteroid signalling.基本螺旋-环-螺旋转录因子 OsBLR1 通过油菜素内酯信号通路调控水稻叶片角度。
Plant Mol Biol. 2020 Apr;102(6):589-602. doi: 10.1007/s11103-020-00965-5. Epub 2020 Feb 5.
5
Methyl jasmonate inhibits lamina joint inclination by repressing brassinosteroid biosynthesis and signaling in rice.茉莉酸甲酯通过抑制水稻中油菜素内酯的生物合成和信号传导来抑制叶片夹角。
Plant Sci. 2015 Dec;241:238-45. doi: 10.1016/j.plantsci.2015.10.012. Epub 2015 Oct 28.
6
Transcription Factor OsWRKY53 Positively Regulates Brassinosteroid Signaling and Plant Architecture.转录因子 OsWRKY53 正向调控油菜素内酯信号和植物结构。
Plant Physiol. 2017 Nov;175(3):1337-1349. doi: 10.1104/pp.17.00946. Epub 2017 Sep 11.
7
OsMKKK70 regulates grain size and leaf angle in rice through the OsMKK4-OsMAPK6-OsWRKY53 signaling pathway.OsMKKK70 通过 OsMKK4-OsMAPK6-OsWRKY53 信号通路调控水稻的粒型和叶夹角。
J Integr Plant Biol. 2021 Dec;63(12):2043-2057. doi: 10.1111/jipb.13174. Epub 2021 Oct 18.
8
The auxin response factor, OsARF19, controls rice leaf angles through positively regulating OsGH3-5 and OsBRI1.生长素响应因子 OsARF19 通过正向调控 OsGH3-5 和 OsBRI1 控制水稻叶夹角。
Plant Cell Environ. 2015 Apr;38(4):638-54. doi: 10.1111/pce.12397. Epub 2014 Aug 6.
9
OsMAPK6, a mitogen-activated protein kinase, influences rice grain size and biomass production.OsMAPK6是一种促分裂原活化蛋白激酶,它会影响水稻的谷粒大小和生物量生产。
Plant J. 2015 Nov;84(4):672-81. doi: 10.1111/tpj.13025.
10
The Rice () Determines Leaf Angle and Grain Shape.“Rice”(水稻)决定叶片角度和粒形。
Int J Mol Sci. 2020 Mar 18;21(6):2090. doi: 10.3390/ijms21062090.

本文引用的文献

1
The OsMAPK5-OsWRKY72 module negatively regulates grain length and grain weight in rice.OsMAPK5-OsWRKY72模块对水稻粒长和粒重起负调控作用。
J Integr Plant Biol. 2024 Dec;66(12):2648-2663. doi: 10.1111/jipb.13786. Epub 2024 Oct 30.
2
C-terminal frameshift mutations generate viable knockout mutants with developmental defects for three essential protein kinases.C末端移码突变产生了具有发育缺陷的可行敲除突变体,涉及三种必需的蛋白激酶。
aBIOTECH. 2024 May 15;5(2):219-224. doi: 10.1007/s42994-024-00165-5. eCollection 2024 Jun.
3
The OsWRKY72-OsAAT30/OsGSTU26 module mediates reactive oxygen species scavenging to drive heterosis for salt tolerance in hybrid rice.
OsWRKY72-OsAAT30/OsGSTU26 模块介导活性氧清除以驱动杂交水稻耐盐杂种优势。
J Integr Plant Biol. 2024 Apr;66(4):709-730. doi: 10.1111/jipb.13640. Epub 2024 Mar 14.
4
Transcription factor OsWRKY72 controls rice leaf angle by regulating LAZY1-mediated shoot gravitropism.转录因子OsWRKY72通过调控LAZY1介导的地上部向重力性来控制水稻叶片角度。
Plant Physiol. 2024 May 31;195(2):1586-1600. doi: 10.1093/plphys/kiae159.
5
The transcriptional hub SHORT INTERNODES1 integrates hormone signals to orchestrate rice growth and development.转录枢纽 SHORT INTERNODES1 整合激素信号,协调水稻生长发育。
Plant Cell. 2023 Aug 2;35(8):2871-2886. doi: 10.1093/plcell/koad130.
6
Rhizoctonia solani transcriptional activator interacts with rice WRKY53 and grassy tiller 1 to activate SWEET transporters for nutrition.茄丝核菌转录激活因子与水稻 WRKY53 和丛生芽 1 互作,激活 SWEET 转运蛋白以获取养分。
J Adv Res. 2023 Aug;50:1-12. doi: 10.1016/j.jare.2022.10.001. Epub 2022 Oct 15.
7
Cytokinins regulate rice lamina joint development and leaf angle.细胞分裂素调节水稻叶片间关节发育和叶角。
Plant Physiol. 2023 Jan 2;191(1):56-69. doi: 10.1093/plphys/kiac401.
8
WRKY53 negatively regulates rice cold tolerance at the booting stage by fine-tuning anther gibberellin levels.WRKY53 通过精细调控花粉中赤霉素水平负调控水稻抽穗期的耐寒性。
Plant Cell. 2022 Oct 27;34(11):4495-4515. doi: 10.1093/plcell/koac253.
9
A rice protein modulates endoplasmic reticulum homeostasis and coordinates with a transcription factor to initiate blast disease resistance.一种水稻蛋白调节内质网稳态,并与转录因子协同作用启动稻瘟病抗性。
Cell Rep. 2022 Jun 14;39(11):110941. doi: 10.1016/j.celrep.2022.110941.
10
The histone deacetylase 1/GSK3/SHAGGY-like kinase 2/BRASSINAZOLE-RESISTANT 1 module controls lateral root formation in rice.组蛋白去乙酰化酶 1/GSK3/SHAGGY 样激酶 2/油菜素内酯不敏感 1 模块控制水稻侧根的形成。
Plant Physiol. 2022 Jun 1;189(2):858-873. doi: 10.1093/plphys/kiac015.