• 文献检索
  • 文档翻译
  • 深度研究
  • 学术资讯
  • Suppr Zotero 插件Zotero 插件
  • 邀请有礼
  • 套餐&价格
  • 历史记录
应用&插件
Suppr Zotero 插件Zotero 插件浏览器插件Mac 客户端Windows 客户端微信小程序
定价
高级版会员购买积分包购买API积分包
服务
文献检索文档翻译深度研究API 文档MCP 服务
关于我们
关于 Suppr公司介绍联系我们用户协议隐私条款
关注我们

Suppr 超能文献

核心技术专利:CN118964589B侵权必究
粤ICP备2023148730 号-1Suppr @ 2026

文献检索

告别复杂PubMed语法,用中文像聊天一样搜索,搜遍4000万医学文献。AI智能推荐,让科研检索更轻松。

立即免费搜索

文件翻译

保留排版,准确专业,支持PDF/Word/PPT等文件格式,支持 12+语言互译。

免费翻译文档

深度研究

AI帮你快速写综述,25分钟生成高质量综述,智能提取关键信息,辅助科研写作。

立即免费体验

OsMAPK5-OsWRKY72模块对水稻粒长和粒重起负调控作用。

The OsMAPK5-OsWRKY72 module negatively regulates grain length and grain weight in rice.

作者信息

Wang Fuxiang, Lin Jiexin, Yang Fan, Chen Xiaofeng, Liu Yiyi, Yan Lingnan, Chen Jing, Wang Zonghua, Xie Huaan, Zhang Jianfu, Xu Huibin, Chen Songbiao

机构信息

Marine and Agricultural Biotechnology Laboratory, College of Geography and Oceanography, Minjiang University, Fuzhou, 350108, China.

National Rice Engineering Laboratory of China, Rice Research Institute, Fujian Academy of Agricultural Sciences, Fuzhou, 350003, China.

出版信息

J Integr Plant Biol. 2024 Dec;66(12):2648-2663. doi: 10.1111/jipb.13786. Epub 2024 Oct 30.

DOI:10.1111/jipb.13786
PMID:39474750
原文链接:https://pmc.ncbi.nlm.nih.gov/articles/PMC11622537/
Abstract

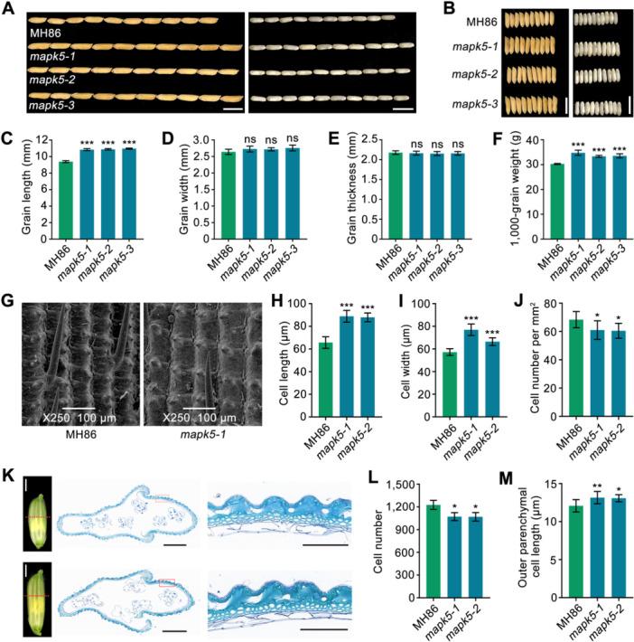
Grain size and grain weight are important determinants for grain yield. In this study, we identify a novel OsMAPK5-OsWRKY72 module that negatively regulates grain length and grain weight in rice. We found that loss-of-function of OsMAPK5 leads to larger cell size of the rice spikelet hulls and a significant increase in both grain length and grain weight in an indica variety Minghui 86 (MH86). OsMAPK5 interacts with OsMAPKK3/4/5 and OsWRKY72 and phosphorylates OsWRKY72 at T86 and S88. Similar to the osmapk5 MH86 mutants, the oswrky72 knockout MH86 mutants exhibited larger size of spikelet hull cells and increased grain length and grain weight, whereas the OsWRKY72-overexpression MH86 plants showed opposite phenotypes. OsWRKY72 targets the W-box motifs in the promoter of OsARF6, an auxin response factor involved in auxin signaling. Dual-luciferase reporter assays demonstrated that OsWRKY72 activates OsARF6 expression. The activation effect of the phosphorylation-mimicking OsWRKY72 on OsARF6 expression was significantly enhanced, whereas the effects of the OsWRKY72 phosphorylation-null mutants were significantly reduced. In addition, auxin levels in young panicles of the osmapk5 and oswrky72 mutants were significantly higher than that in the wild-type MH86. Collectively, our study uncovered novel connections of the OsMAPKK3/4/5-OsMAPK5-mediated MAPK signaling, OsWRKY72-mediated transcription regulation, and OsARF6-mediated auxin signaling pathways in regulating grain length and grain weight in an indica-type rice, providing promising targets for molecular breeding of rice varieties with high yield and quality.

摘要

籽粒大小和粒重是决定粮食产量的重要因素。在本研究中,我们鉴定出一个新的OsMAPK5 - OsWRKY72模块,该模块对水稻粒长和粒重起负调控作用。我们发现,在籼稻品种明恢86(MH86)中,OsMAPK5功能缺失导致水稻颖壳细胞变大,粒长和粒重均显著增加。OsMAPK5与OsMAPKK3/4/5和OsWRKY72相互作用,并在T86和S88位点磷酸化OsWRKY72。与osmapk5 MH86突变体类似,oswrky72敲除的MH86突变体表现出颖壳细胞更大,粒长和粒重增加,而OsWRKY72过表达的MH86植株则表现出相反的表型。OsWRKY72靶向OsARF6启动子中的W - box基序,OsARF6是一种参与生长素信号传导的生长素响应因子。双荧光素酶报告基因检测表明,OsWRKY72激活OsARF6表达。模拟磷酸化的OsWRKY72对OsARF6表达的激活作用显著增强,而OsWRKY72磷酸化缺失突变体的作用则显著降低。此外,osmapk5和oswrky72突变体幼穗中的生长素水平显著高于野生型MH86。总的来说,我们的研究揭示了OsMAPKK3/4/5 - OsMAPK5介导的MAPK信号传导、OsWRKY72介导的转录调控以及OsARF6介导的生长素信号通路在调控籼稻粒长和粒重方面的新联系,为高产优质水稻品种的分子育种提供了有前景的靶点。

https://cdn.ncbi.nlm.nih.gov/pmc/blobs/2469/11622537/abd28fc23270/JIPB-66-2648-g005.jpg
https://cdn.ncbi.nlm.nih.gov/pmc/blobs/2469/11622537/73f999e2cb51/JIPB-66-2648-g003.jpg
https://cdn.ncbi.nlm.nih.gov/pmc/blobs/2469/11622537/5054bb899d0d/JIPB-66-2648-g008.jpg
https://cdn.ncbi.nlm.nih.gov/pmc/blobs/2469/11622537/34e7a7805834/JIPB-66-2648-g006.jpg
https://cdn.ncbi.nlm.nih.gov/pmc/blobs/2469/11622537/5a232dbf85f7/JIPB-66-2648-g009.jpg
https://cdn.ncbi.nlm.nih.gov/pmc/blobs/2469/11622537/61d06296a28b/JIPB-66-2648-g004.jpg
https://cdn.ncbi.nlm.nih.gov/pmc/blobs/2469/11622537/abd28fc23270/JIPB-66-2648-g005.jpg
https://cdn.ncbi.nlm.nih.gov/pmc/blobs/2469/11622537/73f999e2cb51/JIPB-66-2648-g003.jpg
https://cdn.ncbi.nlm.nih.gov/pmc/blobs/2469/11622537/5054bb899d0d/JIPB-66-2648-g008.jpg
https://cdn.ncbi.nlm.nih.gov/pmc/blobs/2469/11622537/34e7a7805834/JIPB-66-2648-g006.jpg
https://cdn.ncbi.nlm.nih.gov/pmc/blobs/2469/11622537/5a232dbf85f7/JIPB-66-2648-g009.jpg
https://cdn.ncbi.nlm.nih.gov/pmc/blobs/2469/11622537/61d06296a28b/JIPB-66-2648-g004.jpg
https://cdn.ncbi.nlm.nih.gov/pmc/blobs/2469/11622537/abd28fc23270/JIPB-66-2648-g005.jpg

相似文献

1
The OsMAPK5-OsWRKY72 module negatively regulates grain length and grain weight in rice.OsMAPK5-OsWRKY72模块对水稻粒长和粒重起负调控作用。
J Integr Plant Biol. 2024 Dec;66(12):2648-2663. doi: 10.1111/jipb.13786. Epub 2024 Oct 30.
2
A novel miR167a-OsARF6-OsAUX3 module regulates grain length and weight in rice.一个新型的 miR167a-OsARF6-OsAUX3 模块调控水稻的粒长和粒重。
Mol Plant. 2021 Oct 4;14(10):1683-1698. doi: 10.1016/j.molp.2021.06.023. Epub 2021 Jun 27.
3
The OsMAPK6-OsWRKY72 module positively regulates rice leaf angle through brassinosteroid signals.OsMAPK6-OsWRKY72模块通过油菜素内酯信号正向调控水稻叶片角度。
Plant Commun. 2025 Mar 10;6(3):101236. doi: 10.1016/j.xplc.2024.101236. Epub 2024 Dec 26.
4
LARGE GRAIN Encodes a Putative RNA-Binding Protein that Regulates Spikelet Hull Length in Rice.大粒基因编码一个假定的 RNA 结合蛋白,调节水稻小穗颖壳长度。
Plant Cell Physiol. 2019 Mar 1;60(3):503-515. doi: 10.1093/pcp/pcz014.
5
Transcription factor OsWRKY72 controls rice leaf angle by regulating LAZY1-mediated shoot gravitropism.转录因子OsWRKY72通过调控LAZY1介导的地上部向重力性来控制水稻叶片角度。
Plant Physiol. 2024 May 31;195(2):1586-1600. doi: 10.1093/plphys/kiae159.
6
The OsIAA3-OsARF16-OsBUL1 auxin signaling module regulates grain size in rice.OsIAA3-OsARF16-OsBUL1生长素信号传导模块调控水稻籽粒大小。
Plant Physiol. 2025 Mar 28;197(4). doi: 10.1093/plphys/kiaf122.
7
The E3 ligase OsPUB33 controls rice grain size and weight by regulating the OsNAC120-BG1 module.E3 泛素连接酶 OsPUB33 通过调控 OsNAC120-BG1 模块来控制水稻的粒型和粒重。
Plant Cell. 2024 Dec 23;37(1). doi: 10.1093/plcell/koae297.
8
A TPR domain protein, OsTPR028, regulates grain size and weight in rice.一种含TPR结构域的蛋白,即OsTPR028,调控水稻的粒型和粒重。
Plant Sci. 2025 Apr;353:112405. doi: 10.1016/j.plantsci.2025.112405. Epub 2025 Feb 7.
9
OsSPL11 positively regulates grain size by activating the expression of GW5L in rice.OsSPL11 通过激活 GW5L 的表达正向调控水稻粒长。
Plant Cell Rep. 2024 Sep 5;43(9):228. doi: 10.1007/s00299-024-03315-7.
10
OsAGSW1, an ABC1-like kinase gene, is involved in the regulation of grain size and weight in rice.OsAGSW1 是一个 ABC1 样激酶基因,参与调控水稻的粒长和粒重。
J Exp Bot. 2015 Sep;66(19):5691-701. doi: 10.1093/jxb/erv160. Epub 2015 Apr 28.

引用本文的文献

1
The OsMAPK6-OsWRKY72 module positively regulates rice leaf angle through brassinosteroid signals.OsMAPK6-OsWRKY72模块通过油菜素内酯信号正向调控水稻叶片角度。
Plant Commun. 2025 Mar 10;6(3):101236. doi: 10.1016/j.xplc.2024.101236. Epub 2024 Dec 26.
2
A novel transcription factor OsMYB73 affects grain size and chalkiness by regulating endosperm storage substances' accumulation-mediated auxin biosynthesis signalling pathway in rice.一种新型转录因子OsMYB73通过调节胚乳贮藏物质积累介导的生长素生物合成信号通路影响水稻粒型和垩白。
Plant Biotechnol J. 2025 Apr;23(4):1021-1038. doi: 10.1111/pbi.14558. Epub 2024 Dec 26.

本文引用的文献

1
Transcription factor OsWRKY72 controls rice leaf angle by regulating LAZY1-mediated shoot gravitropism.转录因子OsWRKY72通过调控LAZY1介导的地上部向重力性来控制水稻叶片角度。
Plant Physiol. 2024 May 31;195(2):1586-1600. doi: 10.1093/plphys/kiae159.
2
GW9 determines grain size and floral organ identity in rice.GW9 决定水稻的粒大小和花器官身份。
Plant Biotechnol J. 2024 Apr;22(4):915-928. doi: 10.1111/pbi.14234. Epub 2023 Nov 20.
3
DGW1, encoding an hnRNP-like RNA binding protein, positively regulates grain size and weight by interacting with GW6 mRNA.
DGW1 编码一个 hnRNP 样 RNA 结合蛋白,通过与 GW6 mRNA 相互作用正向调控粒长和粒宽。
Plant Biotechnol J. 2024 Feb;22(2):512-526. doi: 10.1111/pbi.14202. Epub 2023 Oct 20.
4
Molecular mechanisms controlling grain size and weight and their biotechnological breeding applications in maize and other cereal crops.控制粒长、粒宽的分子机制及其在玉米和其他谷类作物中的生物技术育种应用。
J Adv Res. 2024 Aug;62:27-46. doi: 10.1016/j.jare.2023.09.016. Epub 2023 Sep 21.
5
Control of grain size in rice by TGW3 phosphorylation of OsIAA10 through potentiation of OsIAA10-OsARF4-mediated auxin signaling.通过增强OsIAA10-OsARF4介导的生长素信号传导,TGW3对OsIAA10进行磷酸化来控制水稻籽粒大小。
Cell Rep. 2023 Mar 28;42(3):112187. doi: 10.1016/j.celrep.2023.112187. Epub 2023 Mar 3.
6
Fine-tuning OsCPK18/OsCPK4 activity via genome editing of phosphorylation motif improves rice yield and immunity.通过磷酸化模体的基因组编辑精细调节 OsCPK18/OsCPK4 的活性可提高水稻产量和免疫力。
Plant Biotechnol J. 2022 Dec;20(12):2258-2271. doi: 10.1111/pbi.13905. Epub 2022 Aug 19.
7
Cold-adaptive evolution at the reproductive stage in Geng/japonica subspecies reveals the role of OsMAPK3 and OsLEA9.粳/亚种生殖阶段的冷适应进化揭示了 OsMAPK3 和 OsLEA9 的作用。
Plant J. 2022 Aug;111(4):1032-1051. doi: 10.1111/tpj.15870. Epub 2022 Jun 30.
8
OsAT1, an anion transporter, negatively regulates grain size and yield in rice.OsAT1,一种阴离子转运蛋白,负调控水稻的粒型和产量。
Physiol Plant. 2022 May;174(3):e13692. doi: 10.1111/ppl.13692.
9
Mitogen-activated protein kinase cascades in plant signaling.植物信号传导中的丝裂原活化蛋白激酶级联反应。
J Integr Plant Biol. 2022 Feb;64(2):301-341. doi: 10.1111/jipb.13215.
10
A cryptic inhibitor of cytokinin phosphorelay controls rice grain size.细胞分裂素磷酸传递的隐匿抑制剂控制着水稻的粒大小。
Mol Plant. 2022 Feb 7;15(2):293-307. doi: 10.1016/j.molp.2021.09.010. Epub 2021 Sep 22.