Suppr超能文献

超级增强子激活主转录因子NR3C1表达并促进胃癌对5-氟尿嘧啶的耐药性。

Super-enhancer Activates Master Transcription Factor NR3C1 Expression and Promotes 5-FU Resistance in Gastric Cancer.

作者信息

Yu Junxian, Chen Mengdi, Sang Qingqing, Li Fangyuan, Xu Zhuoqing, Yu Beiqin, He Changyu, Su Liping, Dai Wentao, Yan Chao, Zhu Zheng-Gang, Xia Jiazeng, Li Jianfang, Feng Haoran, Chen Yunqin, Li Yuan-Yuan, Liu Bingya

机构信息

Department of General Surgery, Shanghai Key Laboratory of Gastric Neoplasms, Shanghai Institute of Digestive Surgery, Ruijin Hospital, Shanghai Jiao Tong University School of Medicine, Shanghai, 200025, China.

Department of Gastric Surgery, Fujian Medical University Union Hospital, Fuzhou, 350001, China.

出版信息

Adv Sci (Weinh). 2025 Feb;12(7):e2409050. doi: 10.1002/advs.202409050. Epub 2024 Dec 27.

Abstract

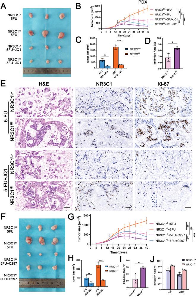
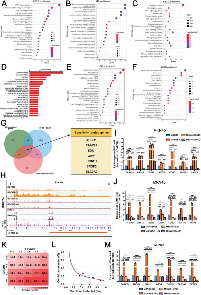
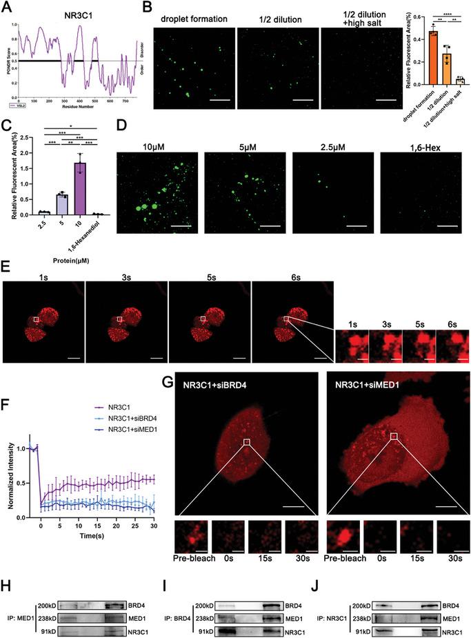
Poor response to 5-fluorouracil (5-FU) remains an obstacle in the treatment of gastric cancer (GC). Super enhancers (SEs) are crucial for determining tumor cell survival under drug pressure. SE landscapes related to 5-FU-resistance are mapped to GC using chromatin immunoprecipitation-sequencing (ChIP-Seq). SiRNA transcription factors (TFs) screen determines master TF Nuclear Receptor Subfamily 3 Group C Member 1 (NR3C1) activated by SE. High NR3C1 expression driven by SE correlated with 5-FU resistance in patient-derived organoids (PDOs). Phase separation formed by NR3C1 is observed using fluorescence recovery after photobleaching (FRAP). NR3C1 protein and Mediator promoted SE-related gene transcription via phase separation. SEs and NR3C1 co-binding patterns are explored using Cleavage Under Targets and Tagmentation (CUT&Tag) sequencing. 5-FU-related genes driven by NR3C1 are identified using epigenetic reader inhibitor JQ1 and NR3C1 specific inhibitor Cort108297. NR3C1 knockdown increases 5-FU sensitivity and alters the SE landscape through enhancer reprogramming, reducing downstream 5-FU-related target genes. JQ1 and Cort108297 both improve 5-FU efficacy in PDOs and patient-derived xenografts (PDXs) by destroying SEs or inhibiting NR3C1. In conclusion, SE-driven NR3C1 promotes 5-FU resistance in GC. SE destruction and NR3C1 inhibition lead to enhancer reconstruction and reduce 5-FU-related gene transcription, providing alternative therapeutic strategies for improving 5-FU sensitivity.

摘要

对5-氟尿嘧啶(5-FU)反应不佳仍然是胃癌(GC)治疗中的一个障碍。超级增强子(SEs)对于确定药物压力下肿瘤细胞的存活至关重要。使用染色质免疫沉淀测序(ChIP-Seq)将与5-FU耐药相关的SE图谱绘制到GC中。小干扰RNA转录因子(TFs)筛选确定由SE激活的主转录因子核受体亚家族3 C组成员1(NR3C1)。由SE驱动的高NR3C1表达与患者来源类器官(PDOs)中的5-FU耐药相关。使用光漂白后荧光恢复(FRAP)观察由NR3C1形成的相分离。NR3C1蛋白和中介体通过相分离促进SE相关基因转录。使用靶向切割和标签化(CUT&Tag)测序探索SEs和NR3C1的共结合模式。使用表观遗传阅读器抑制剂JQ1和NR3C1特异性抑制剂Cort108297鉴定由NR3C1驱动的5-FU相关基因。NR3C1敲低增加5-FU敏感性,并通过增强子重编程改变SE图谱,减少下游5-FU相关靶基因。JQ1和Cort108297都通过破坏SEs或抑制NR3C1提高了PDOs和患者来源异种移植(PDXs)中5-FU的疗效。总之,SE驱动的NR3C1促进GC中的5-FU耐药。SE破坏和NR3C1抑制导致增强子重建并减少5-FU相关基因转录,为提高5-FU敏感性提供了替代治疗策略。

https://cdn.ncbi.nlm.nih.gov/pmc/blobs/7f6f/11831572/fc5fa7064d4b/ADVS-12-2409050-g004.jpg

文献检索

告别复杂PubMed语法,用中文像聊天一样搜索,搜遍4000万医学文献。AI智能推荐,让科研检索更轻松。

立即免费搜索

文件翻译

保留排版,准确专业,支持PDF/Word/PPT等文件格式,支持 12+语言互译。

免费翻译文档

深度研究

AI帮你快速写综述,25分钟生成高质量综述,智能提取关键信息,辅助科研写作。

立即免费体验