• 文献检索
  • 文档翻译
  • 深度研究
  • 学术资讯
  • Suppr Zotero 插件Zotero 插件
  • 邀请有礼
  • 套餐&价格
  • 历史记录
应用&插件
Suppr Zotero 插件Zotero 插件浏览器插件Mac 客户端Windows 客户端微信小程序
定价
高级版会员购买积分包购买API积分包
服务
文献检索文档翻译深度研究API 文档MCP 服务
关于我们
关于 Suppr公司介绍联系我们用户协议隐私条款
关注我们

Suppr 超能文献

核心技术专利:CN118964589B侵权必究
粤ICP备2023148730 号-1Suppr @ 2026

文献检索

告别复杂PubMed语法,用中文像聊天一样搜索,搜遍4000万医学文献。AI智能推荐,让科研检索更轻松。

立即免费搜索

文件翻译

保留排版,准确专业,支持PDF/Word/PPT等文件格式,支持 12+语言互译。

免费翻译文档

深度研究

AI帮你快速写综述,25分钟生成高质量综述,智能提取关键信息,辅助科研写作。

立即免费体验

羊肚菌连作条件下化感物质的鉴定

Identification of allelochemicals under continuous cropping of Morchella mushrooms.

作者信息

Yin Qi, Zhang Wenchang, Shi Hanfei, He Peixin, Zhang Fengming, Zhang Jin, Li Bin, Shi Xiaofei, Liu Wei, Yu Fuqiang

机构信息

School of Food and Biological Engineering, Zhengzhou University of Light Industry, Zhengzhou, 450002, China.

Luanchuan County Financial and Technology Service Center, Luanchuan, 471500, China.

出版信息

Sci Rep. 2024 Dec 28;14(1):31207. doi: 10.1038/s41598-024-82542-0.

DOI:10.1038/s41598-024-82542-0
PMID:39732793
原文链接:https://pmc.ncbi.nlm.nih.gov/articles/PMC11682381/
Abstract

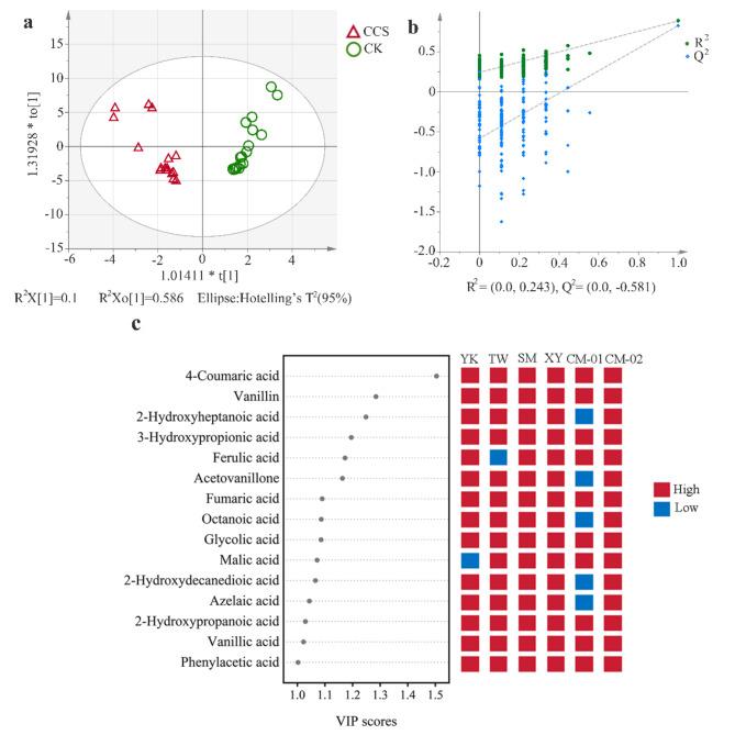
Continuous cropping obstacle has been becoming the bottleneck for the stable development of morel cultivation. The allelopathic effect of soil allelochemicals may play an instrumental role in the morel soil sickness. In this study, the allelochemicals were identified by gas chromatography-mass spectrometry (GC-MS) combined with in vitro bioassay. A total of 61 chemical substances were identified through the GC-MS analysis of 12 replanting and control soil samples, comprising 10 phenolic acids, 36 acids, 3 aldehydes, etc. Among which, 15 compounds with values of variable importance for the projection (VIP) greater than 1 in the orthogonal partial least squares-discriminant analysis (OPLS-DA) were selected as the differential metabolites between soil samples of continuous cropping and control. The bioassay showed that 4-coumaric acid and vanillic acid exhibited inhibitory effect on mycelial growth of three cultivated Morchella mushrooms (M. sextelata, M. eximia and M. importuna) under soil native concentrations. Analysis of potential biosynthetic pathways of phenolic acids found that the 3 cultivable Morchella mushrooms are unable to synthesize phenolic acid allelochemicals. Therefore, although they were detected in trace amounts in static culture broth of M. sextelata, the two phenolic acids can only be defined as morel allelochemicals rather than autotoxins. Taken together, we found two morel allelochemicals that may derive from morel related microbes and plants, which will be helpful for further fundamental study and application in morel artificial cultivation.

摘要

连作障碍已成为羊肚菌栽培稳定发展的瓶颈。土壤化感物质的化感作用可能在羊肚菌土壤病害中起重要作用。本研究采用气相色谱-质谱联用(GC-MS)结合体外生物测定法对化感物质进行鉴定。通过对12份连作土壤样品和对照土壤样品进行GC-MS分析,共鉴定出61种化学物质,包括10种酚酸、36种酸、3种醛等。其中,在正交偏最小二乘法判别分析(OPLS-DA)中投影变量重要性值(VIP)大于1的15种化合物被选为连作土壤样品与对照土壤样品之间的差异代谢物。生物测定表明,在土壤天然浓度下,对香豆酸和香草酸对三种栽培羊肚菌(六妹羊肚菌、雅致羊肚菌和进口羊肚菌)的菌丝生长具有抑制作用。对酚酸潜在生物合成途径的分析发现,三种可栽培羊肚菌无法合成酚酸化感物质。因此,尽管在六妹羊肚菌的静态培养液中检测到微量的这两种酚酸,但它们只能被定义为羊肚菌化感物质而非自毒物质。综上所述,我们发现了两种可能来源于羊肚菌相关微生物和植物的羊肚菌化感物质,这将有助于羊肚菌人工栽培的进一步基础研究和应用。

https://cdn.ncbi.nlm.nih.gov/pmc/blobs/3151/11682381/868492f72484/41598_2024_82542_Fig5_HTML.jpg
https://cdn.ncbi.nlm.nih.gov/pmc/blobs/3151/11682381/d96dcd6b0c78/41598_2024_82542_Fig1_HTML.jpg
https://cdn.ncbi.nlm.nih.gov/pmc/blobs/3151/11682381/7684549c107f/41598_2024_82542_Fig2_HTML.jpg
https://cdn.ncbi.nlm.nih.gov/pmc/blobs/3151/11682381/868492f72484/41598_2024_82542_Fig5_HTML.jpg
https://cdn.ncbi.nlm.nih.gov/pmc/blobs/3151/11682381/d96dcd6b0c78/41598_2024_82542_Fig1_HTML.jpg
https://cdn.ncbi.nlm.nih.gov/pmc/blobs/3151/11682381/7684549c107f/41598_2024_82542_Fig2_HTML.jpg
https://cdn.ncbi.nlm.nih.gov/pmc/blobs/3151/11682381/868492f72484/41598_2024_82542_Fig5_HTML.jpg

相似文献

1
Identification of allelochemicals under continuous cropping of Morchella mushrooms.羊肚菌连作条件下化感物质的鉴定
Sci Rep. 2024 Dec 28;14(1):31207. doi: 10.1038/s41598-024-82542-0.
2
Allelopathic effects of phenolic acid extracts on Morchella mushrooms, pathogenic fungus, and soil-dominant fungus uncover the mechanism of morel continuous cropping obstacle.酚酸提取物对羊肚菌、病原菌和土壤优势菌的化感作用揭示了羊肚菌连作障碍的机制。
Arch Microbiol. 2024 Jan 6;206(1):55. doi: 10.1007/s00203-023-03790-8.
3
Dazomet changes microbial communities and improves morel mushroom yield under continuous cropping.棉隆可改变连作条件下的微生物群落并提高羊肚菌产量。
Front Microbiol. 2023 Aug 8;14:1200226. doi: 10.3389/fmicb.2023.1200226. eCollection 2023.
4
Decline in Morel Production upon Continuous Cropping Is Related to Changes in Soil Mycobiome.连作导致羊肚菌产量下降与土壤真菌群落变化有关。
J Fungi (Basel). 2023 Apr 20;9(4):492. doi: 10.3390/jof9040492.
5
Evaluation of putative allelochemicals in rice root exudates for their role in the suppression of arrowhead root growth.评估水稻根系分泌物中假定的化感物质在抑制慈姑根生长中的作用。
J Chem Ecol. 2004 Aug;30(8):1663-78. doi: 10.1023/b:joec.0000042075.96379.71.
6
Allelochemicals in wheat (Triticum aestivum L.): cultivar difference in the exudation of phenolic acids.小麦(普通小麦)中的化感物质:酚酸分泌的品种差异
J Agric Food Chem. 2001 Aug;49(8):3742-5. doi: 10.1021/jf010111x.
7
The cultivation regimes of trigger shifts in the community assemblage and ecological traits of soil bacteria.土壤细菌群落组合和生态特征中触发转变的培养方式。
Front Microbiol. 2023 Sep 21;14:1257905. doi: 10.3389/fmicb.2023.1257905. eCollection 2023.
8
Biochemical basis for wheat seedling allelopathy on the suppression of annual ryegrass (Lolium rigidum).小麦幼苗化感作用抑制一年生黑麦草(多花黑麦草)的生化基础。
J Agric Food Chem. 2002 Jul 31;50(16):4567-71. doi: 10.1021/jf025508v.
9
Comprehensive investigation on non-volatile and volatile flavor compounds in the and by UPLC-MS/MS and GC × GC-TOF-MS.采用超高效液相色谱-串联质谱法(UPLC-MS/MS)和全二维气相色谱-飞行时间质谱法(GC×GC-TOF-MS)对[具体物质]中的非挥发性和挥发性风味化合物进行综合研究。 (你提供的原文中“the and ”部分信息不完整,我根据语境补充了大概内容以便翻译更通顺)
Food Chem X. 2023 Oct 26;20:100961. doi: 10.1016/j.fochx.2023.100961. eCollection 2023 Dec 30.
10
Comprehensive untargeted lipidomics study of black morel (Morchella sextelata) at different growth stages.不同生长阶段的黑松露(Morchella sextelata)的全面非靶向脂质组学研究。
Food Chem. 2024 Sep 1;451:139431. doi: 10.1016/j.foodchem.2024.139431. Epub 2024 Apr 22.

引用本文的文献

1
Artificial Endosymbiosis of Pedobacter sp. DDGJ Boosts the Growth Potential, Stress Resistance and Productivity of Morchella Mushrooms.食酸菌属DDGJ的人工内共生增强了羊肚菌的生长潜力、抗逆性和生产力。
Microb Biotechnol. 2025 Jul;18(7):e70197. doi: 10.1111/1751-7915.70197.

本文引用的文献

1
Dynamics of the soil microbial community associated with cultivation: diversity, assembly mechanism and yield prediction.与耕作相关的土壤微生物群落动态:多样性、组装机制及产量预测
Front Microbiol. 2024 Feb 15;15:1345231. doi: 10.3389/fmicb.2024.1345231. eCollection 2024.
2
Metabolic Engineering of KT2440 for Biosynthesis of Vanillic Acid.KT2440 的代谢工程化用于香草酸的生物合成。
J Agric Food Chem. 2024 Feb 28;72(8):4217-4224. doi: 10.1021/acs.jafc.3c07828. Epub 2024 Feb 15.
3
Allelopathic effects of phenolic acid extracts on Morchella mushrooms, pathogenic fungus, and soil-dominant fungus uncover the mechanism of morel continuous cropping obstacle.
酚酸提取物对羊肚菌、病原菌和土壤优势菌的化感作用揭示了羊肚菌连作障碍的机制。
Arch Microbiol. 2024 Jan 6;206(1):55. doi: 10.1007/s00203-023-03790-8.
4
Comprehensive investigation on non-volatile and volatile flavor compounds in the and by UPLC-MS/MS and GC × GC-TOF-MS.采用超高效液相色谱-串联质谱法(UPLC-MS/MS)和全二维气相色谱-飞行时间质谱法(GC×GC-TOF-MS)对[具体物质]中的非挥发性和挥发性风味化合物进行综合研究。 (你提供的原文中“the and ”部分信息不完整,我根据语境补充了大概内容以便翻译更通顺)
Food Chem X. 2023 Oct 26;20:100961. doi: 10.1016/j.fochx.2023.100961. eCollection 2023 Dec 30.
5
The interplay between microbial communities and soil properties.微生物群落与土壤性质之间的相互作用。
Nat Rev Microbiol. 2024 Apr;22(4):226-239. doi: 10.1038/s41579-023-00980-5. Epub 2023 Oct 20.
6
Abnormal kynurenine-pathway metabolites in gout: Biomarkers exploration based on orthogonal partial least squares-discriminant analysis.痛风中异常的犬尿氨酸途径代谢产物:基于正交偏最小二乘判别分析的生物标志物探索。
Clin Chim Acta. 2023 Sep 1;549:117531. doi: 10.1016/j.cca.2023.117531. Epub 2023 Sep 4.
7
Science and technology breakthroughs to advance artificial cultivation of true morels.科技突破推动羊肚菌人工栽培发展。
Front Microbiol. 2023 Aug 21;14:1259144. doi: 10.3389/fmicb.2023.1259144. eCollection 2023.
8
Large-Scale Field Cultivation of and Relevance of Basic Knowledge for Its Steady Production.的大规模田间种植及其稳定生产的基础知识相关性。 你提供的原文似乎不太完整,“Large-Scale Field Cultivation of”后面缺少具体内容。
J Fungi (Basel). 2023 Aug 16;9(8):855. doi: 10.3390/jof9080855.
9
Dazomet changes microbial communities and improves morel mushroom yield under continuous cropping.棉隆可改变连作条件下的微生物群落并提高羊肚菌产量。
Front Microbiol. 2023 Aug 8;14:1200226. doi: 10.3389/fmicb.2023.1200226. eCollection 2023.
10
Decline in Morel Production upon Continuous Cropping Is Related to Changes in Soil Mycobiome.连作导致羊肚菌产量下降与土壤真菌群落变化有关。
J Fungi (Basel). 2023 Apr 20;9(4):492. doi: 10.3390/jof9040492.