Suppr超能文献

为脓毒症患者识别新型衰老相关诊断和预后模型以及衰老靶向药物。

Identifying novel aging-related diagnostic and prognostic models and aging-targeted drugs for sepsis patients.

作者信息

Yang Kai, Lu Yaoyao, Gu Jian, Nie Yingli, Zhang Tao

机构信息

Department of Anesthesiology, Union Hospital, Tongji Medical College, Huazhong University of Science and Technology, Wuhan, 430022, China.

Key Laboratory of Anesthesiology and Resuscitation, Ministry of Education, Huazhong University of Science and Technology, Wuhan, China.

出版信息

Sci Rep. 2024 Dec 28;14(1):31445. doi: 10.1038/s41598-024-83111-1.

Abstract

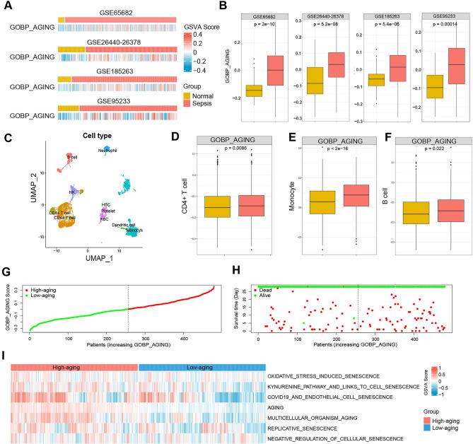
Sepsis is defined as a dysfunctional, life-threatening response to infection leading to multiorgan dysfunction and failure. During the past decade, studies have highlighted the relationship between sepsis and aging. However, the role of aging-related mechanisms in the progression and prognosis of sepsis remains unclear. In the present study, we divided sepsis patients into High- and Low-aging groups based on the gene set variation analysis (GSVA) scores of GOBP-AGING gene set. Sepsis patients in the high-aging group exhibited higher levels of infiltration of innate immune cells, lower levels of infiltration of adaptive immune cells, and a worse prognosis than those in the Low-aging group. Additionally, the MPO to MME ratio (MPO/MME) appears to be an effective biomarker for predicting the prognosis of sepsis patients. Moreover, ARG1/SEC63 and ARG1/CDKN1C appear to be effective and robust biomarkers for the early diagnosis of sepsis patients. Finally, we found that thalidomide (TAL) significantly ameliorated LPS induced inflammation and organ injury and attenuated LPS induced cellular senescence in lung and kidney. Overall, this study provides new insights into the heterogeneity of sepsis, reveals the vital role of aging-related markers in the prognosis and diagnosis of sepsis and demonstrates that TAL is a novel aging-targeted drug for sepsis patients by attenuating LPS induced cellular senescence.

摘要

脓毒症被定义为对感染的一种功能失调、危及生命的反应,可导致多器官功能障碍和衰竭。在过去十年中,研究突出了脓毒症与衰老之间的关系。然而,衰老相关机制在脓毒症进展和预后中的作用仍不清楚。在本研究中,我们根据GOBP-AGING基因集的基因集变异分析(GSVA)评分,将脓毒症患者分为高衰老组和低衰老组。高衰老组的脓毒症患者与低衰老组相比,表现出更高水平的固有免疫细胞浸润、更低水平的适应性免疫细胞浸润以及更差的预后。此外,髓过氧化物酶与膜联蛋白E比值(MPO/MME)似乎是预测脓毒症患者预后的有效生物标志物。而且,精氨酸酶1/内质网蛋白转运体63(ARG1/SEC63)和精氨酸酶1/细胞周期蛋白依赖性激酶抑制因子1C(ARG1/CDKN1C)似乎是脓毒症患者早期诊断的有效且可靠的生物标志物。最后,我们发现沙利度胺(TAL)显著改善了脂多糖诱导的炎症和器官损伤,并减轻了脂多糖诱导的肺和肾细胞衰老。总体而言,本研究为脓毒症的异质性提供了新见解,揭示了衰老相关标志物在脓毒症预后和诊断中的重要作用,并证明TAL通过减轻脂多糖诱导的细胞衰老,是一种针对脓毒症患者的新型衰老靶向药物。

https://cdn.ncbi.nlm.nih.gov/pmc/blobs/f75f/11682178/05e3c8f7ec37/41598_2024_83111_Fig1_HTML.jpg

文献检索

告别复杂PubMed语法,用中文像聊天一样搜索,搜遍4000万医学文献。AI智能推荐,让科研检索更轻松。

立即免费搜索

文件翻译

保留排版,准确专业,支持PDF/Word/PPT等文件格式,支持 12+语言互译。

免费翻译文档

深度研究

AI帮你快速写综述,25分钟生成高质量综述,智能提取关键信息,辅助科研写作。

立即免费体验