Suppr超能文献

解析乳腺癌中的蛋白激酶C/NDRG1信号网络。

Unraveling the protein kinase C/NDRG1 signaling network in breast cancer.

作者信息

Saponaro C, Damato M, Stanca E, Aboulouard S, Zito F A, De Summa S, Traversa D, Schirosi L, Bravaccini S, Pirini F, Fonzi E, Tebaldi M, Puccetti M, Gaballo A, Pantalone L, Ronci M, Magnani L, Sergi D, Tinelli A, Tacconi S, Siculella L, Giudetti A M, Fournier I, Salzet M, Trerotola M, Vergara D

机构信息

Pathology Department, IRCCS Istituto Tumori "Giovanni Paolo II", 70124, Bari, Italy.

Department of Experimental Medicine, University of Salento, Lecce, Italy.

出版信息

Cell Biosci. 2024 Dec 30;14(1):156. doi: 10.1186/s13578-024-01336-z.

Abstract

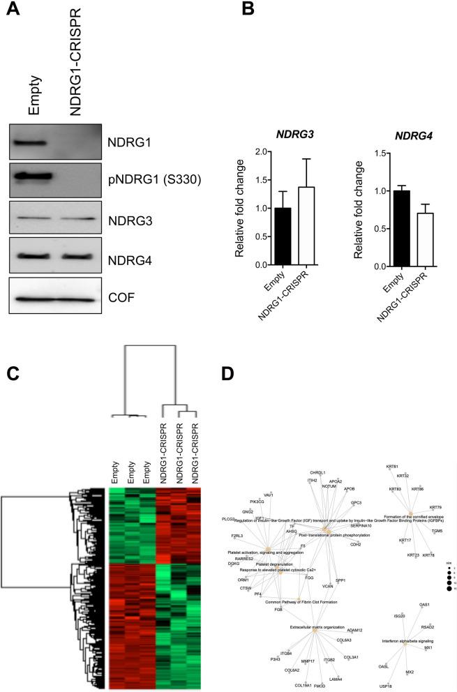
N-myc downstream-regulated gene 1 (NDRG1) is a member of the NDRG family of intracellular proteins and plays a central role in a wide range of biological processes including stress response, differentiation, and metabolism. The overexpression of NDRG1 is an indicator of poor prognosis in various types of cancer. Here, we found that NDRG1 is an independent prognostic marker of poor outcome in breast cancer (BC). Analysis of the TCGA dataset showed a significant positive correlation between NDRG1 and PRKCA expression, suggesting a mechanistic role of protein kinase C (PKC) in the regulation of NDRG1. We then assessed the hypothesis that PKC might modulate the activity of NDRG1, and observed that different acute stress conditions converging on PKC activation lead to enhanced NDRG1 expression. This mechanism was found to be specific for NDRG1 as the expression of other NDRG members was not affected. Moreover, CRISPR-based inhibition of NDRG1 expression was obtained in a BC cell line, and showed that this protein is a key driver of BC cell invasion through the Rho-associated coiled-coil containing protein kinase 1 (ROCK1)/phosphorylated cofilin pathway that regulates stress fiber assembly, and the modulation of extracellular matrix reorganization related genes. Together, our findings highlight the potential of NDRG1 as a new BC biomarker and uncover a novel mechanism of regulation of NDRG1 expression that might lead to innovative therapeutic strategies.

摘要

N - myc下游调控基因1(NDRG1)是细胞内蛋白质NDRG家族的成员,在包括应激反应、分化和代谢在内的广泛生物学过程中发挥核心作用。NDRG1的过表达是各类癌症预后不良的一个指标。在此,我们发现NDRG1是乳腺癌(BC)预后不良的一个独立预后标志物。对TCGA数据集的分析显示NDRG1与PRKCA表达之间存在显著正相关,提示蛋白激酶C(PKC)在NDRG1调控中具有机制性作用。然后我们评估了PKC可能调节NDRG1活性的假说,并观察到不同导致PKC激活的急性应激条件会导致NDRG1表达增强。发现该机制对NDRG1具有特异性,因为其他NDRG家族成员的表达未受影响。此外,在一种BC细胞系中通过基于CRISPR的方法抑制了NDRG1的表达,结果表明该蛋白是BC细胞通过调控应力纤维组装的含Rho相关卷曲螺旋蛋白激酶1(ROCK1)/磷酸化丝切蛋白途径以及细胞外基质重组相关基因的调节来进行侵袭的关键驱动因素。总之,我们的研究结果突出了NDRG1作为一种新的BC生物标志物的潜力,并揭示了一种可能导致创新治疗策略的NDRG1表达调控新机制。

https://cdn.ncbi.nlm.nih.gov/pmc/blobs/56fc/11686873/9882edcebfd8/13578_2024_1336_Fig1_HTML.jpg

文献检索

告别复杂PubMed语法,用中文像聊天一样搜索,搜遍4000万医学文献。AI智能推荐,让科研检索更轻松。

立即免费搜索

文件翻译

保留排版,准确专业,支持PDF/Word/PPT等文件格式,支持 12+语言互译。

免费翻译文档

深度研究

AI帮你快速写综述,25分钟生成高质量综述,智能提取关键信息,辅助科研写作。

立即免费体验