• 文献检索
  • 文档翻译
  • 深度研究
  • 学术资讯
  • Suppr Zotero 插件Zotero 插件
  • 邀请有礼
  • 套餐&价格
  • 历史记录
应用&插件
Suppr Zotero 插件Zotero 插件浏览器插件Mac 客户端Windows 客户端微信小程序
定价
高级版会员购买积分包购买API积分包
服务
文献检索文档翻译深度研究API 文档MCP 服务
关于我们
关于 Suppr公司介绍联系我们用户协议隐私条款
关注我们

Suppr 超能文献

核心技术专利:CN118964589B侵权必究
粤ICP备2023148730 号-1Suppr @ 2026

文献检索

告别复杂PubMed语法,用中文像聊天一样搜索,搜遍4000万医学文献。AI智能推荐,让科研检索更轻松。

立即免费搜索

文件翻译

保留排版,准确专业,支持PDF/Word/PPT等文件格式,支持 12+语言互译。

免费翻译文档

深度研究

AI帮你快速写综述,25分钟生成高质量综述,智能提取关键信息,辅助科研写作。

立即免费体验

脑缺血再灌注中血管生成相关生物标志物和治疗靶点的生物信息学鉴定

Bioinformatics Identification of angiogenesis-related biomarkers and therapeutic targets in cerebral ischemia-reperfusion.

作者信息

Wu Yong-Hong, Sun Jing, Huang Jun-Hua, Lu Xiao-Yun

机构信息

Key Laboratory of Biomedical Information Engineering of Ministry of Education, School of Life Science and Technology, Xi'an Jiaotong University, Xi'an, 710049, Shanxi Province, China.

School of Medical Technology & Institute of Basic Translational Medicine, Xi'an Medical University, Xi'an, 710021, Shanxi Province, China.

出版信息

Sci Rep. 2024 Dec 30;14(1):32096. doi: 10.1038/s41598-024-83783-9.

DOI:10.1038/s41598-024-83783-9
PMID:39738531
原文链接:https://pmc.ncbi.nlm.nih.gov/articles/PMC11685884/
Abstract

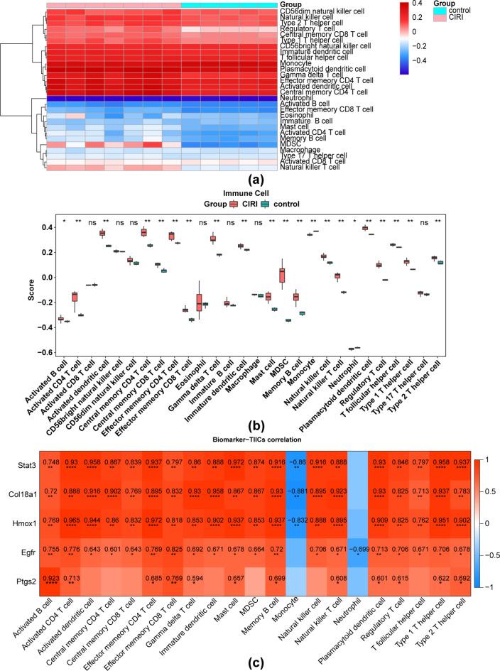
Promoting vascular endothelial cell regeneration can enhance recovery from cerebral ischemia reperfusion injury (CIRI), but there is a lack of bioinformatic studies on angiogenesis-related biomarkers in CIRI. In this study, we utilized the GSE97537 and GSE61616 datasets from GEO to identify 181 angiogenesis-related genes (ARGs) and analyzed differentially expressed genes (DEGs) between CIRI and control groups. We converted ARGs to 169 rat homologues and intersected them with DEGs to find DE-ARGs. RF and XGBoost models were employed to identify five biomarkers (Stat3, Hmox1, Egfr, Col18a1, Ptgs2) and conducted GSEA on these biomarkers, revealing their enrichment in pathways such as ECM-receptor interaction and hematopoietic cell lineage. We also analyzed the immune microenvironment, finding significant differences in 21 immune cells between CIRI and control groups. Furthermore, we constructed lncRNA-miRNA-mRNA networks and drug-gene networks. Finally, biomarker expression was compared between the CIRI and control groups by qRT-PCR in tissue and blood samples. Overall, our bioinformatic exploration of angiogenesis-related biomarkers in CIRI provides new insights for the diagnosis and treatment of CIRI.

摘要

促进血管内皮细胞再生可增强脑缺血再灌注损伤(CIRI)后的恢复,但目前缺乏关于CIRI中血管生成相关生物标志物的生物信息学研究。在本研究中,我们利用来自GEO的GSE97537和GSE61616数据集,鉴定出181个血管生成相关基因(ARG),并分析了CIRI组与对照组之间的差异表达基因(DEG)。我们将ARG转化为169个大鼠同源基因,并与DEG进行交叉分析以找到差异表达的血管生成相关基因(DE-ARG)。采用随机森林(RF)和极端梯度提升(XGBoost)模型鉴定出5个生物标志物(Stat3、Hmox1、Egfr、Col18a1、Ptgs2),并对这些生物标志物进行基因集富集分析(GSEA),发现它们在细胞外基质-受体相互作用和造血细胞谱系等通路中富集。我们还分析了免疫微环境,发现CIRI组与对照组之间21种免疫细胞存在显著差异。此外,我们构建了lncRNA-miRNA-mRNA网络和药物-基因网络。最后,通过qRT-PCR比较了CIRI组与对照组在组织和血液样本中的生物标志物表达。总体而言,我们对CIRI中血管生成相关生物标志物的生物信息学探索为CIRI的诊断和治疗提供了新的见解。

https://cdn.ncbi.nlm.nih.gov/pmc/blobs/492f/11685884/4edc7f98a9df/41598_2024_83783_Fig6_HTML.jpg
https://cdn.ncbi.nlm.nih.gov/pmc/blobs/492f/11685884/f7adf21a240b/41598_2024_83783_Fig2_HTML.jpg
https://cdn.ncbi.nlm.nih.gov/pmc/blobs/492f/11685884/8d0571901c7f/41598_2024_83783_Fig1_HTML.jpg
https://cdn.ncbi.nlm.nih.gov/pmc/blobs/492f/11685884/a6127711f145/41598_2024_83783_Fig7_HTML.jpg
https://cdn.ncbi.nlm.nih.gov/pmc/blobs/492f/11685884/885331c28fe2/41598_2024_83783_Fig4_HTML.jpg
https://cdn.ncbi.nlm.nih.gov/pmc/blobs/492f/11685884/61ee3240676e/41598_2024_83783_Fig5_HTML.jpg
https://cdn.ncbi.nlm.nih.gov/pmc/blobs/492f/11685884/7e91a5be7406/41598_2024_83783_Fig3_HTML.jpg
https://cdn.ncbi.nlm.nih.gov/pmc/blobs/492f/11685884/4edc7f98a9df/41598_2024_83783_Fig6_HTML.jpg
https://cdn.ncbi.nlm.nih.gov/pmc/blobs/492f/11685884/f7adf21a240b/41598_2024_83783_Fig2_HTML.jpg
https://cdn.ncbi.nlm.nih.gov/pmc/blobs/492f/11685884/8d0571901c7f/41598_2024_83783_Fig1_HTML.jpg
https://cdn.ncbi.nlm.nih.gov/pmc/blobs/492f/11685884/a6127711f145/41598_2024_83783_Fig7_HTML.jpg
https://cdn.ncbi.nlm.nih.gov/pmc/blobs/492f/11685884/885331c28fe2/41598_2024_83783_Fig4_HTML.jpg
https://cdn.ncbi.nlm.nih.gov/pmc/blobs/492f/11685884/61ee3240676e/41598_2024_83783_Fig5_HTML.jpg
https://cdn.ncbi.nlm.nih.gov/pmc/blobs/492f/11685884/7e91a5be7406/41598_2024_83783_Fig3_HTML.jpg
https://cdn.ncbi.nlm.nih.gov/pmc/blobs/492f/11685884/4edc7f98a9df/41598_2024_83783_Fig6_HTML.jpg

相似文献

1
Bioinformatics Identification of angiogenesis-related biomarkers and therapeutic targets in cerebral ischemia-reperfusion.脑缺血再灌注中血管生成相关生物标志物和治疗靶点的生物信息学鉴定
Sci Rep. 2024 Dec 30;14(1):32096. doi: 10.1038/s41598-024-83783-9.
2
Differentially expressed genes induced by β-caryophyllene in a rat model of cerebral ischemia-reperfusion injury.β-石竹烯诱导脑缺血再灌注损伤大鼠模型差异表达基因的研究。
Life Sci. 2021 May 15;273:119293. doi: 10.1016/j.lfs.2021.119293. Epub 2021 Mar 8.
3
The Use of Identified Hypoxia-related Genes to Generate Models for Predicting the Prognosis of Cerebral Ischemia‒reperfusion Injury and Developing Treatment Strategies.利用已鉴定的缺氧相关基因构建模型以预测脑缺血再灌注损伤的预后并制定治疗策略
Mol Neurobiol. 2025 Mar;62(3):3098-3124. doi: 10.1007/s12035-024-04433-9. Epub 2024 Sep 4.
4
Identification of biomarkers, immune infiltration landscape, and treatment targets of ischemia-reperfusion acute kidney injury at an early stage by bioinformatics methods.采用生物信息学方法鉴定早期缺血再灌注急性肾损伤的生物标志物、免疫浸润图谱和治疗靶点。
Hereditas. 2022 Jun 4;159(1):24. doi: 10.1186/s41065-022-00236-x.
5
LncRNA TUG1 Repressed Angiogenesis by Promoting the Ubiquitination of HuR and Inhibiting Its Nuclear Translocation in Cerebral Ischemic Reperfusion Injury.长链非编码RNA TUG1通过促进HuR的泛素化并抑制其在脑缺血再灌注损伤中的核转位来抑制血管生成。
Adv Sci (Weinh). 2025 Mar;12(12):e2413333. doi: 10.1002/advs.202413333. Epub 2025 Jan 31.
6
Long noncoding RNA SOX2OT silencing alleviates cerebral ischemia-reperfusion injury via miR-135a-5p-mediated NR3C2 inhibition.长链非编码 RNA SOX2OT 沉默通过 miR-135a-5p 介导的 NR3C2 抑制减轻脑缺血再灌注损伤。
Brain Res Bull. 2021 Aug;173:193-202. doi: 10.1016/j.brainresbull.2021.05.018. Epub 2021 May 20.
7
LncRNA-MEG3 Mediated Diabetic Cerebral Ischemia-Reperfusion Injury-Induced Apoptosis via Modulating Interaction Between Annexin A2 and Akt in Mitochondria.长链非编码RNA-MEG3通过调节膜联蛋白A2与线粒体中Akt的相互作用介导糖尿病性脑缺血再灌注损伤诱导的细胞凋亡。
CNS Neurosci Ther. 2025 Feb;31(2):e70242. doi: 10.1111/cns.70242.
8
Bioinformatics Identification and Validation of Angiogenesis-Related Genes in Myocardial Ischemic Reperfusion Injury.生物信息学鉴定和验证心肌缺血再灌注损伤中的血管生成相关基因。
Front Biosci (Landmark Ed). 2024 Sep 29;29(10):347. doi: 10.31083/j.fbl2910347.
9
Identification of differentially expressed miRNA 48 h after cerebral ischemia-reperfusion injury in mice by the technique of miRNA microarray.利用 miRNA 芯片技术鉴定脑缺血再灌注损伤后 48 小时小鼠差异表达的 microRNA。
Can J Physiol Pharmacol. 2020 Dec;98(12):855-860. doi: 10.1139/cjpp-2019-0701. Epub 2020 Jun 9.
10
Propofol Downregulates lncRNA MALAT1 to Alleviate Cerebral Ischemia-Reperfusion Injury.丙泊酚下调lncRNA MALAT1以减轻脑缺血再灌注损伤。
Inflammation. 2021 Dec;44(6):2580-2591. doi: 10.1007/s10753-021-01525-9. Epub 2021 Aug 24.

引用本文的文献

1
Integrated transcriptomic and immune profiling reveals crucial molecular pathways and hub genes associated with postoperative delirium in elderly patients.综合转录组学和免疫分析揭示了老年患者术后谵妄相关的关键分子途径和核心基因。
Front Med (Lausanne). 2025 May 9;12:1580355. doi: 10.3389/fmed.2025.1580355. eCollection 2025.

本文引用的文献

1
Vitamin D deficiency as a risk factor for sudden cardiac arrest: A multicenter case-control study.维生素 D 缺乏作为心搏骤停的危险因素:一项多中心病例对照研究。
Nutr Metab Cardiovasc Dis. 2024 Sep;34(9):2182-2189. doi: 10.1016/j.numecd.2024.05.007. Epub 2024 May 10.
2
Menaquinone-4 attenuates ferroptosis by upregulating DHODH through activation of SIRT1 after subarachnoid hemorrhage.甲萘醌-4 通过激活 SIRT1 上调 DHODH 减轻蛛网膜下腔出血后的铁死亡。
Free Radic Biol Med. 2024 Jan;210:416-429. doi: 10.1016/j.freeradbiomed.2023.11.031. Epub 2023 Nov 30.
3
XGBoost-based machine learning test improves the accuracy of hemorrhage prediction among geriatric patients with long-term administration of rivaroxaban.
基于 XGBoost 的机器学习测试提高了长期服用利伐沙班的老年患者出血预测的准确性。
BMC Geriatr. 2023 Jul 10;23(1):418. doi: 10.1186/s12877-023-04049-z.
4
Evaluation of Endothelial Progenitor Cell Characteristics as Clinical Biomarkers for Elderly Patients with Ischaemic Stroke.评估内皮祖细胞特征作为老年缺血性脑卒中患者的临床生物标志物。
Stem Cell Rev Rep. 2023 Aug;19(6):1856-1869. doi: 10.1007/s12015-023-10544-y. Epub 2023 May 2.
5
Angiogenesis after ischemic stroke.缺血性脑卒中后的血管生成。
Acta Pharmacol Sin. 2023 Jul;44(7):1305-1321. doi: 10.1038/s41401-023-01061-2. Epub 2023 Feb 24.
6
Gasdermin-D activation promotes NLRP3 activation and host resistance to Leishmania infection.Gasdermin-D激活促进NLRP3激活以及宿主对利什曼原虫感染的抵抗力。
Nat Commun. 2023 Feb 24;14(1):1049. doi: 10.1038/s41467-023-36626-6.
7
Bioinformatics analysis and validation of ferroptosis-related genes in ischemic stroke.缺血性脑卒中中铁死亡相关基因的生物信息学分析与验证
Front Pharmacol. 2022 Nov 24;13:940260. doi: 10.3389/fphar.2022.940260. eCollection 2022.
8
KEGG for taxonomy-based analysis of pathways and genomes.KEGG 用于基于分类的途径和基因组分析。
Nucleic Acids Res. 2023 Jan 6;51(D1):D587-D592. doi: 10.1093/nar/gkac963.
9
Early detection of Alzheimer's disease using single nucleotide polymorphisms analysis based on gradient boosting tree.基于梯度提升树的单核苷酸多态性分析早期检测阿尔茨海默病。
Comput Biol Med. 2022 Jul;146:105622. doi: 10.1016/j.compbiomed.2022.105622. Epub 2022 May 24.
10
Brain proteome profiling implicates the complement and coagulation cascade in multiple system atrophy brain pathology.脑蛋白质组谱分析提示补体和凝血级联反应与多系统萎缩的脑病理有关。
Cell Mol Life Sci. 2022 Jun 3;79(6):336. doi: 10.1007/s00018-022-04378-z.