Suppr超能文献

一例原发部位不明的神经内分泌肿瘤病例研究:单细胞转录组学揭示潜在的原发部位

Case study of a neuroendocrine tumor of uncertain origin: single-cell transcriptomics unravels potential primary location.

作者信息

Tatyana Frolova, Avsievich Ekaterina, Salimgereeva Diana, Antysheva Zoia, Maluchenko Alesia, Maksimov Denis, Feidorov Ilia, Voloshin Mark, Glazova Olga, Bodunova Natalia, Karnaukhov Nikolay, Volchkov Pavel, Krupinova Julia

机构信息

Federal Research Center for Innovator and Emerging Biomedical and Pharmaceutical Technologies, Moscow, 125315, Russia.

Moscow Clinical Scientific Center N.A. A.S. Loginov, Moscow, 111123, Russia.

出版信息

J Cancer Res Clin Oncol. 2024 Dec 31;151(1):28. doi: 10.1007/s00432-024-06071-z.

Abstract

PURPOSE

Determining the primary origin of non-organ-confined neuroendocrine tumors (NETs) for accurate diagnosis and management. Neuroendocrine tumors are rare neoplasms with diverse clinical behaviors. Determining their primary origin remains challenging in cases of non-organ-confined NETs. This study explores the histogenesis of a retroperitoneal, non-functional NET localized between the duodenum and pancreatic head, utilizing advanced molecular diagnostics to elucidate its probable primary source.

METHODS

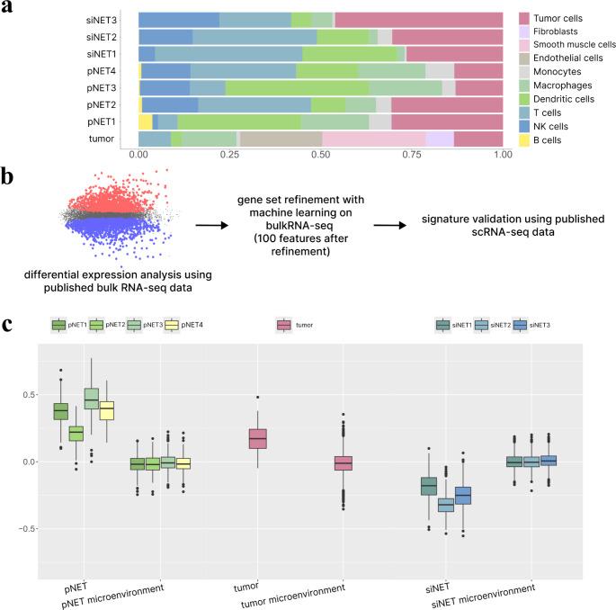
Initial diagnostic methods, including imaging and histopathology, failed to resolve the tumor's origin. The tumor was subjected to single-cell RNA sequencing (scRNA-seq) and whole exome sequencing (WES). Publicly available transcriptomic datasets from pancreatic and small intestine NETs were used to develop and validate a molecular gene signature for tissue-of-origin identification.

RESULTS

The gene signature distinguished pancreatic and small intestine NETs with high accuracy. The tumor cells presented a molecular profile consistent with a pancreatic origin, likely derived from ectopic pancreatic tissue.

CONCLUSIONS

This case demonstrates the value of integrating scRNA-seq and WES for the molecular characterization of complex NETs. Identifying the tumor's pancreatic origin informed a targeted management approach, avoiding unnecessary systemic treatment and underscoring the potential of single-cell approaches in personalized oncology.

摘要

目的

确定非器官局限性神经内分泌肿瘤(NETs)的原发起源,以实现准确诊断和管理。神经内分泌肿瘤是具有多样临床行为的罕见肿瘤。在非器官局限性NETs病例中,确定其原发起源仍然具有挑战性。本研究利用先进的分子诊断方法,探讨位于十二指肠和胰头之间的腹膜后无功能NET的组织发生,以阐明其可能的原发来源。

方法

包括影像学和组织病理学在内的初始诊断方法未能明确肿瘤的起源。对该肿瘤进行了单细胞RNA测序(scRNA-seq)和全外显子组测序(WES)。利用来自胰腺和小肠NETs的公开转录组数据集,开发并验证了用于识别组织起源的分子基因特征。

结果

该基因特征能够高度准确地区分胰腺和小肠NETs。肿瘤细胞呈现出与胰腺起源一致的分子特征,可能源自异位胰腺组织。

结论

本病例证明了整合scRNA-seq和WES对复杂NETs进行分子特征分析的价值。确定肿瘤的胰腺起源为靶向管理方法提供了依据,避免了不必要的全身治疗,并突出了单细胞方法在个性化肿瘤学中的潜力。

https://cdn.ncbi.nlm.nih.gov/pmc/blobs/e1f8/11688255/15bffe98e648/432_2024_6071_Fig1_HTML.jpg

文献AI研究员

20分钟写一篇综述,助力文献阅读效率提升50倍。

立即体验

用中文搜PubMed

大模型驱动的PubMed中文搜索引擎

马上搜索

文档翻译

学术文献翻译模型,支持多种主流文档格式。

立即体验