• 文献检索
  • 文档翻译
  • 深度研究
  • 学术资讯
  • Suppr Zotero 插件Zotero 插件
  • 邀请有礼
  • 套餐&价格
  • 历史记录
应用&插件
Suppr Zotero 插件Zotero 插件浏览器插件Mac 客户端Windows 客户端微信小程序
定价
高级版会员购买积分包购买API积分包
服务
文献检索文档翻译深度研究API 文档MCP 服务
关于我们
关于 Suppr公司介绍联系我们用户协议隐私条款
关注我们

Suppr 超能文献

核心技术专利:CN118964589B侵权必究
粤ICP备2023148730 号-1Suppr @ 2026

文献检索

告别复杂PubMed语法,用中文像聊天一样搜索,搜遍4000万医学文献。AI智能推荐,让科研检索更轻松。

立即免费搜索

文件翻译

保留排版,准确专业,支持PDF/Word/PPT等文件格式,支持 12+语言互译。

免费翻译文档

深度研究

AI帮你快速写综述,25分钟生成高质量综述,智能提取关键信息,辅助科研写作。

立即免费体验

PARP9表达失调与胃癌细胞的凋亡和DNA损伤有关。

The dysregulation of PARP9 expression is linked to apoptosis and DNA damage in gastric cancer cells.

作者信息

Li Yating, Wang Xing, Liu Xiaolong, Li Xiangjie, Zhang Jianling, Li Yulan

机构信息

The First School of Clinical Medical, Lanzhou University, Lanzhou, Gansu, P.R. China.

The Second Clinical Medical College, Lanzhou University, Lanzhou, Gansu, P.R. China.

出版信息

PLoS One. 2024 Dec 31;19(12):e0316476. doi: 10.1371/journal.pone.0316476. eCollection 2024.

DOI:10.1371/journal.pone.0316476
PMID:39739965
原文链接:https://pmc.ncbi.nlm.nih.gov/articles/PMC11687892/
Abstract

BACKGROUND

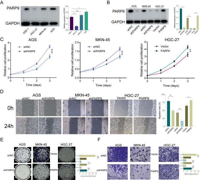
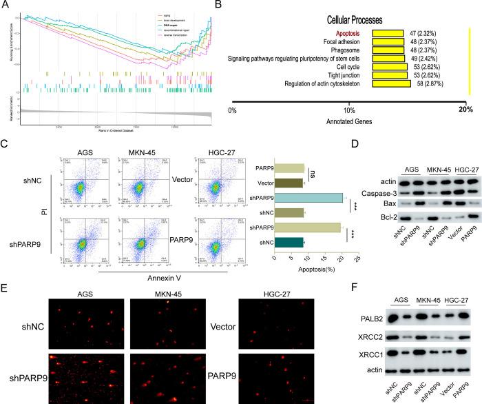
Gastric cancer (GC) is a highly malignant gastrointestinal tumor characterized by difficult early diagnosis and poor prognosis. Therefore, it is imperative to explore potential therapeutic targets for gastric cancer. PARP9 is abnormally expressed in a variety of tumors and is associated with tumor cell apoptosis and DNA damage. However, its relationship with GC has not been fully studied.

METHODS

The expression and prognostic significance of PARP9 in gastric cancer (GC) were examined using bioinformatics approaches. Cell lines with either knockdown or overexpression of PARP9 were established through lentiviral transduction, and the role of PARP9 in the malignant phenotypes of GC cells was validated via CCK8 assays, wound healing assays, clonogenic assays, and Transwell migration experiments. Finally, alterations in downstream targets and signaling pathways following changes in PARP9 expression were analyzed through RNA sequencing.

RESULTS

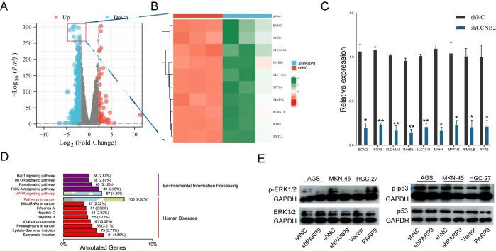
PARP9 is highly expressed in GC tissues and is associated with poor prognosis. PARP9 knockdown can significantly inhibit the proliferation, invasion and migration of GC cells, and increase the apoptosis and DNA damage of GC cells. The therapeutic process of PARP9 in GC may be realized by synergistic interaction with SOX6 through MAPK signaling pathway.

CONCLUSIONS

Our study reveals a potential link between PARP9 and GC, providing a new target for the treatment of GC.

摘要

背景

胃癌(GC)是一种高度恶性的胃肠道肿瘤,其特征为早期诊断困难且预后不良。因此,探索胃癌的潜在治疗靶点势在必行。聚(ADP-核糖)聚合酶9(PARP9)在多种肿瘤中异常表达,且与肿瘤细胞凋亡和DNA损伤相关。然而,其与胃癌的关系尚未得到充分研究。

方法

采用生物信息学方法检测PARP9在胃癌(GC)中的表达及预后意义。通过慢病毒转导建立PARP9敲低或过表达的细胞系,并通过CCK8检测、伤口愈合检测、克隆形成检测和Transwell迁移实验验证PARP9在GC细胞恶性表型中的作用。最后,通过RNA测序分析PARP9表达变化后下游靶点和信号通路的改变。

结果

PARP9在GC组织中高表达,且与预后不良相关。PARP9敲低可显著抑制GC细胞的增殖、侵袭和迁移,并增加GC细胞的凋亡和DNA损伤。PARP9在GC中的治疗过程可能通过与SOX6通过丝裂原活化蛋白激酶(MAPK)信号通路协同相互作用来实现。

结论

我们的研究揭示了PARP9与GC之间的潜在联系,为GC的治疗提供了新的靶点。

https://cdn.ncbi.nlm.nih.gov/pmc/blobs/842c/11687892/eaa0d5ae0fbd/pone.0316476.g005.jpg
https://cdn.ncbi.nlm.nih.gov/pmc/blobs/842c/11687892/407d132d9476/pone.0316476.g001.jpg
https://cdn.ncbi.nlm.nih.gov/pmc/blobs/842c/11687892/0ae977708734/pone.0316476.g002.jpg
https://cdn.ncbi.nlm.nih.gov/pmc/blobs/842c/11687892/e1a5fb79a077/pone.0316476.g003.jpg
https://cdn.ncbi.nlm.nih.gov/pmc/blobs/842c/11687892/1d9a003f6107/pone.0316476.g004.jpg
https://cdn.ncbi.nlm.nih.gov/pmc/blobs/842c/11687892/eaa0d5ae0fbd/pone.0316476.g005.jpg
https://cdn.ncbi.nlm.nih.gov/pmc/blobs/842c/11687892/407d132d9476/pone.0316476.g001.jpg
https://cdn.ncbi.nlm.nih.gov/pmc/blobs/842c/11687892/0ae977708734/pone.0316476.g002.jpg
https://cdn.ncbi.nlm.nih.gov/pmc/blobs/842c/11687892/e1a5fb79a077/pone.0316476.g003.jpg
https://cdn.ncbi.nlm.nih.gov/pmc/blobs/842c/11687892/1d9a003f6107/pone.0316476.g004.jpg
https://cdn.ncbi.nlm.nih.gov/pmc/blobs/842c/11687892/eaa0d5ae0fbd/pone.0316476.g005.jpg

相似文献

1
The dysregulation of PARP9 expression is linked to apoptosis and DNA damage in gastric cancer cells.PARP9表达失调与胃癌细胞的凋亡和DNA损伤有关。
PLoS One. 2024 Dec 31;19(12):e0316476. doi: 10.1371/journal.pone.0316476. eCollection 2024.
2
MARK4 promotes the malignant phenotype of gastric cancer through the MAPK/ERK signaling pathway.MARK4 通过 MAPK/ERK 信号通路促进胃癌的恶性表型。
Pathol Res Pract. 2024 Sep;261:155471. doi: 10.1016/j.prp.2024.155471. Epub 2024 Jul 20.
3
lncRNA BG981369 Inhibits Cell Proliferation, Migration, and Invasion, and Promotes Cell Apoptosis by SRY-Related High-Mobility Group Box 4 (SOX4) Signaling Pathway in Human Gastric Cancer.lncRNA BG981369 通过 SOX4 信号通路抑制人胃癌细胞增殖、迁移和侵袭并促进细胞凋亡。
Med Sci Monit. 2018 Feb 5;24:718-726. doi: 10.12659/msm.905965.
4
The role of TRPV1 ion channels in the suppression of gastric cancer development.瞬时受体电位香草酸亚型1离子通道在抑制胃癌发生中的作用。
J Exp Clin Cancer Res. 2020 Oct 2;39(1):206. doi: 10.1186/s13046-020-01707-7.
5
IL‑33/ST2 promotes the malignant progression of gastric cancer via the MAPK pathway.IL-33/ST2 通过 MAPK 通路促进胃癌的恶性进展。
Mol Med Rep. 2021 May;23(5). doi: 10.3892/mmr.2021.12000. Epub 2021 Mar 24.
6
lncRNA SNHG4 enhanced gastric cancer progression by modulating miR-409-3p/CREB1 axis.长链非编码RNA SNHG4通过调节miR-409-3p/CREB1轴增强胃癌进展。
Oncol Res. 2024 Dec 20;33(1):185-198. doi: 10.32604/or.2024.042281. eCollection 2025.
7
Nuclear translocation of CDK5RAP3 regulated by NXF3 promotes the progression of gastric cancer.由NXF3调控的CDK5RAP3核转位促进胃癌进展。
Cell Mol Life Sci. 2025 Mar 3;82(1):100. doi: 10.1007/s00018-025-05630-y.
8
Long noncoding RNA SNHG16 promotes the tumorigenicity of cervical cancer cells by recruiting transcriptional factor SPI1 to upregulate PARP9.长链非编码 RNA SNHG16 通过招募转录因子 SPI1 上调 PARP9 促进宫颈癌细胞的致瘤性。
Cell Biol Int. 2020 Mar;44(3):773-784. doi: 10.1002/cbin.11272. Epub 2019 Dec 25.
9
-Mediated Zinc Metabolism Modulates Gastric Cancer Progression via the Wnt/β-Catenin Signaling Pathway.- 介体锌代谢通过 Wnt/β-连环蛋白信号通路调节胃癌进展。
Front Biosci (Landmark Ed). 2024 Oct 12;29(10):351. doi: 10.31083/j.fbl2910351.
10
Long non‑coding RNA NNT‑AS1 knockdown represses the progression of gastric cancer via modulating the miR‑142‑5p/SOX4/Wnt/β‑catenin signaling pathway.长链非编码 RNA NNT-AS1 敲低通过调节 miR-142-5p/SOX4/Wnt/β-catenin 信号通路抑制胃癌的进展。
Mol Med Rep. 2020 Aug;22(2):687-696. doi: 10.3892/mmr.2020.11158. Epub 2020 May 18.

引用本文的文献

1
Mono-ADP-ribosylating PARP enzymes in cellular signaling and disease.细胞信号传导和疾病中的单 ADP 核糖基化 PARP 酶
J Cell Sci. 2025 Jul 15;138(14). doi: 10.1242/jcs.263963. Epub 2025 Jul 31.

本文引用的文献

1
Corrigendum to "Gastric cancer proliferation and invasion is reduced by macrocalyxin C via activation of the miR-212-3p/Sox6 pathway" [Cellular Signalling. 66 (2020) 109430].《“大萼海绵素C通过激活miR-212-3p/Sox6通路降低胃癌增殖和侵袭”的勘误》[《细胞信号传导》。66(2020)109430]
Cell Signal. 2024 Sep;121:111244. doi: 10.1016/j.cellsig.2024.111244. Epub 2024 Jun 25.
2
PARP14 and PARP9/DTX3L regulate interferon-induced ADP-ribosylation.PARP14 和 PARP9/DTX3L 调节干扰素诱导的 ADP-ribosylation。
EMBO J. 2024 Jul;43(14):2929-2953. doi: 10.1038/s44318-024-00126-0. Epub 2024 Jun 4.
3
MAP4K4 and WT1 mediate SOX6-induced cellular senescence by synergistically activating the ATF2-TGFβ2-Smad2/3 signaling pathway in cervical cancer.
MAP4K4 和 WT1 通过协同激活 ATF2-TGFβ2-Smad2/3 信号通路,介导 SOX6 诱导的宫颈癌细胞衰老。
Mol Oncol. 2024 May;18(5):1327-1346. doi: 10.1002/1878-0261.13613. Epub 2024 Feb 21.
4
Propranolol inhibits EMT and metastasis in breast cancer through miR-499-5p-mediated Sox6.普萘洛尔通过 miR-499-5p 介导的 Sox6 抑制乳腺癌中的 EMT 和转移。
J Cancer Res Clin Oncol. 2024 Jan 31;150(2):59. doi: 10.1007/s00432-023-05599-w.
5
Development of PARP inhibitors in advanced prostate cancer.PARP抑制剂在晚期前列腺癌中的研发
Ther Adv Med Oncol. 2024 Jan 9;16:17588359231221337. doi: 10.1177/17588359231221337. eCollection 2024.
6
The Chinese Society of Clinical Oncology (CSCO): Clinical guidelines for the diagnosis and treatment of gastric cancer, 2023.中国临床肿瘤学会(CSCO):胃癌诊断与治疗临床实践指南,2023 年版。
Cancer Commun (Lond). 2024 Jan;44(1):127-172. doi: 10.1002/cac2.12516. Epub 2023 Dec 31.
7
Identification of RECK as a protective prognostic indicator and a tumor suppressor through regulation of the ERK/MAPK signaling pathway in gastric cancer.通过调控胃癌中 ERK/MAPK 信号通路鉴定 RECK 作为保护性预后指标和肿瘤抑制因子。
J Transl Med. 2023 Oct 30;21(1):766. doi: 10.1186/s12967-023-04644-z.
8
SLC39A10 promotes malignant phenotypes of gastric cancer cells by activating the CK2-mediated MAPK/ERK and PI3K/AKT pathways.SLC39A10 通过激活 CK2 介导的 MAPK/ERK 和 PI3K/AKT 通路促进胃癌细胞的恶性表型。
Exp Mol Med. 2023 Aug;55(8):1757-1769. doi: 10.1038/s12276-023-01062-5. Epub 2023 Aug 1.
9
Updated protein domain annotation of the PARP protein family sheds new light on biological function.更新的 PARP 蛋白家族的蛋白质结构域注释为其生物学功能提供了新的线索。
Nucleic Acids Res. 2023 Aug 25;51(15):8217-8236. doi: 10.1093/nar/gkad514.
10
Serine ADP-ribosylation in Drosophila provides insights into the evolution of reversible ADP-ribosylation signalling.在果蝇中丝氨酸 ADP-ribosylation 为可逆 ADP-ribosylation 信号转导的进化提供了新视角。
Nat Commun. 2023 Jun 2;14(1):3200. doi: 10.1038/s41467-023-38793-y.