Suppr超能文献

植物NCR247衍生肽与血红素结合潜力的分子见解

Molecular Insights into the Heme-Binding Potential of Plant NCR247-Derived Peptides.

作者信息

Vaidya Sonali M, Rathod Dhruv C, Ramoji Anuradha, Neugebauer Ute, Imhof Diana

机构信息

Department: Pharmaceutical Biochemistry and Bioanalytics, Institution: Pharmaceutical Institute, University of Bonn, Address 1: An der Immenburg 4, Bonn, Germany.

Department: Leibniz Institute of Photonic Technology, Institution: Member of Leibniz Health Technologies, Member of the Leibniz Centre for Photonics in Infection Research (LPI), Address 2, Jena, Germany.

出版信息

Chembiochem. 2025 Feb 3;26(5):e202400920. doi: 10.1002/cbic.202400920. Epub 2025 Jan 20.

Abstract

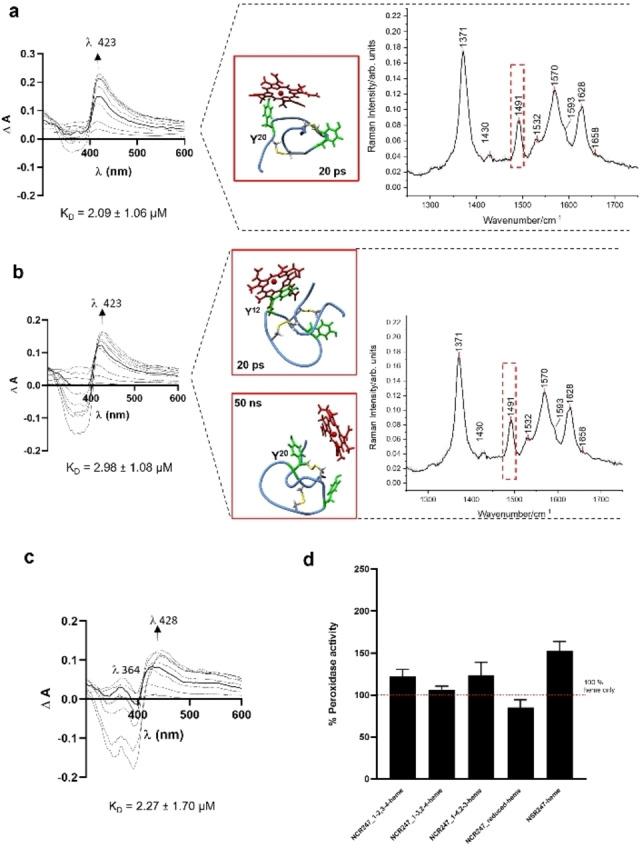
Heme is involved in many critical processes in pathogenic bacteria as iron acquisition by these microorganisms is achieved by either direct uptake of heme or use of heme-binding proteins called hemophores. Exploring the underlying mechanisms on a molecular level can open new avenues in understanding the host-pathogen interactions. Any imbalance of the heme concentration has a direct impact on the bacterial growth and survival. Thus, heme-regulated proteins that are involved in heme homeostasis poise to be promising targets for research. Similarly, naturally occurring compounds, including cysteine-rich peptides from either plant secondary metabolites or venom toxins from vertebrates and invertebrates, have been studied for their therapeutic potential. NCR247 is such a cysteine-rich peptide, known to be crucial for nitrogenase activity in M. truncatula and its symbiotic relation with S. meliloti. NCR247-derived peptides were suggested to serve as high-affinity heme-binding molecules with remarkable heme-capturing properties. A comprehensive biochemical and computational analysis of NCR247-derived peptides, however, redefines their heme-binding capacity and consequently their potential therapeutic role.

摘要

血红素参与病原菌的许多关键过程,因为这些微生物获取铁的方式是直接摄取血红素或使用称为运血红素蛋白的血红素结合蛋白。在分子水平上探索其潜在机制可为理解宿主-病原体相互作用开辟新途径。血红素浓度的任何失衡都会直接影响细菌的生长和存活。因此,参与血红素稳态的血红素调节蛋白有望成为有前景的研究靶点。同样,包括植物次生代谢物中富含半胱氨酸的肽或脊椎动物和无脊椎动物毒液毒素在内的天然化合物,因其治疗潜力而受到研究。NCR247就是这样一种富含半胱氨酸的肽,已知对蒺藜苜蓿中的固氮酶活性及其与苜蓿中华根瘤菌的共生关系至关重要。有人认为源自NCR247的肽可作为具有显著血红素捕获特性的高亲和力血红素结合分子。然而,对源自NCR247的肽进行的全面生化和计算分析重新定义了它们的血红素结合能力,从而也重新定义了它们潜在的治疗作用。

https://cdn.ncbi.nlm.nih.gov/pmc/blobs/870d/11875561/e89bb4d79e47/CBIC-26-e202400920-g007.jpg

文献检索

告别复杂PubMed语法,用中文像聊天一样搜索,搜遍4000万医学文献。AI智能推荐,让科研检索更轻松。

立即免费搜索

文件翻译

保留排版,准确专业,支持PDF/Word/PPT等文件格式,支持 12+语言互译。

免费翻译文档

深度研究

AI帮你快速写综述,25分钟生成高质量综述,智能提取关键信息,辅助科研写作。

立即免费体验