• 文献检索
  • 文档翻译
  • 深度研究
  • 学术资讯
  • Suppr Zotero 插件Zotero 插件
  • 邀请有礼
  • 套餐&价格
  • 历史记录
应用&插件
Suppr Zotero 插件Zotero 插件浏览器插件Mac 客户端Windows 客户端微信小程序
定价
高级版会员购买积分包购买API积分包
服务
文献检索文档翻译深度研究API 文档MCP 服务
关于我们
关于 Suppr公司介绍联系我们用户协议隐私条款
关注我们

Suppr 超能文献

核心技术专利:CN118964589B侵权必究
粤ICP备2023148730 号-1Suppr @ 2026

文献检索

告别复杂PubMed语法,用中文像聊天一样搜索,搜遍4000万医学文献。AI智能推荐,让科研检索更轻松。

立即免费搜索

文件翻译

保留排版,准确专业,支持PDF/Word/PPT等文件格式,支持 12+语言互译。

免费翻译文档

深度研究

AI帮你快速写综述,25分钟生成高质量综述,智能提取关键信息,辅助科研写作。

立即免费体验

通过单细胞转录组学揭示肠道疾病中自然杀伤细胞的破坏作用。

Uncovering NK cell sabotage in gut diseases via single cell transcriptomics.

作者信息

Lee Hansong, Ko Dai Sik, Heo Hye Jin, Baek Seung Eun, Kim Eun Kyoung, Kwon Eun Jung, Kang Junho, Yu Yeuni, Baryawno Ninib, Kim Kihun, Lee Dongjun, Kim Yun Hak

机构信息

Medical Research Institute, Pusan National University, Yangsan, Republic of Korea.

Division of Vascular Surgery, Department of General Surgery, Gachon University College of Medicine, Gil Medical Center, Incheon, Republic of Korea.

出版信息

PLoS One. 2025 Jan 3;20(1):e0315981. doi: 10.1371/journal.pone.0315981. eCollection 2025.

DOI:10.1371/journal.pone.0315981
PMID:39752457
原文链接:https://pmc.ncbi.nlm.nih.gov/articles/PMC11698320/
Abstract

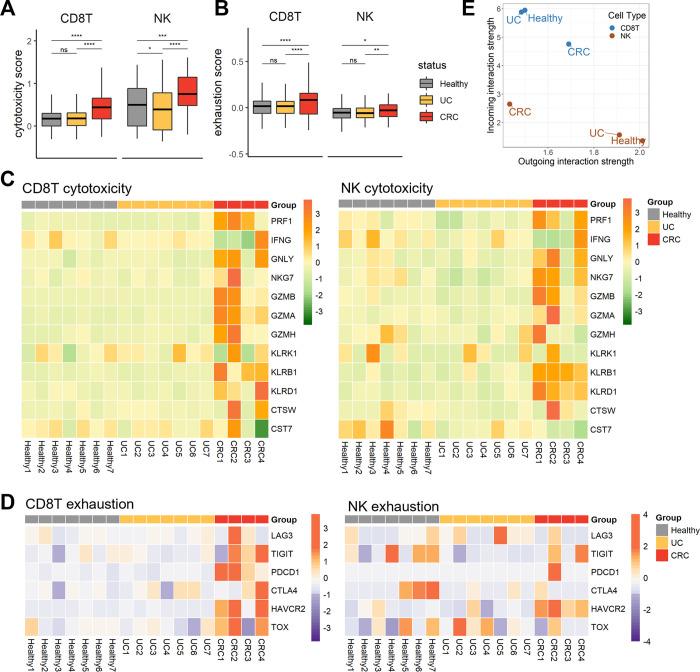
The identification of immune environments and cellular interactions in the colon microenvironment is essential for understanding the mechanisms of chronic inflammatory disease. Despite occurring in the same organ, there is a significant gap in understanding the pathophysiology of ulcerative colitis (UC) and colorectal cancer (CRC). Our study aims to address the distinct immunopathological response of UC and CRC. Using single-cell RNA sequencing datasets, we analyzed the profiles of immune cells in colorectal tissues obtained from healthy donors, UC patients, and CRC patients. The colon tissues from patients and healthy participants were visualized by immunostaining followed by laser confocal microscopy for select targets. Natural killer (NK) cells from UC patients on medication showed reduced cytotoxicity compared to those from healthy individuals. Nonetheless, a UC-specific pathway called the BAG6-NCR3 axis led to higher levels of inflammatory cytokines and increased the cytotoxicity of NCR3+ NK cells, thereby contributing to the persistence of colitis. In the context of colorectal cancer (CRC), both NK cells and CD8+ T cells exhibited significant changes in cytotoxicity and exhaustion. The GALECTIN-9 (LGALS9)-HAVCR2 axis was identified as one of the CRC-specific pathways. Within this pathway, NK cells solely communicated with myeloid cells under CRC conditions. HAVCR2+ NK cells from CRC patients suppressed NK cell-mediated cytotoxicity, indicating a reduction in immune surveillance. Overall, we elucidated the comprehensive UC and CRC immune microenvironments and NK cell-mediated immune responses. Our findings can aid in selecting therapeutic targets that increase the efficacy of immunotherapy.

摘要

识别结肠微环境中的免疫环境和细胞相互作用对于理解慢性炎症性疾病的机制至关重要。尽管溃疡性结肠炎(UC)和结直肠癌(CRC)发生在同一器官,但在理解它们的病理生理学方面仍存在显著差距。我们的研究旨在解决UC和CRC不同的免疫病理反应。利用单细胞RNA测序数据集,我们分析了从健康供体、UC患者和CRC患者获得的结直肠组织中免疫细胞的图谱。通过免疫染色,然后对选定靶点进行激光共聚焦显微镜观察,对患者和健康参与者的结肠组织进行可视化。与健康个体相比,正在接受药物治疗的UC患者的自然杀伤(NK)细胞表现出细胞毒性降低。尽管如此,一条名为BAG6-NCR3轴的UC特异性通路导致炎症细胞因子水平升高,并增加了NCR3+NK细胞的细胞毒性,从而导致结肠炎持续存在。在结直肠癌(CRC)的背景下,NK细胞和CD8+T细胞在细胞毒性和耗竭方面均表现出显著变化。半乳糖凝集素-9(LGALS9)-甲型肝炎病毒细胞受体2(HAVCR2)轴被确定为CRC特异性通路之一。在这条通路中,在CRC条件下,NK细胞仅与髓样细胞相互作用。CRC患者的HAVCR2+NK细胞抑制了NK细胞介导的细胞毒性,表明免疫监视功能降低。总体而言,我们阐明了UC和CRC的综合免疫微环境以及NK细胞介导的免疫反应。我们的研究结果有助于选择提高免疫治疗疗效的治疗靶点。

https://cdn.ncbi.nlm.nih.gov/pmc/blobs/a4bb/11698320/741e16e737c3/pone.0315981.g005.jpg
https://cdn.ncbi.nlm.nih.gov/pmc/blobs/a4bb/11698320/d3aa62981bb2/pone.0315981.g001.jpg
https://cdn.ncbi.nlm.nih.gov/pmc/blobs/a4bb/11698320/d42690cb73fd/pone.0315981.g002.jpg
https://cdn.ncbi.nlm.nih.gov/pmc/blobs/a4bb/11698320/235706400315/pone.0315981.g003.jpg
https://cdn.ncbi.nlm.nih.gov/pmc/blobs/a4bb/11698320/c82b2c4dff03/pone.0315981.g004.jpg
https://cdn.ncbi.nlm.nih.gov/pmc/blobs/a4bb/11698320/741e16e737c3/pone.0315981.g005.jpg
https://cdn.ncbi.nlm.nih.gov/pmc/blobs/a4bb/11698320/d3aa62981bb2/pone.0315981.g001.jpg
https://cdn.ncbi.nlm.nih.gov/pmc/blobs/a4bb/11698320/d42690cb73fd/pone.0315981.g002.jpg
https://cdn.ncbi.nlm.nih.gov/pmc/blobs/a4bb/11698320/235706400315/pone.0315981.g003.jpg
https://cdn.ncbi.nlm.nih.gov/pmc/blobs/a4bb/11698320/c82b2c4dff03/pone.0315981.g004.jpg
https://cdn.ncbi.nlm.nih.gov/pmc/blobs/a4bb/11698320/741e16e737c3/pone.0315981.g005.jpg

相似文献

1
Uncovering NK cell sabotage in gut diseases via single cell transcriptomics.通过单细胞转录组学揭示肠道疾病中自然杀伤细胞的破坏作用。
PLoS One. 2025 Jan 3;20(1):e0315981. doi: 10.1371/journal.pone.0315981. eCollection 2025.
2
Colorectal Cancer-Associated Immune Exhaustion Involves T and B Lymphocytes and Conventional NK Cells and Correlates With a Shorter Overall Survival.结直肠癌相关的免疫耗竭涉及 T 和 B 淋巴细胞以及常规 NK 细胞,与总生存期更短相关。
Front Immunol. 2021 Dec 16;12:778329. doi: 10.3389/fimmu.2021.778329. eCollection 2021.
3
Preoperative Tim‑3 expression on peripheral NK cells is correlated with pathologic TNM staging in colorectal cancer.术前外周血自然杀伤细胞上Tim-3的表达与结直肠癌的病理TNM分期相关。
Mol Med Rep. 2017 Jun;15(6):3810-3818. doi: 10.3892/mmr.2017.6482. Epub 2017 Apr 19.
4
Identification of a Novel Activated NK-Associated Gene Score Associated with Diagnosis and Biological Therapy Response in Ulcerative Colitis.一种与溃疡性结肠炎诊断及生物治疗反应相关的新型活化自然杀伤细胞相关基因评分的鉴定
Digestion. 2025;106(1):1-22. doi: 10.1159/000540939. Epub 2024 Aug 23.
5
Characterization of circulating T-, NK-, and NKT cell subsets in patients with colorectal cancer: the peripheral blood immune cell profile.结直肠癌患者循环 T、NK 和 NKT 细胞亚群的特征:外周血免疫细胞谱。
Cancer Immunol Immunother. 2019 Jun;68(6):1011-1024. doi: 10.1007/s00262-019-02343-7. Epub 2019 May 3.
6
Potential dual immunomodulatory role of VEGF in ulcerative colitis and colorectal carcinoma.血管内皮生长因子在溃疡性结肠炎和结直肠癌中的潜在双重免疫调节作用
Int J Med Sci. 2014 Jul 2;11(9):936-47. doi: 10.7150/ijms.8277. eCollection 2014.
7
Black Raspberries Suppress Colorectal Cancer by Enhancing Smad4 Expression in Colonic Epithelium and Natural Killer Cells.黑覆盆子通过增强结肠上皮和自然杀伤细胞中的 Smad4 表达来抑制结直肠癌。
Front Immunol. 2020 Dec 14;11:570683. doi: 10.3389/fimmu.2020.570683. eCollection 2020.
8
Death receptors 4/5 mediate tumour sensitivity to natural killer cell-mediated cytotoxicity in mismatch repair deficient colorectal cancer.死亡受体 4/5 介导错配修复缺陷的结直肠癌细胞对自然杀伤细胞介导的细胞毒性的敏感性。
Br J Cancer. 2024 Jul;131(2):334-346. doi: 10.1038/s41416-024-02673-z. Epub 2024 May 25.
9
Natural Killer Cells Induce CD8 T Cell Dysfunction Galectin-9/TIM-3 in Chronic Hepatitis B Virus Infection.自然杀伤细胞诱导 CD8 T 细胞功能障碍 在慢性乙型肝炎病毒感染中半乳糖凝集素-9/TIM-3。
Front Immunol. 2022 Jun 28;13:884290. doi: 10.3389/fimmu.2022.884290. eCollection 2022.
10
Targeting the Epidermal Growth Factor Receptor Can Counteract the Inhibition of Natural Killer Cell Function Exerted by Colorectal Tumor-Associated Fibroblasts.靶向表皮生长因子受体可拮抗结直肠肿瘤相关成纤维细胞对自然杀伤细胞功能的抑制作用。
Front Immunol. 2018 May 29;9:1150. doi: 10.3389/fimmu.2018.01150. eCollection 2018.

引用本文的文献

1
Natural killer cell-based immunotherapies for colorectal cancer: Current strategies, challenges, and future perspectives.基于自然杀伤细胞的结直肠癌免疫疗法:当前策略、挑战及未来展望。
World J Gastroenterol. 2025 Sep 14;31(34):110051. doi: 10.3748/wjg.v31.i34.110051.

本文引用的文献

1
Deciphering head and neck cancer microenvironment: Single-cell and spatial transcriptomics reveals human papillomavirus-associated differences.解析头颈部癌症微环境:单细胞和空间转录组学揭示人乳头瘤病毒相关差异。
J Med Virol. 2024 Jan;96(1):e29386. doi: 10.1002/jmv.29386.
2
Immunological link between periodontitis and type 2 diabetes deciphered by single-cell RNA analysis.通过单细胞 RNA 分析揭示牙周炎和 2 型糖尿病之间的免疫联系。
Clin Transl Med. 2023 Dec;13(12):e1503. doi: 10.1002/ctm2.1503.
3
NK cell exhaustion in the tumor microenvironment.
肿瘤微环境中的 NK 细胞耗竭。
Front Immunol. 2023 Nov 2;14:1303605. doi: 10.3389/fimmu.2023.1303605. eCollection 2023.
4
Electroacupuncture for ulcerative colitis patients: A meta-analysis and acupoints selection study.电针对溃疡性结肠炎患者的疗效:一项荟萃分析及穴位选择研究。
Heliyon. 2023 Oct 19;9(11):e20789. doi: 10.1016/j.heliyon.2023.e20789. eCollection 2023 Nov.
5
Landscapes and mechanisms of CD8 T cell exhaustion in gastrointestinal cancer.胃肠道癌症中 CD8 T 细胞耗竭的景观和机制。
Front Immunol. 2023 Apr 25;14:1149622. doi: 10.3389/fimmu.2023.1149622. eCollection 2023.
6
Single-cell analysis of platelets from patients with periodontitis and diabetes.对牙周炎和糖尿病患者血小板的单细胞分析。
Res Pract Thromb Haemost. 2023 Mar 7;7(2):100099. doi: 10.1016/j.rpth.2023.100099. eCollection 2023 Feb.
7
Global, regional, and national burden of 10 digestive diseases in 204 countries and territories from 1990 to 2019.2019 年全球 190 个国家和地区 10 种消化系统疾病的负担
Front Public Health. 2023 Mar 28;11:1061453. doi: 10.3389/fpubh.2023.1061453. eCollection 2023.
8
Host-Derived Cytotoxic Agents in Chronic Inflammation and Disease Progression.慢性炎症与疾病进展中的宿主源性细胞毒性因子
Int J Mol Sci. 2023 Feb 3;24(3):3016. doi: 10.3390/ijms24033016.
9
Single-cell RNA sequencing reveals rebalancing of immunological response in patients with periodontitis after non-surgical periodontal therapy.单细胞 RNA 测序揭示了非手术牙周治疗后牙周炎患者免疫反应的再平衡。
J Transl Med. 2022 Nov 3;20(1):504. doi: 10.1186/s12967-022-03702-2.
10
The Role of Innate and Adaptive Immune Cells in the Pathogenesis and Development of the Inflammatory Response in Ulcerative Colitis.先天性和适应性免疫细胞在溃疡性结肠炎炎症反应的发病机制及发展中的作用
J Clin Med. 2022 Jan 13;11(2):400. doi: 10.3390/jcm11020400.