Suppr超能文献

它自身的建筑师:翻转心磷脂合酶。

Its own architect: Flipping cardiolipin synthase.

作者信息

Sawasato Katsuhiro, Dowhan William, Bogdanov Mikhail

机构信息

Department of Biochemistry and Molecular Biology, McGovern Medical School, The University of Texas Health Science Center at Houston, Houston, TX 77030, USA.

出版信息

Sci Adv. 2025 Jan 3;11(1):eads0244. doi: 10.1126/sciadv.ads0244.

Abstract

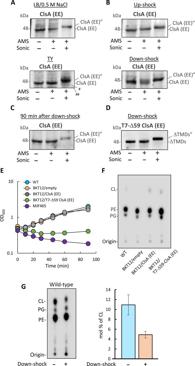
Current dogma assumes that lipid asymmetry in biological membranes is actively maintained and dispensable for cell viability. The inner (cytoplasmic) membrane (IM) of is asymmetric. However, the molecular mechanism that maintains this uneven distribution is unknown. We engineered a conditionally lethal phosphatidylethanolamine (PE)-deficient mutant in which the presence of cardiolipin (CL) on the periplasmic leaflet of the IM is essential for viability, revealing a mechanism that provides CL on the desired leaflet of the IM. CL synthase (ClsA) flips its catalytic cytoplasmic domain upon depletion of PE to supply nonbilayer-prone CL in the periplasmic leaflet of the IM for cell viability. In the presence of a physiological amount of PE, osmotic down-shock induces a topological inversion of ClsA, establishing the biological relevance of membrane protein reorientations in wild-type cells. These findings support a flippase-less mechanism for maintaining membrane lipid asymmetry in biogenic membranes by self-organization of a lipid-synthesizing enzyme.

摘要

当前的理论认为生物膜中的脂质不对称性是被主动维持的,且对于细胞存活并非必需。细菌的内膜(IM,即细胞质膜)是不对称的。然而,维持这种不均匀分布的分子机制尚不清楚。我们构建了一个条件致死性的磷脂酰乙醇胺(PE)缺陷型突变体,其中IM周质侧小叶上的心磷脂(CL)的存在对于细胞存活至关重要,这揭示了一种在IM所需小叶上提供CL的机制。当PE耗尽时,CL合酶(ClsA)会翻转其催化性的细胞质结构域,以在IM的周质侧小叶中提供不易形成双层的CL来维持细胞存活。在存在生理量PE的情况下,渗透压下降冲击会诱导ClsA的拓扑反转,确立了野生型细胞中膜蛋白重新定向的生物学相关性。这些发现支持了一种通过脂质合成酶的自组织来维持生物膜中膜脂不对称性的无翻转酶机制。

https://cdn.ncbi.nlm.nih.gov/pmc/blobs/85c5/11698083/bfe10a10feed/sciadv.ads0244-f1.jpg

文献检索

告别复杂PubMed语法,用中文像聊天一样搜索,搜遍4000万医学文献。AI智能推荐,让科研检索更轻松。

立即免费搜索

文件翻译

保留排版,准确专业,支持PDF/Word/PPT等文件格式,支持 12+语言互译。

免费翻译文档

深度研究

AI帮你快速写综述,25分钟生成高质量综述,智能提取关键信息,辅助科研写作。

立即免费体验