Suppr超能文献

一份涵盖整个月经周期及绝经后阶段的人类输卵管细胞图谱。

A cell atlas of the human fallopian tube throughout the menstrual cycle and menopause.

作者信息

Weigert Melanie, Li Yan, Zhu Lisha, Eckart Heather, Bajwa Preety, Krishnan Rahul, Ackroyd Sarah, Lastra Ricardo, Bilecz Agnes, Basu Anindita, Lengyel Ernst, Chen Mengjie

机构信息

Department of Obstetrics and Gynecology, Section of Gynecologic Oncology, The University of Chicago, Chicago, IL, USA.

Center for Research Informatics, The University of Chicago, Chicago, IL, USA.

出版信息

Nat Commun. 2025 Jan 3;16(1):372. doi: 10.1038/s41467-024-55440-2.

Abstract

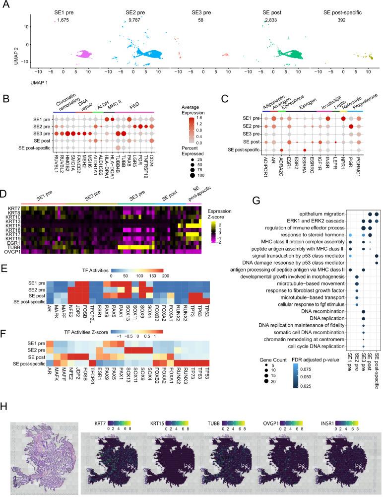
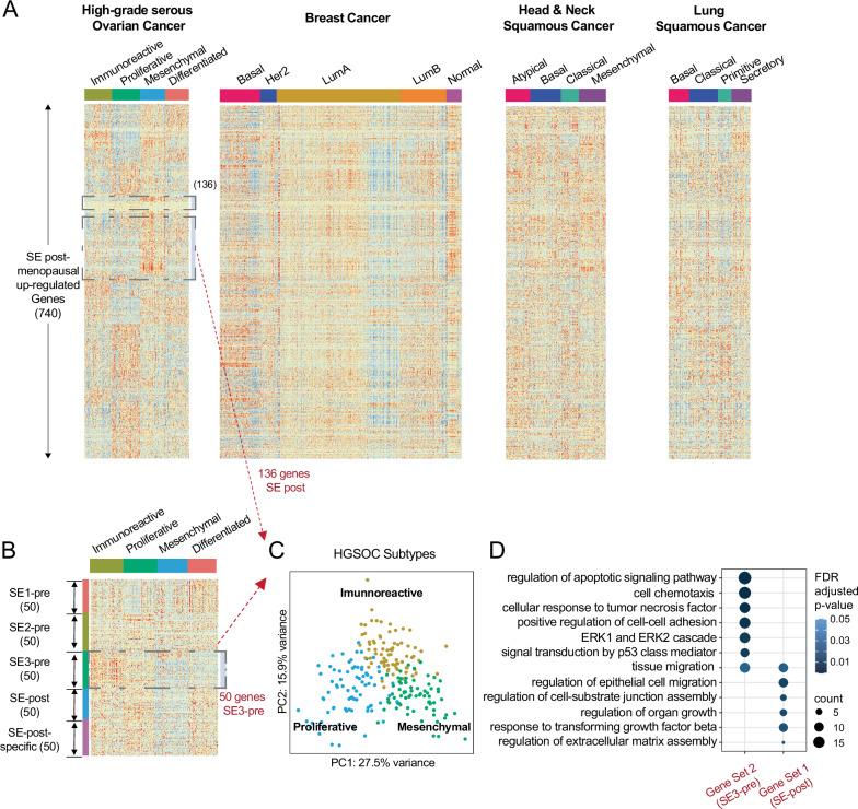
The fallopian tube undergoes extensive molecular changes during the menstrual cycle and menopause. We use single-cell RNA and ATAC sequencing to construct a comprehensive cell atlas of healthy human fallopian tubes during the menstrual cycle and menopause. Our scRNA-seq comparison of 85,107 pre- and 46,111 post-menopausal fallopian tube cells reveals substantial shifts in cell type frequencies, gene expression, transcription factor activity, and cell-to-cell communications during menopause and menstrual cycle. Menstrual cycle dependent hormonal changes regulate distinct molecular states in fallopian tube secretory epithelial cells. Postmenopausal fallopian tubes show high chromatin accessibility in transcription factors associated with aging such as Jun, Fos, and BACH1/2, while hormone receptors were generally downregulated, a small proportion of secretory epithelial cells had high expression of ESR2, IGF1R, and LEPR. While a pre-menopausal secretory epithelial gene cluster is enriched in the immunoreactive molecular subtype, a subset of genes expressed in post-menopausal secretory epithelial cells show enrichment in the mesenchymal molecular type of high-grade serous ovarian cancer.

摘要

输卵管在月经周期和绝经期间会发生广泛的分子变化。我们使用单细胞RNA和ATAC测序来构建月经周期和绝经期间健康人输卵管的综合细胞图谱。我们对85107个绝经前和46111个绝经后输卵管细胞进行的scRNA-seq比较显示,在绝经和月经周期期间,细胞类型频率、基因表达、转录因子活性以及细胞间通讯发生了显著变化。月经周期依赖性激素变化调节输卵管分泌上皮细胞中的不同分子状态。绝经后输卵管在与衰老相关的转录因子(如Jun、Fos和BACH1/2)中显示出高染色质可及性,而激素受体通常下调,一小部分分泌上皮细胞具有ESR2、IGF1R和LEPR的高表达。虽然绝经前分泌上皮基因簇在免疫反应分子亚型中富集,但绝经后分泌上皮细胞中表达的一部分基因在高级别浆液性卵巢癌的间充质分子类型中显示出富集。

https://cdn.ncbi.nlm.nih.gov/pmc/blobs/18b7/11698969/baf2bb292395/41467_2024_55440_Fig1_HTML.jpg

文献检索

告别复杂PubMed语法,用中文像聊天一样搜索,搜遍4000万医学文献。AI智能推荐,让科研检索更轻松。

立即免费搜索

文件翻译

保留排版,准确专业,支持PDF/Word/PPT等文件格式,支持 12+语言互译。

免费翻译文档

深度研究

AI帮你快速写综述,25分钟生成高质量综述,智能提取关键信息,辅助科研写作。

立即免费体验