• 文献检索
  • 文档翻译
  • 深度研究
  • 学术资讯
  • Suppr Zotero 插件Zotero 插件
  • 邀请有礼
  • 套餐&价格
  • 历史记录
应用&插件
Suppr Zotero 插件Zotero 插件浏览器插件Mac 客户端Windows 客户端微信小程序
定价
高级版会员购买积分包购买API积分包
服务
文献检索文档翻译深度研究API 文档MCP 服务
关于我们
关于 Suppr公司介绍联系我们用户协议隐私条款
关注我们

Suppr 超能文献

核心技术专利:CN118964589B侵权必究
粤ICP备2023148730 号-1Suppr @ 2026

文献检索

告别复杂PubMed语法,用中文像聊天一样搜索,搜遍4000万医学文献。AI智能推荐,让科研检索更轻松。

立即免费搜索

文件翻译

保留排版,准确专业,支持PDF/Word/PPT等文件格式,支持 12+语言互译。

免费翻译文档

深度研究

AI帮你快速写综述,25分钟生成高质量综述,智能提取关键信息,辅助科研写作。

立即免费体验

坦度螺酮通过激活大鼠体内的5-羟色胺受体来预防麻醉诱导的呼吸抑制。

Tandospirone prevents anesthetic-induced respiratory depression through 5-HT receptor activation in rats.

作者信息

Song Meng-Ran, Huang Ming-Zhi, Tao Wei-Jie, Yong Zheng, Su Rui-Bin

机构信息

Beijing Key Laboratory of Neuropsychopharmacology, State Key Laboratory of Toxicology and Medical Countermeasures, Beijing Institute of Pharmacology and Toxicology, Taiping Road 27, Beijing, 100850, China.

School of Pharmacy, Henan University, Kaifeng, 475004, China.

出版信息

Sci Rep. 2025 Jan 3;15(1):653. doi: 10.1038/s41598-024-84440-x.

DOI:10.1038/s41598-024-84440-x
PMID:39753642
原文链接:https://pmc.ncbi.nlm.nih.gov/articles/PMC11698729/
Abstract

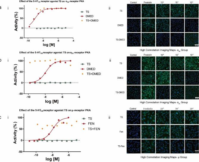
Respiratory depression is a side effect of anesthetics. Treatment with specific antagonists or respiratory stimulants can reverse respiratory depression caused by anesthetics; however, they also interfere with the sedative effects of anesthetics. Previous studies have suggested that tandospirone may ameliorate respiratory depression without affecting the sedative effects of anesthetics. Therefore, we evaluated whether tandospirone (0.1-8 mg/kg) ameliorates respiratory depression in a rat model under anesthesia. The protein kinase A redistribution method was used to determine whether tandospirone activates α and µ receptors. The effects of tandospirone (10 µM) on αβγ and αβδ GABA receptor current modulation were explored by two-electrode voltage clamping. Prophylactic tandospirone administration reduced respiratory depression caused by anesthetics in rats. Tandospirone (0.1-8 mg/kg) increased SaO in rats treated with fentanyl (80 µg/kg) or midazolam (80 mg/kg) (P < 0.05). The ability of tandospirone to prevent respiratory depression was inhibited by the 5-hydroxytryptamine (5-HT) receptor antagonist WAY100635 (1 mg/kg) (P < 0.05). Co-administration of tandospirone with dexmedetomidine or fentanyl did not affect α or µ receptors activation. Tandospirone (10 µM) did not affect αβγ and αβδ GABA receptor modulation (P < 0.05). Overall, tandospirone ameliorated respiratory depression caused by anesthetics in rats through 5-HT receptor activation.

摘要

呼吸抑制是麻醉剂的一种副作用。使用特定拮抗剂或呼吸兴奋剂进行治疗可逆转由麻醉剂引起的呼吸抑制;然而,它们也会干扰麻醉剂的镇静作用。先前的研究表明,坦度螺酮可能改善呼吸抑制而不影响麻醉剂的镇静作用。因此,我们评估了坦度螺酮(0.1 - 8毫克/千克)是否能改善大鼠麻醉模型中的呼吸抑制。采用蛋白激酶A重新分布方法来确定坦度螺酮是否激活α和μ受体。通过双电极电压钳法探究了坦度螺酮(10微摩尔)对αβγ和αβδGABA受体电流调制的影响。预防性给予坦度螺酮可减轻大鼠由麻醉剂引起的呼吸抑制。坦度螺酮(0.1 - 8毫克/千克)可提高接受芬太尼(80微克/千克)或咪达唑仑(80毫克/千克)治疗的大鼠的血氧饱和度(P < 0.05)。5-羟色胺(5-HT)受体拮抗剂WAY100635(1毫克/千克)抑制了坦度螺酮预防呼吸抑制的能力(P < 0.05)。坦度螺酮与右美托咪定或芬太尼联合使用不影响α或μ受体的激活。坦度螺酮(10微摩尔)不影响αβγ和αβδGABA受体的调制(P < 0.05)。总体而言,坦度螺酮通过激活5-HT受体改善了大鼠由麻醉剂引起的呼吸抑制。

https://cdn.ncbi.nlm.nih.gov/pmc/blobs/60bd/11698729/ecc9d8653766/41598_2024_84440_Fig5_HTML.jpg
https://cdn.ncbi.nlm.nih.gov/pmc/blobs/60bd/11698729/1f40aa86abd9/41598_2024_84440_Fig1_HTML.jpg
https://cdn.ncbi.nlm.nih.gov/pmc/blobs/60bd/11698729/e55833678be1/41598_2024_84440_Fig2_HTML.jpg
https://cdn.ncbi.nlm.nih.gov/pmc/blobs/60bd/11698729/f78745d72012/41598_2024_84440_Fig3_HTML.jpg
https://cdn.ncbi.nlm.nih.gov/pmc/blobs/60bd/11698729/ebe1e34507a6/41598_2024_84440_Fig4_HTML.jpg
https://cdn.ncbi.nlm.nih.gov/pmc/blobs/60bd/11698729/ecc9d8653766/41598_2024_84440_Fig5_HTML.jpg
https://cdn.ncbi.nlm.nih.gov/pmc/blobs/60bd/11698729/1f40aa86abd9/41598_2024_84440_Fig1_HTML.jpg
https://cdn.ncbi.nlm.nih.gov/pmc/blobs/60bd/11698729/e55833678be1/41598_2024_84440_Fig2_HTML.jpg
https://cdn.ncbi.nlm.nih.gov/pmc/blobs/60bd/11698729/f78745d72012/41598_2024_84440_Fig3_HTML.jpg
https://cdn.ncbi.nlm.nih.gov/pmc/blobs/60bd/11698729/ebe1e34507a6/41598_2024_84440_Fig4_HTML.jpg
https://cdn.ncbi.nlm.nih.gov/pmc/blobs/60bd/11698729/ecc9d8653766/41598_2024_84440_Fig5_HTML.jpg

相似文献

1
Tandospirone prevents anesthetic-induced respiratory depression through 5-HT receptor activation in rats.坦度螺酮通过激活大鼠体内的5-羟色胺受体来预防麻醉诱导的呼吸抑制。
Sci Rep. 2025 Jan 3;15(1):653. doi: 10.1038/s41598-024-84440-x.
2
Chronic treatment with tandospirone, a serotonin 1A receptor partial agonist, inhibits psychosocial stress-induced changes in hippocampal neurogenesis and behavior.慢性使用坦度螺酮,一种 5-羟色胺 1A 受体部分激动剂,可抑制心理社会应激引起的海马神经发生和行为的变化。
J Affect Disord. 2015 Jul 15;180:1-9. doi: 10.1016/j.jad.2015.03.054. Epub 2015 Apr 3.
3
The role of 5-HT1A receptors in phencyclidine (PCP)-induced novel object recognition (NOR) deficit in rats.5-HT1A 受体在苯环利定(PCP)诱导的大鼠新颖物体识别(NOR)缺陷中的作用。
Psychopharmacology (Berl). 2012 May;221(2):205-15. doi: 10.1007/s00213-011-2561-4. Epub 2012 Jan 7.
4
Prolonged reversal of the phencyclidine-induced impairment in novel object recognition by a serotonin (5-HT)1A-dependent mechanism.通过一种5-羟色胺(5-HT)1A依赖性机制,延长苯环利定诱导的新物体识别障碍的逆转。
Behav Brain Res. 2016 Mar 15;301:132-41. doi: 10.1016/j.bbr.2015.08.040. Epub 2015 Sep 3.
5
Effects of the 5-HT(1A) Receptor Agonist Tandospirone on ACTH-Induced Sleep Disturbance in Rats.5-HT(1A) 受体激动剂坦度螺酮对 ACTH 诱导的大鼠睡眠障碍的影响。
Biol Pharm Bull. 2015;38(6):884-8. doi: 10.1248/bpb.b14-00887.
6
Effect of tandospirone, a serotonin-1A receptor partial agonist, on information processing and locomotion in dizocilpine-treated rats.他达那非,一种 5 型磷酸二酯酶抑制剂,对糖尿病大鼠阴茎海绵体结构和功能的影响。
Psychopharmacology (Berl). 2010 Oct;212(2):267-76. doi: 10.1007/s00213-010-1951-3. Epub 2010 Jul 31.
7
The serotonin 5-HT₁A receptor agonist tandospirone improves executive function in common marmosets.血清素5-HT₁A受体激动剂坦度螺酮可改善普通狨猴的执行功能。
Behav Brain Res. 2015;287:120-6. doi: 10.1016/j.bbr.2015.03.025. Epub 2015 Mar 21.
8
5-HT1A and 5-HT7 receptors contribute to lurasidone-induced dopamine efflux.5-羟色胺1A和5-羟色胺7受体促成了鲁拉西酮诱导的多巴胺外流。
Neuroreport. 2012 May 9;23(7):436-40. doi: 10.1097/WNR.0b013e328352de40.
9
Tandospirone suppresses impulsive action by possible blockade of the 5-HT1A receptor.坦度螺酮可能通过阻断 5-HT1A 受体来抑制冲动行为。
J Pharmacol Sci. 2013;122(2):84-92. doi: 10.1254/jphs.12264fp. Epub 2013 May 24.
10
Blonanserin reverses the phencyclidine (PCP)-induced impairment in novel object recognition (NOR) in rats: role of indirect 5-HT(1A) partial agonism.布南色林可逆转苯环利定(PCP)致大鼠新颖物体识别(NOR)障碍:间接 5-HT1A 部分激动作用的作用。
Behav Brain Res. 2013 Jun 15;247:158-64. doi: 10.1016/j.bbr.2013.03.027. Epub 2013 Mar 26.

本文引用的文献

1
Novel Scaffold Agonists of the α Adrenergic Receptor Identified via Ensemble-Based Strategy.通过基于整体的策略鉴定出的新型α肾上腺素能受体支架激动剂。
Molecules. 2024 Feb 29;29(5):1097. doi: 10.3390/molecules29051097.
2
A molecularly defined amygdala-independent tetra-synaptic forebrain-to-hindbrain pathway for odor-driven innate fear and anxiety.一种分子定义的杏仁核独立的四突触前脑-后脑通路,用于气味驱动的先天恐惧和焦虑。
Nat Neurosci. 2024 Mar;27(3):514-526. doi: 10.1038/s41593-023-01562-7. Epub 2024 Feb 12.
3
Vascular effects of midazolam, flumazenil, and a novel imidazobenzodiazepine MP-III-058 on isolated rat aorta.
咪达唑仑、氟马西尼和新型苯并咪唑类药物 MP-III-058 对离体大鼠主动脉的血管作用。
Can J Physiol Pharmacol. 2024 Mar 1;102(3):206-217. doi: 10.1139/cjpp-2023-0285. Epub 2023 Nov 1.
4
Comparing the Safety and Effectiveness of Ketamine Versus Benzodiazepine/Opioid Combination for Procedural Sedation in Emergency Medicine: A Comprehensive Review and Meta-Analysis.比较氯胺酮与苯二氮卓类/阿片类药物联合用于急诊医学程序镇静的安全性和有效性:一项综合综述和荟萃分析。
Cureus. 2023 Mar 27;15(3):e36742. doi: 10.7759/cureus.36742. eCollection 2023 Mar.
5
Heroin- and Fentanyl-Induced Respiratory Depression in a Rat Plethysmography Model: Potency, Tolerance, and Sex Differences.在大鼠胸廓容积描记模型中观察到海洛因和芬太尼引起的呼吸抑制:效价、耐受性和性别差异。
J Pharmacol Exp Ther. 2023 May;385(2):117-134. doi: 10.1124/jpet.122.001476. Epub 2023 Feb 24.
6
Sedation and analgesia from prolonged pain and stress during mechanical ventilation in preterm infants: is dexmedetomidine an alternative to current practice?机械通气早产儿长时间疼痛和应激导致的镇静和镇痛:右美托咪定是否是目前治疗方法的替代选择?
BMJ Paediatr Open. 2022 May;6(1). doi: 10.1136/bmjpo-2022-001460.
7
Benzodiazepines in the Management of Seizures and Status Epilepticus: A Review of Routes of Delivery, Pharmacokinetics, Efficacy, and Tolerability.苯二氮䓬类药物在癫痫发作和癫痫持续状态管理中的应用:给药途径、药代动力学、疗效和耐受性的综述。
CNS Drugs. 2022 Sep;36(9):951-975. doi: 10.1007/s40263-022-00940-2. Epub 2022 Aug 16.
8
Treatment of opioid overdose: current approaches and recent advances.阿片类药物过量治疗:当前方法和最新进展。
Psychopharmacology (Berl). 2022 Jul;239(7):2063-2081. doi: 10.1007/s00213-022-06125-5. Epub 2022 Apr 7.
9
The need for multiple naloxone administrations for opioid overdose reversals: A review of the literature.多次使用纳洛酮逆转阿片类药物过量的必要性:文献综述
Subst Abus. 2022;43(1):774-784. doi: 10.1080/08897077.2021.2010252.
10
Pre-treatment with Tandospirone attenuates fentanyl-induced respiratory depression without affecting the analgesic effects of fentanyl in rodents.坦度螺酮预处理可减轻芬太尼引起的呼吸抑制而不影响其在啮齿类动物中的镇痛作用。
Neurosci Lett. 2022 Feb 6;771:136459. doi: 10.1016/j.neulet.2022.136459. Epub 2022 Jan 15.