Suppr超能文献

转运RNA基因表达的适应性丧失导致海洋蓝藻聚球藻产生噬菌体抗性。

Adaptive loss of tRNA gene expression leads to phage resistance in a marine Synechococcus cyanobacterium.

作者信息

Zborowsky Sophia, Tahan Ran, Lindell Debbie

机构信息

Faculty of Biology, Technion-Israel Institute of Technology, Haifa, Israel.

Living Systems Institute, University of Exeter, Exeter, UK.

出版信息

Nat Microbiol. 2025 Jan;10(1):66-76. doi: 10.1038/s41564-024-01877-6. Epub 2025 Jan 3.

Abstract

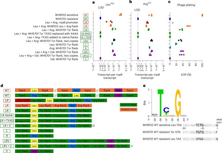
Synechococcus is a significant primary producer in the oceans, coexisting with cyanophages, which are important agents of mortality. Bacterial resistance against phage infection is a topic of significant interest, yet little is known for ecologically relevant systems. Here we use exogenous gene expression and gene disruption to investigate mechanisms underlying intracellular resistance of marine Synechococcus WH5701 to the Syn9 cyanophage. The restriction-modification and Gabija defence systems possessed by Synechococcus WH5701 did not contribute to resistance. Instead, resistance was primarily driven by insufficient levels of Leu tRNA, preventing translation of key phage genes in a passive, intracellular mode of resistance. Restoring cellular tRNA expression rendered the cyanobacterium sensitive to infection. We propose an evolutionary scenario whereby changes in cell codon usage, acquisition of tRNAs by the phage and loss of cell and phage tRNA expression resulted in an effective means of resistance, highlighting the dynamic interplay between bacteria and phages in shaping their co-evolutionary trajectories.

摘要

聚球藻是海洋中重要的初级生产者,与作为重要死亡因子的噬藻体共存。细菌对噬菌体感染的抗性是一个备受关注的话题,但对于生态相关系统却知之甚少。在此,我们利用外源基因表达和基因敲除来研究海洋聚球藻WH5701对Syn9噬藻体的细胞内抗性机制。聚球藻WH5701所具有的限制修饰和加比娅防御系统对抗性并无贡献。相反,抗性主要是由亮氨酸tRNA水平不足驱动的,这以一种被动的细胞内抗性模式阻止了关键噬菌体基因的翻译。恢复细胞tRNA表达使该蓝细菌对感染敏感。我们提出了一种进化情景,即细胞密码子使用的变化、噬菌体获得tRNA以及细胞和噬菌体tRNA表达的丧失导致了一种有效的抗性手段,突出了细菌和噬菌体在塑造它们共同进化轨迹中的动态相互作用。

https://cdn.ncbi.nlm.nih.gov/pmc/blobs/8a32/11726456/30137ae8660e/41564_2024_1877_Fig1_HTML.jpg

文献检索

告别复杂PubMed语法,用中文像聊天一样搜索,搜遍4000万医学文献。AI智能推荐,让科研检索更轻松。

立即免费搜索

文件翻译

保留排版,准确专业,支持PDF/Word/PPT等文件格式,支持 12+语言互译。

免费翻译文档

深度研究

AI帮你快速写综述,25分钟生成高质量综述,智能提取关键信息,辅助科研写作。

立即免费体验