Marsh-Wakefield Felix, Santhakumar Cositha, Ferguson Angela L, Ashhurst Thomas M, Shin Joo-Shik, Guan Fiona H X, Shields Nicholas J, Platt Barry J, Putri Givanna H, Gupta Ruta, Crawford Michael, Pulitano Carlo, Sandroussi Charbel, Laurence Jerome M, Liu Ken, McCaughan Geoffrey W, Palendira Umaimainthan
Liver Injury & Cancer Program, Centenary Institute, Camperdown, New South Wales, Australia.
Human Immunology Laboratory, School of Medical Sciences, Faculty of Medicine and Health, The University of Sydney, Camperdown, New South Wales, Australia.
Hepatol Commun. 2024 Oct 17;8(11). doi: 10.1097/HC9.0000000000000540. eCollection 2024 Nov 1.
HCC develops in the context of chronic inflammation; however, the opposing roles the immune system plays in both the development and control of tumors are not fully understood. Mapping immune cell interactions across the distinct tissue regions could provide greater insight into the role individual immune populations have within tumors.
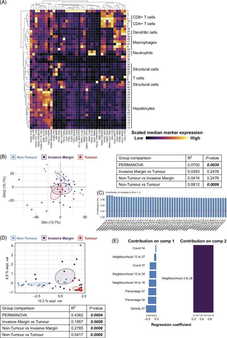
A 39-parameter imaging mass cytometry panel was optimized with markers targeting immune cells, stromal cells, endothelial cells, hepatocytes, and tumor cells. We mapped the immune landscape of tumor, invasive margin, and adjacent nontumor regions across 16 resected tumors comprising 144 regions of interest. X-shift clustering and manual gating were used to characterize cell subsets, and Spectre quantified the spatial environment to identify cellular neighborhoods. Ligand-receptor communication was quantified on 2 single-cell RNA-sequencing data sets and 1 spatial transcriptomic data set.
We show immune cell densities remain largely consistent across these 3 regions, except for subsets of monocyte-derived macrophages, which are enriched within the tumors. Mapping cellular interactions across these regions in an unbiased manner identifies immune neighborhoods comprised of tissue-resident T cells, dendritic cells, and various macrophage populations around perivascular spaces. Importantly, we identify multiple immune cells within these neighborhoods interacting with VEGFA+ perivascular macrophages. VEGFA was further identified as a ligand for communication between perivascular macrophages and CD34+ endothelial cells.
Immune cell neighborhood interactions, but not cell densities, differ between intratumoral and adjacent nontumor regions in HCC. Unique intratumoral immune neighborhoods around the perivascular space point to an altered landscape within tumors. Enrichment of VEGFA+ perivascular macrophages within these tumors could play a key role in angiogenesis and vascular permeability.
肝癌在慢性炎症的背景下发生;然而,免疫系统在肿瘤发生和控制中所起的相反作用尚未完全了解。绘制不同组织区域的免疫细胞相互作用图谱可以更深入地了解单个免疫群体在肿瘤中的作用。
使用针对免疫细胞、基质细胞、内皮细胞、肝细胞和肿瘤细胞的标记物优化了一个39参数的成像质谱细胞术面板。我们绘制了16个切除肿瘤(包括144个感兴趣区域)的肿瘤、浸润边缘和相邻非肿瘤区域的免疫图谱。使用X-shift聚类和手动门控来表征细胞亚群,Spectre量化空间环境以识别细胞邻域。在2个单细胞RNA测序数据集和1个空间转录组数据集上对配体-受体通讯进行了量化。
我们发现,除单核细胞衍生的巨噬细胞亚群在肿瘤内富集外,这三个区域的免疫细胞密度在很大程度上保持一致。以无偏方式绘制这些区域之间的细胞相互作用图谱,可识别由组织驻留T细胞、树突状细胞和血管周围空间周围的各种巨噬细胞群体组成的免疫邻域。重要的是,我们在这些邻域中识别出多个与VEGFA+血管周围巨噬细胞相互作用的免疫细胞。VEGFA被进一步确定为血管周围巨噬细胞与CD34+内皮细胞之间通讯的配体。
肝癌肿瘤内和相邻非肿瘤区域之间的免疫细胞邻域相互作用而非细胞密度存在差异。血管周围空间周围独特的肿瘤内免疫邻域表明肿瘤内环境发生了改变。这些肿瘤中VEGFA+血管周围巨噬细胞的富集可能在血管生成和血管通透性中起关键作用。