• 文献检索
  • 文档翻译
  • 深度研究
  • 学术资讯
  • Suppr Zotero 插件Zotero 插件
  • 邀请有礼
  • 套餐&价格
  • 历史记录
应用&插件
Suppr Zotero 插件Zotero 插件浏览器插件Mac 客户端Windows 客户端微信小程序
定价
高级版会员购买积分包购买API积分包
服务
文献检索文档翻译深度研究API 文档MCP 服务
关于我们
关于 Suppr公司介绍联系我们用户协议隐私条款
关注我们

Suppr 超能文献

核心技术专利:CN118964589B侵权必究
粤ICP备2023148730 号-1Suppr @ 2026

文献检索

告别复杂PubMed语法,用中文像聊天一样搜索,搜遍4000万医学文献。AI智能推荐,让科研检索更轻松。

立即免费搜索

文件翻译

保留排版,准确专业,支持PDF/Word/PPT等文件格式,支持 12+语言互译。

免费翻译文档

深度研究

AI帮你快速写综述,25分钟生成高质量综述,智能提取关键信息,辅助科研写作。

立即免费体验

通过联合抑制BRAF和p38丝裂原活化蛋白激酶协同降低活性氧可改善衰老。

Synergistic ROS Reduction Through the Co-Inhibition of BRAF and p38 MAPK Ameliorates Senescence.

作者信息

Kuk Myeong Uk, Kim Duyeol, Lee Yun Haeng, Yoon Jee Hee, Park Ji Ho, Lee Yoo Jin, So Byeong Hyeon, Kim Minseon, Kwon Hyung Wook, Byun Youngjoo, Park Joon Tae

机构信息

Division of Life Sciences, College of Life Sciences and Bioengineering, Incheon National University, Incheon 22012, Republic of Korea.

Convergence Research Center for Insect Vectors, Incheon National University, Incheon 22012, Republic of Korea.

出版信息

Antioxidants (Basel). 2024 Nov 28;13(12):1465. doi: 10.3390/antiox13121465.

DOI:10.3390/antiox13121465
PMID:39765794
原文链接:https://pmc.ncbi.nlm.nih.gov/articles/PMC11672831/
Abstract

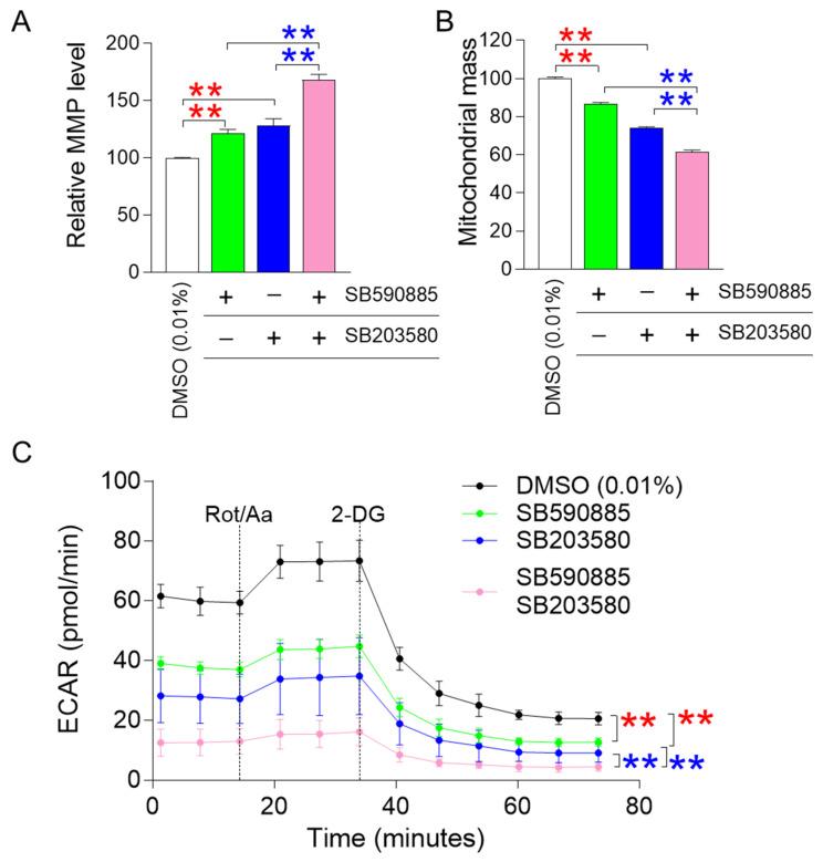
Reactive oxygen species (ROS)-mediated damage to macromolecules and cellular organelles is one of the major causes of senescence. Therapeutic strategies that lower ROS levels have been proposed as important treatments for senescence, but effective mechanisms for reducing ROS levels have not been discovered. Here, we aimed to find a combination that has a synergistic effect on ROS reduction using senomorphics known to reduce ROS. Combination treatment with BRAF inhibitor SB590885 and p38 MAPK inhibitor SB203580 showed a synergistic effect on ROS reduction compared to treatment with either drug alone. The synergistic effect of ROS reduction through this combination led to a synergistic effect that restored mitochondrial function and ameliorated senescence-associated phenotypes. To elucidate the underlying mechanism by which the synergistic effect of the two drugs reverses senescence, we performed RNA sequencing and identified () as a key gene. was upregulated in response to combination therapy, and overexpression of led to a decrease in ROS and subsequent recovery of senescence-associated phenotypes, similar to the effects of combination therapy. Taken together, we found a drug combination that showed synergistic effects on ROS reduction, which contributed to the recovery of senescence-associated phenotypes through gene regulation. This study opens up a new avenue in aging research by demonstrating that combination therapy with existing senomorphics can enhance the ability to reverse senescence and that similar reversal effects can be achieved through gene regulation regulated by combination therapy.

摘要

活性氧(ROS)介导的对大分子和细胞器的损伤是衰老的主要原因之一。降低ROS水平的治疗策略已被提出作为衰老的重要治疗方法,但尚未发现有效降低ROS水平的机制。在这里,我们旨在使用已知可降低ROS的衰老调节剂找到一种对降低ROS具有协同作用的组合。与单独使用任一药物治疗相比,BRAF抑制剂SB590885和p38丝裂原活化蛋白激酶(MAPK)抑制剂SB203580联合治疗对降低ROS显示出协同作用。通过这种组合降低ROS的协同作用导致了恢复线粒体功能和改善衰老相关表型的协同效应。为了阐明两种药物的协同作用逆转衰老的潜在机制,我们进行了RNA测序并确定()为关键基因。该基因在联合治疗反应中上调,其过表达导致ROS减少以及随后衰老相关表型的恢复,类似于联合治疗的效果。综上所述,我们发现了一种对降低ROS具有协同作用的药物组合,其通过基因调控有助于衰老相关表型的恢复。这项研究通过证明现有衰老调节剂的联合治疗可以增强逆转衰老的能力,并且通过联合治疗调控的基因调控可以实现类似的逆转效果,为衰老研究开辟了一条新途径。

https://cdn.ncbi.nlm.nih.gov/pmc/blobs/61a9/11672831/24b21b1ed993/antioxidants-13-01465-g005.jpg
https://cdn.ncbi.nlm.nih.gov/pmc/blobs/61a9/11672831/7fac73c19148/antioxidants-13-01465-g001.jpg
https://cdn.ncbi.nlm.nih.gov/pmc/blobs/61a9/11672831/cb7dc8511ac3/antioxidants-13-01465-g002.jpg
https://cdn.ncbi.nlm.nih.gov/pmc/blobs/61a9/11672831/57afc9b7f784/antioxidants-13-01465-g003.jpg
https://cdn.ncbi.nlm.nih.gov/pmc/blobs/61a9/11672831/ad56e59f2de7/antioxidants-13-01465-g004.jpg
https://cdn.ncbi.nlm.nih.gov/pmc/blobs/61a9/11672831/24b21b1ed993/antioxidants-13-01465-g005.jpg
https://cdn.ncbi.nlm.nih.gov/pmc/blobs/61a9/11672831/7fac73c19148/antioxidants-13-01465-g001.jpg
https://cdn.ncbi.nlm.nih.gov/pmc/blobs/61a9/11672831/cb7dc8511ac3/antioxidants-13-01465-g002.jpg
https://cdn.ncbi.nlm.nih.gov/pmc/blobs/61a9/11672831/57afc9b7f784/antioxidants-13-01465-g003.jpg
https://cdn.ncbi.nlm.nih.gov/pmc/blobs/61a9/11672831/ad56e59f2de7/antioxidants-13-01465-g004.jpg
https://cdn.ncbi.nlm.nih.gov/pmc/blobs/61a9/11672831/24b21b1ed993/antioxidants-13-01465-g005.jpg

相似文献

1
Synergistic ROS Reduction Through the Co-Inhibition of BRAF and p38 MAPK Ameliorates Senescence.通过联合抑制BRAF和p38丝裂原活化蛋白激酶协同降低活性氧可改善衰老。
Antioxidants (Basel). 2024 Nov 28;13(12):1465. doi: 10.3390/antiox13121465.
2
Compensatory upregulation of MT2A alleviates neurogenic intermittent claudication through inhibiting activated p38 MAPK-mediated neuronal apoptosis.MT2A的代偿性上调通过抑制活化的p38 MAPK介导的神经元凋亡来减轻神经源性间歇性跛行。
Hum Cell. 2024 May;37(3):675-688. doi: 10.1007/s13577-024-01043-4. Epub 2024 Mar 28.
3
Restoration of Lysosomal and Mitochondrial Function Through p38 Mitogen-Activated Protein Kinase Inhibition Ameliorates Senescence.通过抑制p38丝裂原活化蛋白激酶恢复溶酶体和线粒体功能可改善衰老。
Rejuvenation Res. 2022 Dec;25(6):291-299. doi: 10.1089/rej.2022.0043. Epub 2022 Nov 15.
4
Metallothionein isoform 2A expression is inducible and protects against ROS-mediated cell death in rotenone-treated HeLa cells.金属硫蛋白同工型2A的表达是可诱导的,并能保护鱼藤酮处理的HeLa细胞免受活性氧介导的细胞死亡。
Biochem J. 2006 Apr 15;395(2):405-15. doi: 10.1042/BJ20051253.
5
Sauchinone Ameliorates Senescence Through Reducing Mitochondrial ROS Production.柳杉双黄酮通过减少线粒体活性氧的产生来改善细胞衰老。
Antioxidants (Basel). 2025 Feb 24;14(3):259. doi: 10.3390/antiox14030259.
6
Mitochondrial metabolic reprograming via BRAF inhibition ameliorates senescence.通过 BRAF 抑制实现线粒体代谢重编程可改善衰老。
Exp Gerontol. 2019 Oct 15;126:110691. doi: 10.1016/j.exger.2019.110691. Epub 2019 Aug 14.
7
[Quercetin Alleviates HO-Induced Oxidative Stress Damage to Human Endometrial Stromal Cells by Inhibiting the p38 MAPK/NOX4 Signaling Pathway].[槲皮素通过抑制p38丝裂原活化蛋白激酶/烟酰胺腺嘌呤二核苷酸磷酸氧化酶4信号通路减轻血红素加氧酶诱导的人子宫内膜基质细胞氧化应激损伤]
Sichuan Da Xue Xue Bao Yi Xue Ban. 2024 May 20;55(3):552-558. doi: 10.12182/20240560107.
8
High-magnitude compression accelerates the premature senescence of nucleus pulposus cells via the p38 MAPK-ROS pathway.高幅度压缩通过 p38 MAPK-ROS 通路加速髓核细胞的过早衰老。
Arthritis Res Ther. 2017 Sep 18;19(1):209. doi: 10.1186/s13075-017-1384-z.
9
Senescence Rejuvenation through Reduction in Mitochondrial Reactive Oxygen Species Generation by Extract: In Vitro Evidence.通过提取物减少线粒体活性氧生成实现衰老逆转:体外证据
Antioxidants (Basel). 2024 Sep 14;13(9):1110. doi: 10.3390/antiox13091110.
10
Long-term exposure to TNF-α leads human skin fibroblasts to a p38 MAPK- and ROS-mediated premature senescence.长期暴露于 TNF-α 会导致人皮肤成纤维细胞发生 p38 MAPK 和 ROS 介导的过早衰老。
Biogerontology. 2018 Jul;19(3-4):237-249. doi: 10.1007/s10522-018-9753-9. Epub 2018 Mar 26.

引用本文的文献

1
Berberine Extends Lifespan in Through Multi-Target Synergistic Antioxidant Effects.黄连素通过多靶点协同抗氧化作用延长寿命。
Antioxidants (Basel). 2025 Apr 9;14(4):450. doi: 10.3390/antiox14040450.
2
Sauchinone Ameliorates Senescence Through Reducing Mitochondrial ROS Production.柳杉双黄酮通过减少线粒体活性氧的产生来改善细胞衰老。
Antioxidants (Basel). 2025 Feb 24;14(3):259. doi: 10.3390/antiox14030259.

本文引用的文献

1
Senescence Rejuvenation through Reduction in Mitochondrial Reactive Oxygen Species Generation by Extract: In Vitro Evidence.通过提取物减少线粒体活性氧生成实现衰老逆转:体外证据
Antioxidants (Basel). 2024 Sep 14;13(9):1110. doi: 10.3390/antiox13091110.
2
A Senomorphlytic Three-Drug Combination Discovered in Salsola collina for Delaying Aging Phenotypes and Extending Healthspan.沙蓬中发现的一种具有 Senomorphlic 作用的三药组合,可延缓衰老表型并延长健康寿命。
Adv Sci (Weinh). 2024 Sep;11(36):e2401862. doi: 10.1002/advs.202401862. Epub 2024 Jul 29.
3
Targeting the RAS upstream and downstream signaling pathway for cancer treatment.
针对癌症治疗的 RAS 上下游信号通路。
Eur J Pharmacol. 2024 Sep 15;979:176727. doi: 10.1016/j.ejphar.2024.176727. Epub 2024 Jun 10.
4
Role of cellular senescence in inflammation and regeneration.细胞衰老在炎症和再生中的作用。
Inflamm Regen. 2024 Jun 3;44(1):28. doi: 10.1186/s41232-024-00342-5.
5
Researching New Drug Combinations with Senolytic Activity Using Senescent Human Lung Fibroblasts MRC-5 Cell Line.使用衰老的人肺成纤维细胞MRC-5细胞系研究具有衰老细胞溶解活性的新药组合
Pharmaceuticals (Basel). 2024 Jan 4;17(1):70. doi: 10.3390/ph17010070.
6
Glycolytic reprogramming in macrophages and MSCs during inflammation.炎症状态下巨噬细胞和间充质干细胞中的糖酵解重编程。
Front Immunol. 2023 Aug 22;14:1199751. doi: 10.3389/fimmu.2023.1199751. eCollection 2023.
7
Targeting Mitochondrial Oxidative Stress as a Strategy to Treat Aging and Age-Related Diseases.以线粒体氧化应激为靶点作为治疗衰老及衰老相关疾病的策略。
Antioxidants (Basel). 2023 Apr 15;12(4):934. doi: 10.3390/antiox12040934.
8
Aging Hallmarks and the Role of Oxidative Stress.衰老特征与氧化应激的作用
Antioxidants (Basel). 2023 Mar 6;12(3):651. doi: 10.3390/antiox12030651.
9
Metabolic shift towards oxidative phosphorylation reduces cell-density-induced cancer-stem-cell-like characteristics in prostate cancer in vitro.代谢向氧化磷酸化的转变减少了体外前列腺癌中细胞密度诱导的癌症干细胞样特征。
Biol Open. 2023 Apr 15;12(4). doi: 10.1242/bio.059615. Epub 2023 Apr 6.
10
Targeting senescent cells for a healthier longevity: the roadmap for an era of global aging.靶向衰老细胞以实现更健康的长寿:全球老龄化时代的路线图。
Life Med. 2022 Aug 9;1(2):103-119. doi: 10.1093/lifemedi/lnac030. eCollection 2022 Oct.