Suppr超能文献

人脐带间充质干细胞通过调节细胞自噬预防类固醇诱导的股骨头缺血性坏死

Human Umbilical Cord Mesenchymal Stem Cells Prevent Steroid-Induced Avascular Necrosis of the Femoral Head by Modulating Cellular Autophagy.

作者信息

Zhong Changheng, Xu Hanzhe, Chen Junwen, Cai Wenxiang, Zhou Jianlin, Peng Hao

机构信息

Department of Orthopedics Surgery, Renmin Hospital of Wuhan University, Wuhan 430060, China.

出版信息

Biomedicines. 2024 Dec 12;12(12):2817. doi: 10.3390/biomedicines12122817.

Abstract

BACKGROUND

Glucocorticoids (GCs) are critical regulatory molecules in the body, commonly utilized in clinical practice for their potent anti-inflammatory and immunosuppressive properties. However, prolonged, high-dose GC therapy is frequently associated with femoral head necrosis, a condition known as glucocorticoid-induced osteonecrosis of the femoral head (GC-ONFH). Emerging evidence suggests that enhanced autophagy may mitigate apoptosis, thereby protecting osteoblasts from GC-induced damage and delaying the progression of ONFH. This study aims to evaluate whether human umbilical cord mesenchymal stem cells (hUCMSCs) can alleviate GC-induced osteoblast injury through autophagy modulation.

METHODS

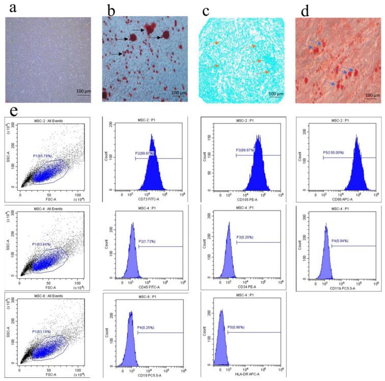
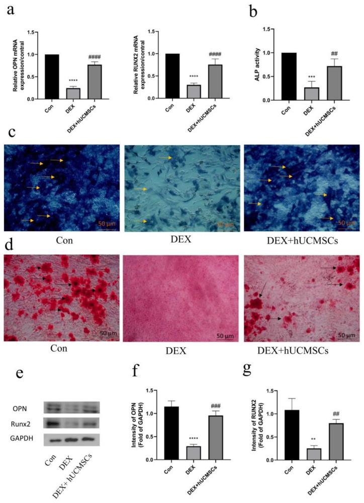
In vitro, osteoblasts were exposed to GCs for 48 h, followed by co-culture with hUCMSCs for an additional 12 h before further analysis. The osteoblasts were categorized into four experimental groups: (A) control group, (B) Dex group, (C) Dex + hUCMSC group, and (D) Dex + hUCMSC + 3-MA group. In vivo, rabbits were assigned to one of four groups: Con, MPS, core decompression (CD), and CD + hUCMSC ( = 12 per group), and subsequently subjected to CT imaging and HE staining.

RESULTS

In vitro results demonstrate that hUCMSC treatment mitigated GC-induced osteoblast apoptosis and preserved osteogenic activity through autophagy modulation. In vivo, infusion of hUCMSCs enhanced trabecular thickness in the femoral head and improved the femoral head microenvironment.

CONCLUSIONS

These findings suggest that hUCMSCs protect osteoblasts from GC-induced damage by regulating autophagy, offering new insights into the potential therapeutic use of hUCMSCs for treating ONFH via autophagy enhancement.

摘要

背景

糖皮质激素(GCs)是体内关键的调节分子,因其强大的抗炎和免疫抑制特性而常用于临床实践。然而,长期、高剂量的GC治疗常与股骨头坏死相关,这种情况被称为糖皮质激素诱导的股骨头坏死(GC-ONFH)。新出现的证据表明,增强自噬可能减轻细胞凋亡,从而保护成骨细胞免受GC诱导的损伤,并延缓ONFH的进展。本研究旨在评估人脐带间充质干细胞(hUCMSCs)是否能通过调节自噬减轻GC诱导的成骨细胞损伤。

方法

在体外,将成骨细胞暴露于GCs 48小时,然后与hUCMSCs共培养12小时,再进行进一步分析。将成骨细胞分为四个实验组:(A)对照组,(B)地塞米松组,(C)地塞米松+hUCMSC组,和(D)地塞米松+hUCMSC+3-甲基腺嘌呤组。在体内,将兔子分为四组之一:Con、MPS、髓芯减压(CD)和CD+hUCMSC(每组n = 12),随后进行CT成像和HE染色。

结果

体外结果表明,hUCMSC治疗通过调节自噬减轻了GC诱导的成骨细胞凋亡,并保留了成骨活性。在体内,输注hUCMSCs增加了股骨头的小梁厚度,并改善了股骨头微环境。

结论

这些发现表明,hUCMSCs通过调节自噬保护成骨细胞免受GC诱导的损伤,为通过增强自噬将hUCMSCs用于治疗ONFH的潜在治疗用途提供了新的见解。

https://cdn.ncbi.nlm.nih.gov/pmc/blobs/84b3/11673007/8a160397c7c5/biomedicines-12-02817-g001.jpg

文献AI研究员

20分钟写一篇综述,助力文献阅读效率提升50倍。

立即体验

用中文搜PubMed

大模型驱动的PubMed中文搜索引擎

马上搜索

文档翻译

学术文献翻译模型,支持多种主流文档格式。

立即体验