Suppr超能文献

基于近端低成本传感器和LoRa技术的木本作物智能灌溉土壤水分状况监测系统

Soil Water Status Monitoring System with Proximal Low-Cost Sensors and LoRa Technology for Smart Water Irrigation in Woody Crops.

作者信息

Dafonte Jorge, González Miguel Ángel, Comesaña Enrique, Teijeiro María Teresa, Cancela Javier J

机构信息

PROEPLA, Higher Polytechnic School of Engineering, Campus Terra, Universidade de Santiago de Compostela, 27002 Lugo, Spain.

BioMODEM, Higher Polytechnic School of Engineering, Campus Terra, Universidade de Santiago de Compostela, 27002 Lugo, Spain.

出版信息

Sensors (Basel). 2024 Dec 19;24(24):8104. doi: 10.3390/s24248104.

Abstract

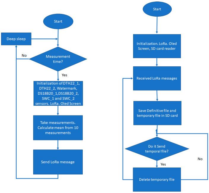
Weather and soil water dictate farm operations such as irrigation scheduling. Low-cost and open-source agricultural monitoring stations are an emerging alternative to commercially available monitoring stations because they are often built from components using open-source, do-it-yourself (DIY) platforms and technologies. For irrigation management in an experimental vineyard located in Quiroga (Lugo, Spain), we faced the challenge of installing a low-cost environmental and soil parameter monitoring station composed of several nodes measuring air temperature and relative humidity, soil temperature, soil matric potential, and soil water content. Commercial solutions were either too expensive or did not meet our needs. This challenge led us to design the low-cost sensor system that fulfilled our requirements. This node is based on the ESP32 chip, and communication between the nodes and the gateway is carried out by LoRa technology. The gateway is also based on the ESP32 chip. The gateway uploads the data to an FTP server using a Wi-Fi connection with a 4G router while simultaneously storing the data on a memory card. The programming of the code for the nodes and the gateway is performed using the Arduino IDE. The equipment developed is proven to be effective and for managing vineyard irrigation based on the built-in sensors, with replicable results. It is, however, essential to calibrate the capacitive sensors for measuring soil water content in each soil type in order to enhance their ability to produce reliable results. In addition, the limits marking the beginning and end of irrigation tasks must be adjusted to local conditions and according to the producer's specific vineyard objectives.

摘要

天气和土壤水分决定着诸如灌溉计划等农事活动。低成本的开源农业监测站是市售监测站的一种新兴替代方案,因为它们通常由使用开源、自己动手做(DIY)平台和技术的组件构建而成。对于位于西班牙卢戈省基罗加的一个试验葡萄园的灌溉管理,我们面临着安装一个低成本环境和土壤参数监测站的挑战,该监测站由几个测量气温和相对湿度、土壤温度、土壤基质势和土壤含水量的节点组成。商业解决方案要么太贵,要么不符合我们的需求。这一挑战促使我们设计出满足我们要求的低成本传感器系统。该节点基于ESP32芯片,节点与网关之间的通信通过LoRa技术进行。网关也基于ESP32芯片。网关通过与4G路由器的Wi-Fi连接将数据上传到FTP服务器,同时将数据存储在存储卡上。节点和网关的代码编程使用Arduino IDE进行。所开发的设备经证明是有效的,可基于内置传感器管理葡萄园灌溉,且结果具有可重复性。然而,为了提高其产生可靠结果的能力,必须针对每种土壤类型校准用于测量土壤含水量的电容式传感器。此外,必须根据当地条件并按照生产者特定的葡萄园目标调整标记灌溉任务开始和结束的界限。

https://cdn.ncbi.nlm.nih.gov/pmc/blobs/b4c6/11679594/aac74ffaacc9/sensors-24-08104-g001.jpg

文献检索

告别复杂PubMed语法,用中文像聊天一样搜索,搜遍4000万医学文献。AI智能推荐,让科研检索更轻松。

立即免费搜索

文件翻译

保留排版,准确专业,支持PDF/Word/PPT等文件格式,支持 12+语言互译。

免费翻译文档

深度研究

AI帮你快速写综述,25分钟生成高质量综述,智能提取关键信息,辅助科研写作。

立即免费体验