• 文献检索
  • 文档翻译
  • 深度研究
  • 学术资讯
  • Suppr Zotero 插件Zotero 插件
  • 邀请有礼
  • 套餐&价格
  • 历史记录
应用&插件
Suppr Zotero 插件Zotero 插件浏览器插件Mac 客户端Windows 客户端微信小程序
定价
高级版会员购买积分包购买API积分包
服务
文献检索文档翻译深度研究API 文档MCP 服务
关于我们
关于 Suppr公司介绍联系我们用户协议隐私条款
关注我们

Suppr 超能文献

核心技术专利:CN118964589B侵权必究
粤ICP备2023148730 号-1Suppr @ 2026

文献检索

告别复杂PubMed语法,用中文像聊天一样搜索,搜遍4000万医学文献。AI智能推荐,让科研检索更轻松。

立即免费搜索

文件翻译

保留排版,准确专业,支持PDF/Word/PPT等文件格式,支持 12+语言互译。

免费翻译文档

深度研究

AI帮你快速写综述,25分钟生成高质量综述,智能提取关键信息,辅助科研写作。

立即免费体验

转录组整合分析表明,miR-103-3p通过靶向FGF18调控山羊成肌细胞增殖。

Transcriptome integration analysis revealed that miR-103-3p regulates goat myoblast proliferation by targeting FGF18.

作者信息

Li Kunyu, Song Yize, Fan Yekai, Zhang Hui, Chu Mingxing, Liu Yufang

机构信息

State Key Laboratory of Animal Biotech Breeding, Institute of Animal Science, Chinese Academy of Agricultural Sciences, Beijing, 100193, China.

出版信息

BMC Genomics. 2025 Jan 7;26(1):16. doi: 10.1186/s12864-024-11183-4.

DOI:10.1186/s12864-024-11183-4
PMID:39773020
原文链接:https://pmc.ncbi.nlm.nih.gov/articles/PMC11706129/
Abstract

BACKGROUND

Myoblasts serve as the fundamental building blocks of muscle fibers, and there is a positive correlation between the diameter of myofibers during the juvenile phase and the rate of muscle growth, which does not change in adulthood. However, the molecular mechanisms governing myofiber diameter across various developmental stages in goats remain largely unclear.

RESULTS

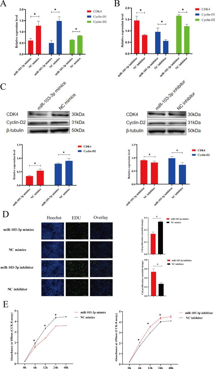
In this study, we examined miRNA expression in the longissimus dorsi muscle tissue of goats at two distinct ages: one month, a period characterized by robust muscle growth, and nine months, when muscle development plateaus in adulthood. A total of 408 known miRNAs and 86 novel miRNAs were identified, with 32 miRNAs exhibiting differential expression between the two groups. A functional enrichment analysis of these targeted genes revealed significant enrichment in pathways closely correlated with skeletal muscle growth, development, and senescence. Notably, chi-miR-103-3p was identified among the DE miRNAs and appeared to play an important role in skeletal myoblast proliferation. Bioinformatics analysis, complemented by dual luciferase activity assays revealed that chi-miR-103-3p specifically targets the 3'UTR of FGF18. Subsequent cell transfection experiments demonstrated that chi-miR-103-3p suppresses the expression of FGF18 in goat myoblasts, thereby inhibiting cell proliferation. Moreover, FGF18 was observed to enhance the proliferation of goat myoblasts.

CONCLUSIONS

Collectively, our data indicated that the elevated expression of chi-miR-103-3p in adult goat myoblasts significantly repressed FGF18 expression, thereby limiting rapid muscle growth. Proliferation and differentiation of myoblasts can affect myofiber number and cell volume expansion. These findings lay the foundation for further elucidation of the molecular mechanisms underlying muscle growth and development across different life stages of goats. Additionally, it could be a potential molecular marker for improving muscle production in goats.

摘要

背景

成肌细胞是肌纤维的基本组成部分,幼年阶段肌纤维直径与肌肉生长速率呈正相关,成年后该关系不变。然而,山羊不同发育阶段肌纤维直径的分子调控机制仍不清楚。

结果

本研究检测了山羊背最长肌组织在两个不同年龄阶段的miRNA表达:一个月时,肌肉生长旺盛;九个月时,肌肉发育进入成年期的平稳阶段。共鉴定出408个已知miRNA和86个新miRNA,两组间有32个miRNA表达差异。对这些靶基因的功能富集分析显示,与骨骼肌生长、发育和衰老密切相关的通路显著富集。值得注意的是,在差异表达miRNA中鉴定出chi-miR-103-3p,其似乎在骨骼肌成肌细胞增殖中起重要作用。生物信息学分析及双荧光素酶活性测定表明,chi-miR-103-3p特异性靶向FGF18的3'UTR。随后的细胞转染实验表明,chi-miR-103-3p抑制山羊成肌细胞中FGF18的表达,从而抑制细胞增殖。此外,观察到FGF18可促进山羊成肌细胞增殖。

结论

总体而言,我们的数据表明成年山羊成肌细胞中chi-miR-103-3p表达升高显著抑制FGF18表达,从而限制肌肉快速生长。成肌细胞的增殖和分化会影响肌纤维数量和细胞体积扩展。这些发现为进一步阐明山羊不同生命阶段肌肉生长发育的分子机制奠定了基础。此外,它可能是提高山羊肌肉产量的潜在分子标记。

https://cdn.ncbi.nlm.nih.gov/pmc/blobs/3c3e/11706129/461f0acc0924/12864_2024_11183_Fig6_HTML.jpg
https://cdn.ncbi.nlm.nih.gov/pmc/blobs/3c3e/11706129/c99788cedcc8/12864_2024_11183_Fig1_HTML.jpg
https://cdn.ncbi.nlm.nih.gov/pmc/blobs/3c3e/11706129/0a1fd76abc78/12864_2024_11183_Fig2_HTML.jpg
https://cdn.ncbi.nlm.nih.gov/pmc/blobs/3c3e/11706129/a0ba05838d34/12864_2024_11183_Fig3_HTML.jpg
https://cdn.ncbi.nlm.nih.gov/pmc/blobs/3c3e/11706129/344f6d6ce671/12864_2024_11183_Fig4_HTML.jpg
https://cdn.ncbi.nlm.nih.gov/pmc/blobs/3c3e/11706129/6fecb7c7dbd1/12864_2024_11183_Fig5_HTML.jpg
https://cdn.ncbi.nlm.nih.gov/pmc/blobs/3c3e/11706129/461f0acc0924/12864_2024_11183_Fig6_HTML.jpg
https://cdn.ncbi.nlm.nih.gov/pmc/blobs/3c3e/11706129/c99788cedcc8/12864_2024_11183_Fig1_HTML.jpg
https://cdn.ncbi.nlm.nih.gov/pmc/blobs/3c3e/11706129/0a1fd76abc78/12864_2024_11183_Fig2_HTML.jpg
https://cdn.ncbi.nlm.nih.gov/pmc/blobs/3c3e/11706129/a0ba05838d34/12864_2024_11183_Fig3_HTML.jpg
https://cdn.ncbi.nlm.nih.gov/pmc/blobs/3c3e/11706129/344f6d6ce671/12864_2024_11183_Fig4_HTML.jpg
https://cdn.ncbi.nlm.nih.gov/pmc/blobs/3c3e/11706129/6fecb7c7dbd1/12864_2024_11183_Fig5_HTML.jpg
https://cdn.ncbi.nlm.nih.gov/pmc/blobs/3c3e/11706129/461f0acc0924/12864_2024_11183_Fig6_HTML.jpg

相似文献

1
Transcriptome integration analysis revealed that miR-103-3p regulates goat myoblast proliferation by targeting FGF18.转录组整合分析表明,miR-103-3p通过靶向FGF18调控山羊成肌细胞增殖。
BMC Genomics. 2025 Jan 7;26(1):16. doi: 10.1186/s12864-024-11183-4.
2
chi-miR-487b-3p Inhibits Goat Myoblast Proliferation and Differentiation by Targeting IRS1 through the IRS1/PI3K/Akt Signaling Pathway.chi-miR-487b-3p 通过靶向 IRS1/PI3K/Akt 信号通路抑制山羊肌细胞增殖和分化。
Int J Mol Sci. 2021 Dec 23;23(1):115. doi: 10.3390/ijms23010115.
3
miR-487b-3p Suppresses the Proliferation and Differentiation of Myoblasts by Targeting IRS1 in Skeletal Muscle Myogenesis.miR-487b-3p 通过靶向 IRS1 抑制骨骼肌成肌细胞的增殖和分化。
Int J Biol Sci. 2018 May 12;14(7):760-774. doi: 10.7150/ijbs.25052. eCollection 2018.
4
Role of MiR-325-3p in the Regulation of CFL2 and Myogenic Differentiation of C2C12 Myoblasts.miR-325-3p 在 CFL2 调控和 C2C12 成肌细胞的肌生成分化中的作用。
Cells. 2021 Oct 12;10(10):2725. doi: 10.3390/cells10102725.
5
VMP1 Regulated by chi-miR-124a Effects Goat Myoblast Proliferation, Autophagy, and Apoptosis through the PI3K/ULK1/mTOR Signaling Pathway.chi-miR-124a 通过调控 VMP1 影响山羊肌细胞增殖、自噬和凋亡的机制研究。
Cells. 2022 Jul 18;11(14):2227. doi: 10.3390/cells11142227.
6
miR-193b-3p Promotes Proliferation of Goat Skeletal Muscle Satellite Cells through Activating IGF2BP1.miR-193b-3p 通过激活 IGF2BP1 促进山羊骨骼肌卫星细胞的增殖。
Int J Mol Sci. 2022 Dec 12;23(24):15760. doi: 10.3390/ijms232415760.
7
Lnc-MEG8 regulates yak myoblast differentiation via the miR-22-3p/RTL1 axis.Lnc-MEG8 通过 miR-22-3p/RTL1 轴调控牦牛肌细胞分化。
BMC Genomics. 2024 Nov 27;25(1):1146. doi: 10.1186/s12864-024-11038-y.
8
miR-455-3p Is Negatively Regulated by in Skeletal Muscle and Promotes Myoblast Differentiation.miR-455-3p 通过 负调控骨骼肌并促进成肌细胞分化。
J Agric Food Chem. 2022 Aug 24;70(33):10121-10133. doi: 10.1021/acs.jafc.2c02474. Epub 2022 Aug 12.
9
miR-378a-3p promotes differentiation and inhibits proliferation of myoblasts by targeting HDAC4 in skeletal muscle development.在骨骼肌发育过程中,miR-378a-3p通过靶向HDAC4促进成肌细胞分化并抑制其增殖。
RNA Biol. 2016 Dec;13(12):1300-1309. doi: 10.1080/15476286.2016.1239008. Epub 2016 Sep 23.
10
CircUBE3A promotes myoblasts proliferation and differentiation by sponging miR-28-5p to enhance expression.环状泛素连接酶E3A通过吸附微小RNA-28-5p以增强其表达来促进成肌细胞增殖和分化。
Int J Biol Macromol. 2023 Jan 31;226:730-745. doi: 10.1016/j.ijbiomac.2022.12.064. Epub 2022 Dec 13.

引用本文的文献

1
Comprehensive analysis of long non-coding RNA and mRNA expression patterns during seminiferous tubules maturation in Guanzhong dairy goats.关中奶山羊生精小管成熟过程中长链非编码RNA和mRNA表达模式的综合分析
BMC Genomics. 2025 Feb 18;26(1):159. doi: 10.1186/s12864-025-11320-7.

本文引用的文献

1
Transcriptome analysis of mRNA and miRNA in the development of LeiZhou goat muscles.雷州山羊肌肉发育过程中转录组 mRNA 和 miRNA 的分析。
Sci Rep. 2024 Apr 29;14(1):9858. doi: 10.1038/s41598-024-60521-9.
2
Regulates the Proliferation and Differentiation of C2C12 Myoblasts by Targeting BTG2.通过靶向 BTG2 调节 C2C12 成肌细胞的增殖和分化。
Int J Mol Sci. 2023 Oct 18;24(20):15318. doi: 10.3390/ijms242015318.
3
miR-103-3p Regulates the Differentiation and Autophagy of Myoblasts by Targeting MAP4.miR-103-3p 通过靶向 MAP4 调节成肌细胞的分化和自噬。
Int J Mol Sci. 2023 Feb 18;24(4):4130. doi: 10.3390/ijms24044130.
4
VMP1 Regulated by chi-miR-124a Effects Goat Myoblast Proliferation, Autophagy, and Apoptosis through the PI3K/ULK1/mTOR Signaling Pathway.chi-miR-124a 通过调控 VMP1 影响山羊肌细胞增殖、自噬和凋亡的机制研究。
Cells. 2022 Jul 18;11(14):2227. doi: 10.3390/cells11142227.
5
Expression Profile Analysis to Identify Circular RNA Expression Signatures in Muscle Development of Wu'an Goat Longissimus Dorsi Tissues.通过表达谱分析鉴定武安山羊背最长肌组织肌肉发育过程中的环状RNA表达特征
Front Vet Sci. 2022 Apr 18;9:833946. doi: 10.3389/fvets.2022.833946. eCollection 2022.
6
MiR-22-3p Inhibits Proliferation and Promotes Differentiation of Skeletal Muscle Cells by Targeting IGFBP3 in Hu Sheep.miR-22-3p通过靶向湖羊中的IGFBP3抑制骨骼肌细胞增殖并促进其分化。
Animals (Basel). 2022 Jan 4;12(1):114. doi: 10.3390/ani12010114.
7
lncRNA promotes apoptosis of granulosa cells by targeting the miR-543-3p/DCN/TGF-β signaling pathway in Hu sheep.长链非编码RNA通过靶向湖羊中的miR-543-3p/核心蛋白聚糖/转化生长因子-β信号通路促进颗粒细胞凋亡。
Mol Ther Nucleic Acids. 2021 Mar 1;24:223-240. doi: 10.1016/j.omtn.2021.02.030. eCollection 2021 Jun 4.
8
Tissue-specific analysis of Fgf18 gene function in palate development.组织特异性分析 Fgf18 基因在腭发育中的功能。
Dev Dyn. 2021 Apr;250(4):562-573. doi: 10.1002/dvdy.259. Epub 2020 Oct 21.
9
Altered miRNA and mRNA Expression in Sika Deer Skeletal Muscle with Age.年龄变化对梅花鹿骨骼肌中微小 RNA 和信使 RNA 表达的影响。
Genes (Basel). 2020 Feb 6;11(2):172. doi: 10.3390/genes11020172.
10
MiR-17 and miR-19 cooperatively promote skeletal muscle cell differentiation.miR-17 和 miR-19 协同促进骨骼肌细胞分化。
Cell Mol Life Sci. 2019 Dec;76(24):5041-5054. doi: 10.1007/s00018-019-03165-7. Epub 2019 Jun 18.