• 文献检索
  • 文档翻译
  • 深度研究
  • 学术资讯
  • Suppr Zotero 插件Zotero 插件
  • 邀请有礼
  • 套餐&价格
  • 历史记录
应用&插件
Suppr Zotero 插件Zotero 插件浏览器插件Mac 客户端Windows 客户端微信小程序
定价
高级版会员购买积分包购买API积分包
服务
文献检索文档翻译深度研究API 文档MCP 服务
关于我们
关于 Suppr公司介绍联系我们用户协议隐私条款
关注我们

Suppr 超能文献

核心技术专利:CN118964589B侵权必究
粤ICP备2023148730 号-1Suppr @ 2026

文献检索

告别复杂PubMed语法,用中文像聊天一样搜索,搜遍4000万医学文献。AI智能推荐,让科研检索更轻松。

立即免费搜索

文件翻译

保留排版,准确专业,支持PDF/Word/PPT等文件格式,支持 12+语言互译。

免费翻译文档

深度研究

AI帮你快速写综述,25分钟生成高质量综述,智能提取关键信息,辅助科研写作。

立即免费体验

靶向抑制极光激酶A可提高人乳头瘤病毒驱动癌症中免疫检查点抑制的疗效。

Targeted inhibition of Aurora kinase A promotes immune checkpoint inhibition efficacy in human papillomavirus-driven cancers.

作者信息

Ghosh Soma, O'Hara Madison P, Sinha Pragya, Mazumdar Tuhina, Yapindi Lacin, Sastry Jagannadha K, Johnson Faye M

机构信息

Department of Thoracic, Head and Neck Medical Oncology, The University of Texas MD Anderson Cancer Center, Houston, Texas, USA.

The University of Texas at Austin College of Pharmacy, Austin, Texas, USA.

出版信息

J Immunother Cancer. 2025 Jan 7;13(1):e009316. doi: 10.1136/jitc-2024-009316.

DOI:10.1136/jitc-2024-009316
PMID:39773561
原文链接:https://pmc.ncbi.nlm.nih.gov/articles/PMC11749607/
Abstract

BACKGROUND

Human papillomavirus (HPV)-driven cancers include head and neck squamous cell carcinoma and cervical cancer and represent approximately 5% of all cancer cases worldwide. Standard-of-care chemotherapy, radiotherapy, and immune checkpoint inhibitors (ICIs) are associated with adverse effects and limited responses in patients with HPV-driven cancers. The integration of targeted therapies with ICIs may improve outcomes. In a previous study, we demonstrated that Aurora kinase A (, Aurora A) inhibitors lead to apoptosis of human HPV-positive cancer cells in vitro and in vivo. Here, we explored the potential of Aurora A inhibition to enhance response to ICIs in immune-competent preclinical models of HPV-driven cancers.

METHODS

We assessed the induction of apoptosis, DNA damage, and immunogenic cell death (ICD) in response to treatment with the Aurora A inhibitor alisertib in vitro and antitumor efficacy of alisertib as a monotherapy and in combination with ICIs that inhibit programmed cell death protein-1 (PD-1) or cytotoxic T-lymphocyte associated protein 4 (CTLA-4) in murine HPV-positive immune-competent tumor models. In each treatment group, we determined the tumor growth kinetics and long-term survival and assessed the tumor immune microenvironment using polychromatic flow cytometry.

RESULTS

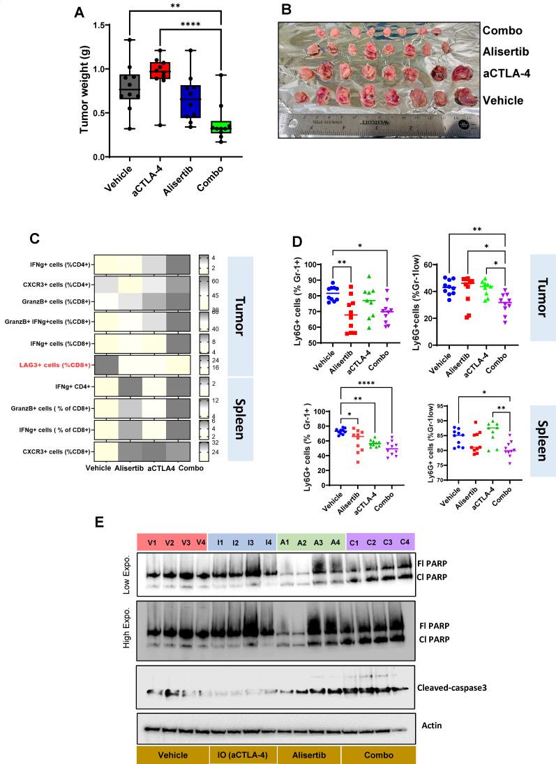
Aurora A inhibition induced apoptosis, DNA damage, and ICD in vitro in multiple human and murine HPV-positive cancer cell lines. Importantly, Aurora A inhibition induced selective apoptotic depletion of myeloid-derived suppressor cells (MDSCs). In vivo experiments demonstrated that the combination of alisertib with ICIs, specifically anti-CTLA4, resulted in improved survival outcomes by altering the tumor immune microenvironment. This combination enhanced CD8 T-cell infiltration and decreased the frequencies of MDSCs, whereas neither alisertib nor ICIs (anti-PD-1/anti-CTLA-4) alone showed such effects.

CONCLUSION

Our study establishes the potential of Aurora A inhibition to sensitize HPV-positive tumors to ICIs, specifically anti-CTLA-4 treatment. This combination strategy resulted in enhanced antitumor efficacy, driven by systemic and intratumoral increases in CD8 T-cell responses and reduced immunosuppressive cell populations, specifically MDSCs. These findings offer insights into the synergistic effects of Aurora A inhibition and ICIs and argue for further investigation and optimization of this combination approach in HPV-driven cancers.

摘要

背景

人乳头瘤病毒(HPV)相关癌症包括头颈鳞状细胞癌和宫颈癌,约占全球所有癌症病例的5%。标准治疗的化疗、放疗和免疫检查点抑制剂(ICI)对HPV相关癌症患者有不良反应且疗效有限。靶向治疗与ICI联合使用可能改善治疗结果。在之前的一项研究中,我们证明极光激酶A(Aurora A)抑制剂在体外和体内均可导致人HPV阳性癌细胞凋亡。在此,我们在具有免疫活性的HPV相关癌症临床前模型中探索了抑制Aurora A增强对ICI反应的潜力。

方法

我们评估了在体外使用Aurora A抑制剂阿利西替尼治疗后诱导的凋亡、DNA损伤和免疫原性细胞死亡(ICD),以及阿利西替尼作为单一疗法和与抑制程序性细胞死亡蛋白1(PD-1)或细胞毒性T淋巴细胞相关蛋白4(CTLA-4)的ICI联合使用时在小鼠HPV阳性免疫活性肿瘤模型中的抗肿瘤疗效。在每个治疗组中,我们确定肿瘤生长动力学和长期生存率,并使用多色流式细胞术评估肿瘤免疫微环境。

结果

抑制Aurora A在体外可诱导多种人和小鼠HPV阳性癌细胞系发生凋亡、DNA损伤和ICD。重要的是,抑制Aurora A可诱导髓源性抑制细胞(MDSC)选择性凋亡性耗竭。体内实验表明,阿利西替尼与ICI联合使用,特别是与抗CTLA4联合使用,可通过改变肿瘤免疫微环境改善生存结果。这种联合增强了CD8 T细胞浸润,降低了MDSC频率,而单独使用阿利西替尼或ICI(抗PD-1/抗CTLA-4)均未显示出此类效果。

结论

我们的研究证实了抑制Aurora A使HPV阳性肿瘤对ICI敏感,特别是对抗CTLA-4治疗敏感的潜力。这种联合策略通过全身和肿瘤内CD8 T细胞反应增加以及免疫抑制细胞群(特别是MDSC)减少,导致抗肿瘤疗效增强。这些发现为Aurora A抑制和ICI的协同作用提供了见解,并支持在HPV相关癌症中进一步研究和优化这种联合方法。

https://cdn.ncbi.nlm.nih.gov/pmc/blobs/8114/11749607/58d1fa9d0fcb/jitc-13-1-g007.jpg
https://cdn.ncbi.nlm.nih.gov/pmc/blobs/8114/11749607/85a37b9fd529/jitc-13-1-g001.jpg
https://cdn.ncbi.nlm.nih.gov/pmc/blobs/8114/11749607/3678c7a2d0de/jitc-13-1-g002.jpg
https://cdn.ncbi.nlm.nih.gov/pmc/blobs/8114/11749607/8329a70fa8ee/jitc-13-1-g003.jpg
https://cdn.ncbi.nlm.nih.gov/pmc/blobs/8114/11749607/455d8acf92cb/jitc-13-1-g004.jpg
https://cdn.ncbi.nlm.nih.gov/pmc/blobs/8114/11749607/295985b438ea/jitc-13-1-g005.jpg
https://cdn.ncbi.nlm.nih.gov/pmc/blobs/8114/11749607/a915ad399136/jitc-13-1-g006.jpg
https://cdn.ncbi.nlm.nih.gov/pmc/blobs/8114/11749607/58d1fa9d0fcb/jitc-13-1-g007.jpg
https://cdn.ncbi.nlm.nih.gov/pmc/blobs/8114/11749607/85a37b9fd529/jitc-13-1-g001.jpg
https://cdn.ncbi.nlm.nih.gov/pmc/blobs/8114/11749607/3678c7a2d0de/jitc-13-1-g002.jpg
https://cdn.ncbi.nlm.nih.gov/pmc/blobs/8114/11749607/8329a70fa8ee/jitc-13-1-g003.jpg
https://cdn.ncbi.nlm.nih.gov/pmc/blobs/8114/11749607/455d8acf92cb/jitc-13-1-g004.jpg
https://cdn.ncbi.nlm.nih.gov/pmc/blobs/8114/11749607/295985b438ea/jitc-13-1-g005.jpg
https://cdn.ncbi.nlm.nih.gov/pmc/blobs/8114/11749607/a915ad399136/jitc-13-1-g006.jpg
https://cdn.ncbi.nlm.nih.gov/pmc/blobs/8114/11749607/58d1fa9d0fcb/jitc-13-1-g007.jpg

相似文献

1
Targeted inhibition of Aurora kinase A promotes immune checkpoint inhibition efficacy in human papillomavirus-driven cancers.靶向抑制极光激酶A可提高人乳头瘤病毒驱动癌症中免疫检查点抑制的疗效。
J Immunother Cancer. 2025 Jan 7;13(1):e009316. doi: 10.1136/jitc-2024-009316.
2
Aurora kinases are a novel therapeutic target for HPV-positive head and neck cancers.极光激酶是 HPV 阳性头颈部癌症的一个新的治疗靶点。
Oral Oncol. 2018 Nov;86:105-112. doi: 10.1016/j.oraloncology.2018.09.006. Epub 2018 Sep 19.
3
Inhibition of Aurora A and Aurora B Is Required for the Sensitivity of HPV-Driven Cervical Cancers to Aurora Kinase Inhibitors.抑制 Aurora A 和 Aurora B 激酶对于 HPV 驱动型宫颈癌对 Aurora 激酶抑制剂的敏感性至关重要。
Mol Cancer Ther. 2017 Sep;16(9):1934-1941. doi: 10.1158/1535-7163.MCT-17-0159. Epub 2017 May 18.
4
Targeting interferon signaling and CTLA-4 enhance the therapeutic efficacy of anti-PD-1 immunotherapy in preclinical model of HPV oral cancer.针对干扰素信号和 CTLA-4 可增强 HPV 口腔癌临床前模型中抗 PD-1 免疫治疗的疗效。
J Immunother Cancer. 2019 Sep 18;7(1):252. doi: 10.1186/s40425-019-0728-4.
5
Aurora A Is Critical for Survival in HPV-Transformed Cervical Cancer.极光激酶A对人乳头瘤病毒转化的宫颈癌的生存至关重要。
Mol Cancer Ther. 2015 Dec;14(12):2753-61. doi: 10.1158/1535-7163.MCT-15-0506. Epub 2015 Oct 29.
6
Combined Aurora Kinase A (AURKA) and WEE1 Inhibition Demonstrates Synergistic Antitumor Effect in Squamous Cell Carcinoma of the Head and Neck.联合 Aurora 激酶 A(AURKA)和 WEE1 抑制在头颈部鳞状细胞癌中显示出协同的抗肿瘤作用。
Clin Cancer Res. 2019 Jun 1;25(11):3430-3442. doi: 10.1158/1078-0432.CCR-18-0440. Epub 2019 Feb 12.
7
Myeloid Cells Orchestrate Systemic Immunosuppression, Impairing the Efficacy of Immunotherapy against HPV Cancers.髓系细胞调控全身免疫抑制,从而影响 HPV 癌症免疫治疗的疗效。
Cancer Immunol Res. 2020 Jan;8(1):131-145. doi: 10.1158/2326-6066.CIR-19-0315. Epub 2019 Nov 26.
8
Alisertib (MLN8237), a selective Aurora-A kinase inhibitor, induces apoptosis in human tongue squamous cell carcinoma cell both in vitro and in vivo.阿利西替尼(MLN8237)是一种选择性极光激酶A抑制剂,在体外和体内均可诱导人舌鳞状细胞癌细胞凋亡。
Tumour Biol. 2015 Mar;36(3):1797-802. doi: 10.1007/s13277-014-2782-3. Epub 2014 Nov 4.
9
Antitumor activity of the aurora a selective kinase inhibitor, alisertib, against preclinical models of colorectal cancer.极光A选择性激酶抑制剂阿利西替尼对结直肠癌临床前模型的抗肿瘤活性。
Oncotarget. 2016 Aug 2;7(31):50290-50301. doi: 10.18632/oncotarget.10366.
10
Phase I/II Study of the Aurora Kinase A Inhibitor Alisertib and Pembrolizumab in Refractory, Rb-Deficient Head and Neck Squamous Cell Carcinomas.极光激酶A抑制剂阿利西替尼与帕博利珠单抗治疗难治性、Rb基因缺陷型头颈部鳞状细胞癌的I/II期研究
Clin Cancer Res. 2025 Feb 3;31(3):479-490. doi: 10.1158/1078-0432.CCR-24-2290.

引用本文的文献

1
Mapping the immunological landscape and emerging immunotherapeutic strategies in cervical cancer: a comprehensive review.绘制宫颈癌的免疫图谱及新兴免疫治疗策略:一项综合综述
Front Oncol. 2025 Jul 10;15:1620501. doi: 10.3389/fonc.2025.1620501. eCollection 2025.
2
Aurora kinases signaling in cancer: from molecular perception to targeted therapies.极光激酶在癌症中的信号传导:从分子认知到靶向治疗
Mol Cancer. 2025 Jun 18;24(1):180. doi: 10.1186/s12943-025-02353-3.

本文引用的文献

1
Exploring the function of myeloid cells in promoting metastasis in head and neck cancer.探索髓样细胞在促进头颈癌转移中的作用。
Explor Target Antitumor Ther. 2024;5(1):108-119. doi: 10.37349/etat.2024.00208. Epub 2024 Feb 19.
2
Hypothesis of a CD137/Eomes activating axis for effector T cells in HPV oropharyngeal cancers.HPV 口咽癌效应 T 细胞中 CD137/Eomes 激活轴的假说。
Mol Med. 2024 Feb 14;30(1):26. doi: 10.1186/s10020-024-00796-w.
3
Emerging roles of Aurora-A kinase in cancer therapy resistance.极光激酶A在癌症治疗抗性中的新作用
Acta Pharm Sin B. 2023 Jul;13(7):2826-2843. doi: 10.1016/j.apsb.2023.03.013. Epub 2023 Mar 15.
4
Evaluation of Alisertib Alone or Combined With Fulvestrant in Patients With Endocrine-Resistant Advanced Breast Cancer: The Phase 2 TBCRC041 Randomized Clinical Trial.阿利斯替尼单药或联合氟维司群治疗内分泌耐药晚期乳腺癌患者的疗效评价:TBCRC041 期随机临床试验。
JAMA Oncol. 2023 Jun 1;9(6):815-824. doi: 10.1001/jamaoncol.2022.7949.
5
Pembrolizumab Plus Pemetrexed and Platinum in Nonsquamous Non-Small-Cell Lung Cancer: 5-Year Outcomes From the Phase 3 KEYNOTE-189 Study.帕博利珠单抗联合培美曲塞和铂类化疗用于非鳞状非小细胞肺癌:III 期 KEYNOTE-189 研究的 5 年结果。
J Clin Oncol. 2023 Apr 10;41(11):1992-1998. doi: 10.1200/JCO.22.01989. Epub 2023 Feb 21.
6
Pembrolizumab Plus Chemotherapy in Squamous Non-Small-Cell Lung Cancer: 5-Year Update of the Phase III KEYNOTE-407 Study.帕博利珠单抗联合化疗治疗鳞状非小细胞肺癌:III 期 KEYNOTE-407 研究的 5 年更新结果。
J Clin Oncol. 2023 Apr 10;41(11):1999-2006. doi: 10.1200/JCO.22.01990. Epub 2023 Feb 3.
7
Improving head and neck cancer therapies by immunomodulation of the tumour microenvironment.通过肿瘤微环境的免疫调节来改善头颈部癌症的治疗方法。
Nat Rev Cancer. 2023 Mar;23(3):173-188. doi: 10.1038/s41568-022-00531-9. Epub 2022 Dec 1.
8
Combined TRIP13 and Aurora Kinase Inhibition Induces Apoptosis in Human Papillomavirus-Driven Cancers.联合抑制 TRIP13 和 Aurora 激酶可诱导 HPV 驱动型癌症细胞凋亡。
Clin Cancer Res. 2022 Oct 14;28(20):4479-4493. doi: 10.1158/1078-0432.CCR-22-1627.
9
Novel Systemic Treatment Modalities Including Immunotherapy and Molecular Targeted Therapy for Recurrent and Metastatic Head and Neck Squamous Cell Carcinoma.新型全身性治疗方案,包括免疫治疗和分子靶向治疗,用于复发性和转移性头颈部鳞状细胞癌。
Int J Mol Sci. 2022 Jul 17;23(14):7889. doi: 10.3390/ijms23147889.
10
Integration of immunotherapy into treatment of cervical cancer: Recent data and ongoing trials.免疫疗法在宫颈癌治疗中的整合:最新数据与正在进行的试验。
Cancer Treat Rev. 2022 May;106:102385. doi: 10.1016/j.ctrv.2022.102385. Epub 2022 Mar 31.