Suppr超能文献

培米替尼可抑制小鼠肝纤维化及随后发生的骨营养不良。

Pemigatinib suppresses liver fibrosis and subsequent osteodystrophy in mice.

作者信息

Mihara Taiki, Tsuru Yoshiharu, Kurosawa Tamaki, Nonoshita Yuma, Yamakawa Yuki, Hori Masatoshi

机构信息

Department of Veterinary Medical Science, Veterinary Pharmacology, Graduate School of Agriculture and Life Sciences, The University of Tokyo, Tokyo, Japan.

Primetech Life Science Laboratory, Primetech Corporation, Tokyo, Japan.

出版信息

Hepatol Commun. 2025 Jan 7;9(1). doi: 10.1097/HC9.0000000000000610. eCollection 2025 Jan 1.

Abstract

BACKGROUND

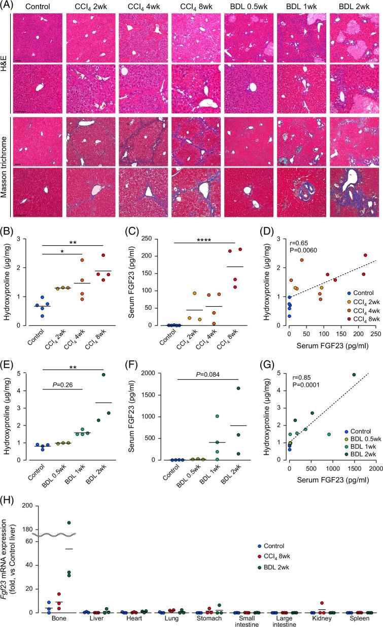
Liver fibrosis could lead to serious secondary diseases, including osteodystrophy. The interaction between liver and bone has not been fully elucidated, thus existing therapies for osteodystrophy secondary to liver fibrosis are often ineffective. FGF23 was initially found as an endocrine regulator of phosphate homeostasis, but recently, its involvement in fibrosis has been suggested. In this study, we hypothesized that the FGF23 level increases with liver injury, which in turn induces liver fibrosis and osteodystrophy.

METHODS

Liver fibrosis model mice were generated via carbon tetrachloride administration and bile duct ligation. Fibrosis was assessed using Masson trichrome staining and hydroxyproline assay. The bone structure was evaluated using dual-energy x-ray absorptiometry and microcomputed tomography. Human HSC lines LX-2 and primary rat HSCs were used for in vitro analyses.

RESULTS

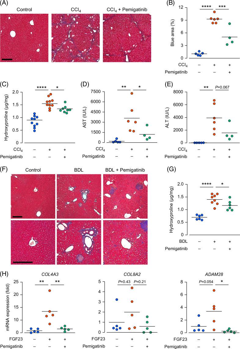
Carbon tetrachloride-induced and bile duct ligation-induced liver injury increased the serum FGF23 level compared with that in control mice. RNA sequencing analysis of FGF23-treated LX-2 showed that FGF23 promotes the production of matrisome, which helps in forming the extracellular matrix. The FGF receptor antagonist pemigatinib alleviated carbon tetrachloride-induced and bile duct ligation-induced liver fibrosis and the deleterious alterations in bone density and microstructure in mice.

CONCLUSIONS

The serum FGF23 level increased with liver injury, and FGF23 promoted liver fibrosis. Moreover, pemigatinib alleviated liver fibrosis and hepatic osteodystrophy. These findings suggest that FGF23 mediates the communication between the liver and bone and that FGF23 may be a new therapeutic target for liver fibrosis and subsequent osteodystrophy.

摘要

背景

肝纤维化可导致严重的继发性疾病,包括骨营养不良。肝脏与骨骼之间的相互作用尚未完全阐明,因此现有的肝纤维化继发性骨营养不良治疗方法往往无效。成纤维细胞生长因子23(FGF23)最初被发现是磷酸盐稳态的内分泌调节因子,但最近有人提出其与纤维化有关。在本研究中,我们假设FGF23水平随肝损伤而升高,进而诱导肝纤维化和骨营养不良。

方法

通过给予四氯化碳和结扎胆管建立肝纤维化模型小鼠。使用Masson三色染色和羟脯氨酸测定法评估纤维化。使用双能X线吸收法和微型计算机断层扫描评估骨结构。人肝星状细胞系LX-2和原代大鼠肝星状细胞用于体外分析。

结果

与对照小鼠相比,四氯化碳诱导和胆管结扎诱导的肝损伤均使血清FGF23水平升高。对FGF23处理的LX-2进行RNA测序分析表明,FGF23促进基质体的产生,这有助于形成细胞外基质。FGF受体拮抗剂培米替尼减轻了四氯化碳诱导和胆管结扎诱导的肝纤维化以及小鼠骨密度和微观结构的有害改变。

结论

血清FGF23水平随肝损伤而升高,且FGF23促进肝纤维化。此外,培米替尼减轻了肝纤维化和肝性骨营养不良。这些发现表明,FGF23介导肝脏与骨骼之间的通讯,并且FGF23可能是肝纤维化及后续骨营养不良的新治疗靶点。

https://cdn.ncbi.nlm.nih.gov/pmc/blobs/d190/11717528/eca40768209e/hc9-9-e0610-g001.jpg

文献检索

告别复杂PubMed语法,用中文像聊天一样搜索,搜遍4000万医学文献。AI智能推荐,让科研检索更轻松。

立即免费搜索

文件翻译

保留排版,准确专业,支持PDF/Word/PPT等文件格式,支持 12+语言互译。

免费翻译文档

深度研究

AI帮你快速写综述,25分钟生成高质量综述,智能提取关键信息,辅助科研写作。

立即免费体验