• 文献检索
  • 文档翻译
  • 深度研究
  • 学术资讯
  • Suppr Zotero 插件Zotero 插件
  • 邀请有礼
  • 套餐&价格
  • 历史记录
应用&插件
Suppr Zotero 插件Zotero 插件浏览器插件Mac 客户端Windows 客户端微信小程序
定价
高级版会员购买积分包购买API积分包
服务
文献检索文档翻译深度研究API 文档MCP 服务
关于我们
关于 Suppr公司介绍联系我们用户协议隐私条款
关注我们

Suppr 超能文献

核心技术专利:CN118964589B侵权必究
粤ICP备2023148730 号-1Suppr @ 2026

文献检索

告别复杂PubMed语法,用中文像聊天一样搜索,搜遍4000万医学文献。AI智能推荐,让科研检索更轻松。

立即免费搜索

文件翻译

保留排版,准确专业,支持PDF/Word/PPT等文件格式,支持 12+语言互译。

免费翻译文档

深度研究

AI帮你快速写综述,25分钟生成高质量综述,智能提取关键信息,辅助科研写作。

立即免费体验

ApiAP2转录因子的级联表达控制弓形虫子代细胞的组装。

Cascading expression of ApiAP2 transcription factors controls daughter cell assembly in Toxoplasma gondii.

作者信息

Bhaskaran Maanasa, Mudiyam Venkat, Mouveaux Thomas, Roger Emmanuel, Gissot Mathieu

机构信息

University of Lille, CNRS, Inserm, CHU Lille, Institut Pasteur de Lille, U1019-UMR 9017-CIIL-Center for Infection and Immunity of Lille, Lille, France.

出版信息

PLoS Pathog. 2024 Dec 30;20(12):e1012810. doi: 10.1371/journal.ppat.1012810. eCollection 2024 Dec.

DOI:10.1371/journal.ppat.1012810
PMID:39774584
原文链接:https://pmc.ncbi.nlm.nih.gov/articles/PMC11723607/
Abstract

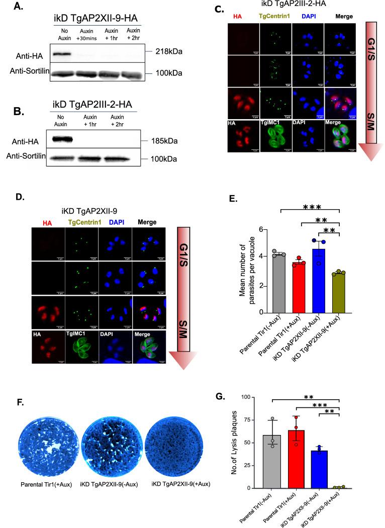
Pathogenesis of Toxoplasma gondii in the intermediate host is based on the tachyzoite ability to divide rapidly to produce significant amount of daughter cells in a reduce time frame. The regulation of the cell-cycle specific expression program is therefore key to their proliferation. Transcriptional regulation has a crucial role in establishing this expression program and transcription factors regulates many aspects of tachyzoite cell cycle. We explored the role of two ApiAP2 transcription factors, TgAP2XII-9 and TgAP2III-2, during the cell cycle of the tachyzoite form. While TgAP2III-2 has only a minor impact on the tachyzoite proliferation, we show that TgAP2XII-9 regulates many aspects of the cell cycle including the proper assembly of the daughter cells inner membrane complex and temporal expression of many virulence genes. Creation of a double mutant strain for TgAP2XII-9 and TgAP2III-2 shows that TgAP2XII-9 had a prominent role during daughter cell assembly. Using transcriptomics and Cut&Tag, we demonstrate that TgAP2XII-9 mainly acts through the transcriptional control of at least 300 genes promoters. Interestingly, TgAP2XII-9 plays a crucial role repressing the expression of genes necessary for budding initiation and activating genes necessary for microneme de novo formation. We also explored the importance of the AP2 domain of TgAP2XII-9 demonstrating its critical role to exert its function. Therefore, we showed that TgAP2XII-9 is a crucial transcription factor which is key to daughter cell assembly post budding initiation.

摘要

刚地弓形虫在中间宿主体内的发病机制基于速殖子能够迅速分裂,在较短时间内产生大量子细胞。因此,细胞周期特异性表达程序的调控是其增殖的关键。转录调控在建立这种表达程序中起着至关重要的作用,转录因子调节速殖子细胞周期的许多方面。我们探讨了两种ApiAP2转录因子TgAP2XII-9和TgAP2III-2在速殖子细胞周期中的作用。虽然TgAP2III-2对速殖子增殖的影响较小,但我们发现TgAP2XII-9调节细胞周期的许多方面,包括子细胞内膜复合体的正确组装和许多毒力基因的时序表达。构建TgAP2XII-9和TgAP2III-2的双突变株表明,TgAP2XII-9在子细胞组装过程中起重要作用。通过转录组学和Cut&Tag技术,我们证明TgAP2XII-9主要通过对至少300个基因启动子的转录控制发挥作用。有趣的是,TgAP2XII-9在抑制出芽起始所需基因的表达和激活微线体从头形成所需基因的表达方面起关键作用。我们还探讨了TgAP2XII-9的AP2结构域的重要性,证明了其发挥功能的关键作用。因此,我们表明TgAP2XII-9是一种关键的转录因子,是出芽起始后子细胞组装的关键。

https://cdn.ncbi.nlm.nih.gov/pmc/blobs/393c/11723607/42c805c07f52/ppat.1012810.g008.jpg
https://cdn.ncbi.nlm.nih.gov/pmc/blobs/393c/11723607/fd0f981bebdb/ppat.1012810.g001.jpg
https://cdn.ncbi.nlm.nih.gov/pmc/blobs/393c/11723607/e956226d646f/ppat.1012810.g002.jpg
https://cdn.ncbi.nlm.nih.gov/pmc/blobs/393c/11723607/f82855814855/ppat.1012810.g003.jpg
https://cdn.ncbi.nlm.nih.gov/pmc/blobs/393c/11723607/497bc6f716e8/ppat.1012810.g004.jpg
https://cdn.ncbi.nlm.nih.gov/pmc/blobs/393c/11723607/f63c2edb3cec/ppat.1012810.g005.jpg
https://cdn.ncbi.nlm.nih.gov/pmc/blobs/393c/11723607/f01c7831dccf/ppat.1012810.g006.jpg
https://cdn.ncbi.nlm.nih.gov/pmc/blobs/393c/11723607/268f8af92908/ppat.1012810.g007.jpg
https://cdn.ncbi.nlm.nih.gov/pmc/blobs/393c/11723607/42c805c07f52/ppat.1012810.g008.jpg
https://cdn.ncbi.nlm.nih.gov/pmc/blobs/393c/11723607/fd0f981bebdb/ppat.1012810.g001.jpg
https://cdn.ncbi.nlm.nih.gov/pmc/blobs/393c/11723607/e956226d646f/ppat.1012810.g002.jpg
https://cdn.ncbi.nlm.nih.gov/pmc/blobs/393c/11723607/f82855814855/ppat.1012810.g003.jpg
https://cdn.ncbi.nlm.nih.gov/pmc/blobs/393c/11723607/497bc6f716e8/ppat.1012810.g004.jpg
https://cdn.ncbi.nlm.nih.gov/pmc/blobs/393c/11723607/f63c2edb3cec/ppat.1012810.g005.jpg
https://cdn.ncbi.nlm.nih.gov/pmc/blobs/393c/11723607/f01c7831dccf/ppat.1012810.g006.jpg
https://cdn.ncbi.nlm.nih.gov/pmc/blobs/393c/11723607/268f8af92908/ppat.1012810.g007.jpg
https://cdn.ncbi.nlm.nih.gov/pmc/blobs/393c/11723607/42c805c07f52/ppat.1012810.g008.jpg

相似文献

1
Cascading expression of ApiAP2 transcription factors controls daughter cell assembly in Toxoplasma gondii.ApiAP2转录因子的级联表达控制弓形虫子代细胞的组装。
PLoS Pathog. 2024 Dec 30;20(12):e1012810. doi: 10.1371/journal.ppat.1012810. eCollection 2024 Dec.
2
Cell cycle-regulated transcription factor AP2XII-9 is a key activator for asexual division and apicoplast inheritance in tachyzoite.细胞周期调控转录因子 AP2XII-9 是裂殖体无性分裂和质体遗传的关键激活因子。
mBio. 2024 Oct 16;15(10):e0133624. doi: 10.1128/mbio.01336-24. Epub 2024 Aug 29.
3
Toxoplasma transcription factor TgAP2XI-5 regulates the expression of genes involved in parasite virulence and host invasion.刚地弓形虫转录因子 TgAP2XI-5 调控参与虫株毒力和宿主侵袭的基因表达。
J Biol Chem. 2013 Oct 25;288(43):31127-38. doi: 10.1074/jbc.M113.486589. Epub 2013 Sep 10.
4
PP1 phosphatase controls both daughter cell formation and amylopectin levels in Toxoplasma gondii.PP1 磷酸酶控制刚地弓形虫中子细胞的形成和支链淀粉的水平。
PLoS Biol. 2024 Sep 10;22(9):e3002791. doi: 10.1371/journal.pbio.3002791. eCollection 2024 Sep.
5
Internal daughter formation of Toxoplasma gondii tachyzoites is coordinated by transcription factor TgAP2IX-5.刚地弓形虫速殖子的内部子孢子形成是由转录因子 TgAP2IX-5 协调的。
Cell Microbiol. 2021 Mar;23(3):e13291. doi: 10.1111/cmi.13291. Epub 2020 Dec 8.
6
TgAP2IX-5 is a key transcriptional regulator of the asexual cell cycle division in Toxoplasma gondii.TgAP2IX-5 是刚地弓形虫无性细胞周期分裂的关键转录调控因子。
Nat Commun. 2021 Jan 7;12(1):116. doi: 10.1038/s41467-020-20216-x.
7
Novel CRK-Cyclin Complex Controls Spindle Assembly Checkpoint in Endodyogeny.新型 CRK-Cyclin 复合物控制着有丝分裂纺锤体组装检查点在合胞体中的作用。
mBio. 2021 Feb 22;13(1):e0356121. doi: 10.1128/mbio.03561-21. Epub 2022 Feb 8.
8
TgTKL1 Is a Unique Plant-Like Nuclear Kinase That Plays an Essential Role in Acute Toxoplasmosis.TgTKL1 是一种独特的植物样核激酶,在急性弓形体病中发挥重要作用。
mBio. 2018 Mar 20;9(2):e00301-18. doi: 10.1128/mBio.00301-18.
9
Cooperative binding of ApiAP2 transcription factors is crucial for the expression of virulence genes in Toxoplasma gondii.ApiAP2 转录因子的协同结合对刚地弓形虫毒力基因的表达至关重要。
Nucleic Acids Res. 2018 Jul 6;46(12):6057-6068. doi: 10.1093/nar/gky373.
10
Toxoplasma gondii AP2XII-2 Contributes to Proper Progression through S-Phase of the Cell Cycle.刚地弓形虫 AP2XII-2 有助于细胞周期 S 期的正常进行。
mSphere. 2020 Sep 16;5(5):e00542-20. doi: 10.1128/mSphere.00542-20.

引用本文的文献

1
Two distinct SWI/SNF complexes direct chromatin-linked transcriptional programs in .两种不同的SWI/SNF复合物指导……中的染色质相关转录程序。 (原文中“in”后面缺少具体内容)
bioRxiv. 2025 Jul 16:2025.07.16.665172. doi: 10.1101/2025.07.16.665172.

本文引用的文献

1
MORC protein regulates chromatin accessibility and transcriptional repression in the human malaria parasite, .MORC蛋白调节人类疟原虫中的染色质可及性和转录抑制。
Elife. 2024 Dec 5;12:RP92499. doi: 10.7554/eLife.92499.
2
The initiation and early development of apical-basal polarity in Toxoplasma gondii.刚地弓形虫顶端-基底极性的起始和早期建立。
J Cell Sci. 2024 Oct 1;137(19). doi: 10.1242/jcs.263436. Epub 2024 Oct 7.
3
Cell cycle-regulated transcription factor AP2XII-9 is a key activator for asexual division and apicoplast inheritance in tachyzoite.
细胞周期调控转录因子 AP2XII-9 是裂殖体无性分裂和质体遗传的关键激活因子。
mBio. 2024 Oct 16;15(10):e0133624. doi: 10.1128/mbio.01336-24. Epub 2024 Aug 29.
4
Single cell expression and chromatin accessibility of the Toxoplasma gondii lytic cycle identifies AP2XII-8 as an essential ribosome regulon driver.刚地弓形虫裂解周期的单细胞表达和染色质可及性鉴定出 AP2XII-8 作为核糖体调控子的必需驱动基因。
Nat Commun. 2024 Aug 28;15(1):7419. doi: 10.1038/s41467-024-51011-7.
5
BCC0 collaborates with IMC32 and IMC43 to form the Toxoplasma gondii essential daughter bud assembly complex.BCC0 与 IMC32 和 IMC43 合作形成弓形虫必需的子芽组装复合物。
PLoS Pathog. 2024 Jul 18;20(7):e1012411. doi: 10.1371/journal.ppat.1012411. eCollection 2024 Jul.
6
The Crk4-Cyc4 complex regulates G/M transition in Toxoplasma gondii.Crk4-Cyc4 复合物调控刚地弓形虫 G/M 期转换。
EMBO J. 2024 Jun;43(11):2094-2126. doi: 10.1038/s44318-024-00095-4. Epub 2024 Apr 10.
7
The initiation and early development of the tubulin-containing cytoskeleton in the human parasite .含微管的细胞骨架在人体寄生虫中的起始和早期发育。
Mol Biol Cell. 2024 Mar 1;35(3):ar37. doi: 10.1091/mbc.E23-11-0418. Epub 2024 Jan 3.
8
Cell cycle-regulated ApiAP2s and parasite development: the Toxoplasma paradigm.细胞周期调控的 ApiAP2s 与寄生虫发育:弓形虫范例。
Curr Opin Microbiol. 2023 Dec;76:102383. doi: 10.1016/j.mib.2023.102383. Epub 2023 Oct 26.
9
The protein phosphatase PPKL is a key regulator of daughter parasite development in .蛋白磷酸酶 PPKL 是 中母代寄生虫发育的关键调节剂。
mBio. 2023 Dec 19;14(6):e0225423. doi: 10.1128/mbio.02254-23. Epub 2023 Oct 25.
10
Toxoplasma gondii AP2XII-2 Contributes to Transcriptional Repression for Sexual Commitment.刚地弓形虫 AP2XII-2 有助于性承诺的转录抑制。
mSphere. 2023 Apr 20;8(2):e0060622. doi: 10.1128/msphere.00606-22. Epub 2023 Feb 14.