Suppr超能文献

通过超分辨率显微镜和血管生成素样4染色推进肾活检中肾小球足细胞病理的临床评估。

Advancing the clinical assessment of glomerular podocyte pathology in kidney biopsies via super-resolution microscopy and angiopoietin-like 4 staining.

作者信息

Liu Xiaojing, Wang Suxia, Liu Gang, Wang Yan, Shang Shunlai, Zou Guming, Jiang Shimin, Wang Xuliang, Yang Li, Li Wenge

机构信息

Department of Nephrology, China-Japan Friendship Hospital (Institute of Clinical Medical Sciences), Beijing, 100029, China.

China-Japan Friendship Hospital (Institute of Clinical Medical Sciences), Chinese Academy of Medical Sciences & Peking Union Medical College, Beijing, 100730, China.

出版信息

Theranostics. 2025 Jan 1;15(3):784-803. doi: 10.7150/thno.101498. eCollection 2025.

Abstract

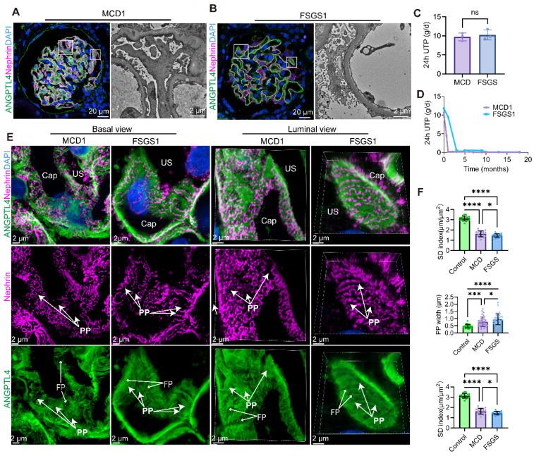
The tertiary structure of normal podocytes prevents protein from leaking into the urine. However, observing the complexity of podocytes is challenging because of the scale differences in their three-dimensional structure and the close proximity between neighboring cells in space. In this study, we explored podocyte-secreted angiopoietin-like 4 (ANGPTL4) as a potential morphological marker via super-resolution microscopy (SRM). Specimens from patients with minimal change disease (MCD), focal segmental glomerulosclerosis (FSGS), and membranous nephropathy (MN), along with normal controls, were analyzed via immunofluorescence and immunohistochemistry to determine the expression and localization of ANGPTL4, confirming its extensive presence in podocytes across both healthy and diseased conditions. Immunoelectron microscopy revealed that ANGPTL4 is distributed throughout the podocyte cell body, primary processes, and foot processes. Compared with conventional podocyte markers such as nephrin and synaptopodin, ANGPTL4 excels in depicting the three-dimensional structure of podocytes via SRM imaging. We then refined a protocol using tyramide signal amplification staining and confocal microscopy to uniformly enhance podocyte fluorescence, facilitating the clinical assessment of biopsies. In patients diagnosed with MCD and FSGS, measurements of slit diaphragm density, primary process width, and foot process width were taken after further co-staining with nephrin to identify patterns of podocyte morphological alterations. Distinctive patterns of foot process effacement were identified in MCD and FSGS patients, with FSGS patients showing more pronounced podocyte injury. ANGPTL4 serves as a reliable morphological marker for podocyte analysis, offering enhanced visualization of their three-dimensional structure and facilitating the identification of distinct pathological changes in nephrotic syndrome patients.

摘要

正常足细胞的三级结构可防止蛋白质漏入尿液。然而,由于足细胞三维结构的尺度差异以及相邻细胞在空间上的紧密相邻,观察足细胞的复杂性具有挑战性。在本研究中,我们通过超分辨率显微镜(SRM)探索足细胞分泌的血管生成素样4(ANGPTL4)作为一种潜在的形态学标志物。对微小病变病(MCD)、局灶节段性肾小球硬化症(FSGS)和膜性肾病(MN)患者的标本以及正常对照进行免疫荧光和免疫组织化学分析,以确定ANGPTL4的表达和定位,证实其在健康和患病状态下的足细胞中广泛存在。免疫电子显微镜显示ANGPTL4分布于整个足细胞胞体、初级突起和足突。与nephrin和synaptopodin等传统足细胞标志物相比,ANGPTL4在通过SRM成像描绘足细胞的三维结构方面表现出色。然后,我们改进了一种使用酪胺信号放大染色和共聚焦显微镜的方案,以均匀增强足细胞荧光,便于活检的临床评估。在诊断为MCD和FSGS的患者中,在与nephrin进一步共染色后测量裂孔隔膜密度、初级突起宽度和足突宽度,以确定足细胞形态改变的模式。在MCD和FSGS患者中发现了独特的足突消失模式,FSGS患者的足细胞损伤更为明显。ANGPTL4可作为足细胞分析的可靠形态学标志物,能更好地可视化其三维结构,并有助于识别肾病综合征患者的不同病理变化。

https://cdn.ncbi.nlm.nih.gov/pmc/blobs/3909/11700855/165c7c5d2a17/thnov15p0784g001.jpg

文献检索

告别复杂PubMed语法,用中文像聊天一样搜索,搜遍4000万医学文献。AI智能推荐,让科研检索更轻松。

立即免费搜索

文件翻译

保留排版,准确专业,支持PDF/Word/PPT等文件格式,支持 12+语言互译。

免费翻译文档

深度研究

AI帮你快速写综述,25分钟生成高质量综述,智能提取关键信息,辅助科研写作。

立即免费体验