Suppr超能文献

铁基金属有机框架/一氧化碳负载降低了基于聚乳酸的心血管支架材料中的中性粒细胞胞外陷阱形成和巨噬细胞炎症反应。

FeMOFs/CO loading reduces NETosis and macrophage inflammatory response in PLA based cardiovascular stent materials.

作者信息

Xie Yinhong, Chi Mengchen, Yang Xinlei, Dong Ruichen, Yang Ao, Yin Antao, Weng Yajun

机构信息

Key Laboratory of Advanced Technologies of Materials, Ministry of Education, Southwest Jiaotong University, Chengdu 610031, China.

School of Materials Science and Engineering, Southwest Jiaotong University, Chengdu 610031, China.

出版信息

Regen Biomater. 2024 Dec 3;12:rbae140. doi: 10.1093/rb/rbae140. eCollection 2025.

Abstract

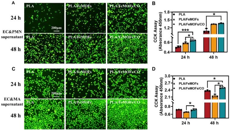
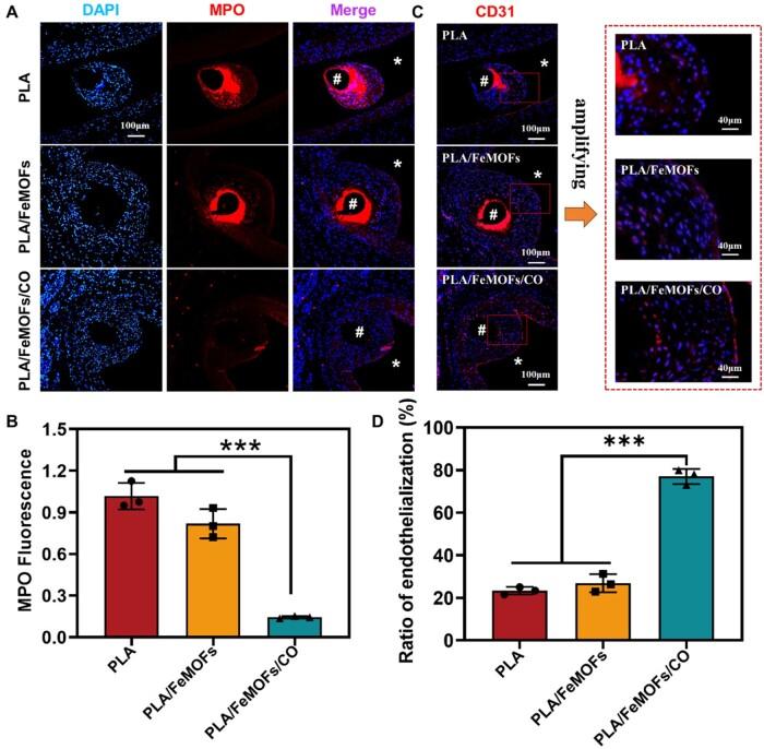
Modification of polylactic acid (PLA) is a promising strategy for the next generation of bioresorbable vascular stent biomaterials. With this focus, FeMOFs nanoparticles was incorporated in PLA, and then post loading of carbon monoxide (CO) was performed by pressurization. It showed FeMOFs incorporation increased hydrophilicity of the surface and CO loading, and CO release was sustained at least for 3 days. It is well acknowledged NETosis and macrophage mediated inflammation are the principal effectors of atherosclerosis and cardiovascular disease, and it further increases the risk of late stent thrombosis and restenosis. In this study, the effects of CO release of PLA/FeMOFs/CO on NETosis and macrophage behavior were thoroughly explored. evaluation results showed that PLA/FeMOFs/CO significantly inhibited neutrophil extracellular traps (NETs) release and neutrophil elastase expression by reducing intracellular reactive oxygen species in a simulated inflammatory environment. It reduced Lipopolysaccharide-induced macrophage inflammation with decreased tumor necrosis factor-α expression and increased IL-10 expression. Meanwhile it enhanced endothelial cell activity and growth in inflammatory environment, and inhibited platelet adhesion and activation. implantation results confirmed that PLA/FeMOFs/CO reduced the macrophages and neutrophils mediated inflammatory response, thus reduced the neointimal hyperplasia. Overall, PLA/FeMOFs/CO effectively prevented the inflammation and restenosis associated with PLA implantation. Our study provides a new strategy to improve the immunocompatibility of PLA implant materials.

摘要

聚乳酸(PLA)的改性是下一代生物可吸收血管支架生物材料的一种有前景的策略。基于此,将铁基金属有机框架(FeMOFs)纳米颗粒掺入PLA中,然后通过加压进行一氧化碳(CO)的后负载。结果表明,掺入FeMOFs增加了材料表面的亲水性和CO负载量,并且CO释放至少持续了3天。众所周知,中性粒细胞胞外陷阱(NETosis)和巨噬细胞介导的炎症是动脉粥样硬化和心血管疾病的主要效应因子,并且这进一步增加了晚期支架血栓形成和再狭窄的风险。在本研究中,深入探讨了PLA/FeMOFs/CO释放的CO对NETosis和巨噬细胞行为的影响。评估结果表明,在模拟炎症环境中,PLA/FeMOFs/CO通过减少细胞内活性氧显著抑制了中性粒细胞胞外陷阱(NETs)的释放和中性粒细胞弹性蛋白酶的表达。它降低了脂多糖诱导的巨噬细胞炎症,降低了肿瘤坏死因子-α的表达并增加了白细胞介素-10的表达。同时,它增强了炎症环境中内皮细胞的活性和生长,并抑制了血小板的粘附和活化。植入结果证实,PLA/FeMOFs/CO减少了巨噬细胞和中性粒细胞介导的炎症反应,从而减少了内膜增生。总体而言,PLA/FeMOFs/CO有效地预防了与PLA植入相关的炎症和再狭窄。我们的研究为提高PLA植入材料的免疫相容性提供了一种新策略。

https://cdn.ncbi.nlm.nih.gov/pmc/blobs/aee5/11703552/8d4ec5a459a4/rbae140f10.jpg

文献检索

告别复杂PubMed语法,用中文像聊天一样搜索,搜遍4000万医学文献。AI智能推荐,让科研检索更轻松。

立即免费搜索

文件翻译

保留排版,准确专业,支持PDF/Word/PPT等文件格式,支持 12+语言互译。

免费翻译文档

深度研究

AI帮你快速写综述,25分钟生成高质量综述,智能提取关键信息,辅助科研写作。

立即免费体验