• 文献检索
  • 文档翻译
  • 深度研究
  • 学术资讯
  • Suppr Zotero 插件Zotero 插件
  • 邀请有礼
  • 套餐&价格
  • 历史记录
应用&插件
Suppr Zotero 插件Zotero 插件浏览器插件Mac 客户端Windows 客户端微信小程序
定价
高级版会员购买积分包购买API积分包
服务
文献检索文档翻译深度研究API 文档MCP 服务
关于我们
关于 Suppr公司介绍联系我们用户协议隐私条款
关注我们

Suppr 超能文献

核心技术专利:CN118964589B侵权必究
粤ICP备2023148730 号-1Suppr @ 2026

文献检索

告别复杂PubMed语法,用中文像聊天一样搜索,搜遍4000万医学文献。AI智能推荐,让科研检索更轻松。

立即免费搜索

文件翻译

保留排版,准确专业,支持PDF/Word/PPT等文件格式,支持 12+语言互译。

免费翻译文档

深度研究

AI帮你快速写综述,25分钟生成高质量综述,智能提取关键信息,辅助科研写作。

立即免费体验

单细胞图谱揭示表达CPVL/MSR1的巨噬细胞在三阴性乳腺癌预后中的核心功能。

Single-cell Atlas reveals core function of CPVL/MSR1 expressing macrophages in the prognosis of triple-negative breast cancer.

作者信息

Wang Xinan, Lin Li, Zhang Xue, Zhang Minghui, Sun Zhuo, Yang Yichen, Zhang Xiuna, Yuan Yonghui, Zhang Yong, Chen Hao, Wen Ti

机构信息

Department of Medical Oncology, The First Hospital of China Medical University, Shenyang, Liaoning, China.

Key Laboratory of Precision Diagnosis and Treatment of Gastrointestinal Tumors, Ministry of Education, The First Hospital of China Medical University, Shenyang, Liaoning, China.

出版信息

Front Immunol. 2024 Dec 24;15:1501009. doi: 10.3389/fimmu.2024.1501009. eCollection 2024.

DOI:10.3389/fimmu.2024.1501009
PMID:39776914
原文链接:https://pmc.ncbi.nlm.nih.gov/articles/PMC11703973/
Abstract

BACKGROUND

Triple-negative breast cancer (TNBC) is the most aggressive subtype of breast cancer, with the worst prognosis among all subtypes. The impact of distinct cell subpopulations within the tumor microenvironment (TME) on TNBC patient prognosis has yet to be clarified.

METHODS

Utilizing single-cell RNA sequencing (scRNA-seq) integrated with bulk RNA sequencing (bulk RNA-seq), we applied Cox regression models to compute hazard ratios, and cross-validated prognostic scoring using a GLMNET-based Cox model. Cell communication analysis was used to elucidate the potential mechanisms of CPVL and MSR1. Ultimately, RNA interference-mediated gene knockdown was utilized to validate the impact of specific genes on the polarization of tumor-associated macrophages (TAMs).

RESULTS

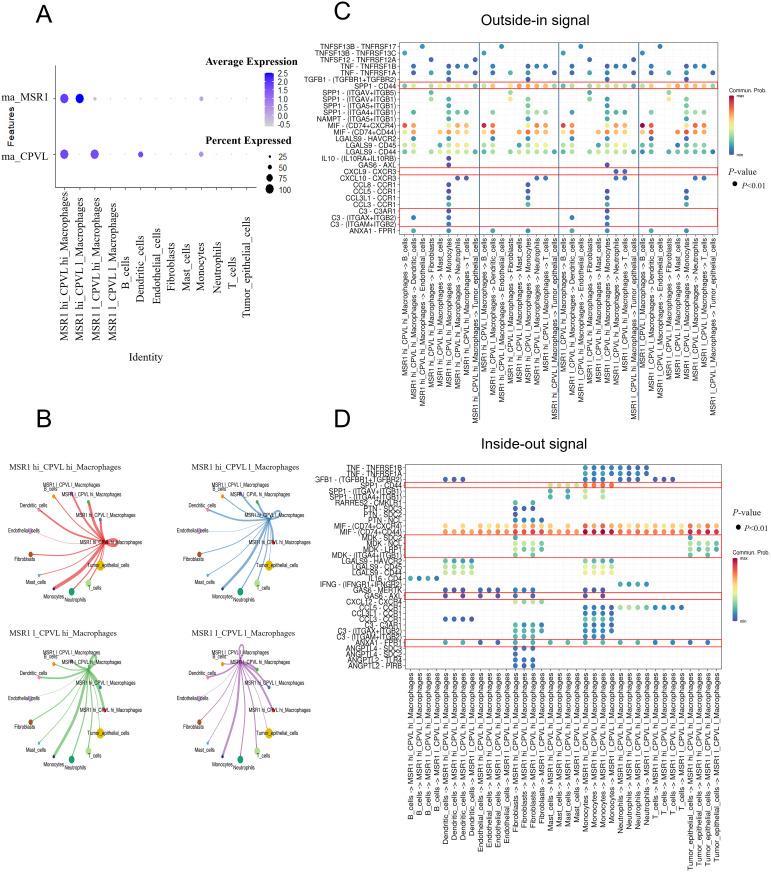
Our findings revealed that the function of immune cells is more pivotal in prognosis, with TAMs showing the strongest correlation with TNBC patient outcomes, compared with other immune cells. Additionally, we identified CPVL and MSR1 as critical prognostic genes within TAMs, with CPVL expression positively correlated with favorable outcomes and MSR1 expression associated with poorer prognosis. Mechanistically, CPVL may contribute to favorable prognosis by inhibiting the SPP1-CD44 ligand-receptor and promoting CXCL9-CXCR3, C3-C3AR1 ligand-receptor, through which TAMs interact with other cells such as monocytes, neutrophils, and T cells. Moreover, cytokines including IL-18, IFNγR1, CCL20, and CCL2, along with complement-related gene like TREM2 and complement component CFD, may participate in the process of CPVL or MSR1 regulating macrophage polarization. Furthermore, RT-PCR experiments confirmed that CPVL is positively associated with M1-like TAM polarization, while MSR1 is linked to M2-like TAM polarization. Finally, the prognostic significance of these two genes is also validated in HER2-positive breast cancer subtypes.

CONCLUSIONS

CPVL and MSR1 are potential biomarkers for macrophage-mediated TNBC prognosis, suggesting the therapeutic potential of macrophage targeting in TNBC.

摘要

背景

三阴性乳腺癌(TNBC)是最具侵袭性的乳腺癌亚型,在所有亚型中预后最差。肿瘤微环境(TME)中不同细胞亚群对TNBC患者预后的影响尚待阐明。

方法

利用单细胞RNA测序(scRNA-seq)结合批量RNA测序(bulk RNA-seq),我们应用Cox回归模型计算风险比,并使用基于GLMNET的Cox模型进行交叉验证的预后评分。细胞通讯分析用于阐明CPVL和MSR1的潜在机制。最终,利用RNA干扰介导的基因敲低来验证特定基因对肿瘤相关巨噬细胞(TAM)极化的影响。

结果

我们的研究结果表明,免疫细胞的功能在预后中更为关键,与其他免疫细胞相比,TAM与TNBC患者的预后相关性最强。此外,我们确定CPVL和MSR1是TAM中的关键预后基因,CPVL表达与良好预后呈正相关,而MSR1表达与较差预后相关。从机制上讲,CPVL可能通过抑制SPP1-CD44配体-受体并促进CXCL9-CXCR3、C3-C3AR1配体-受体来促进良好预后,通过这些配体-受体TAM与单核细胞、中性粒细胞和T细胞等其他细胞相互作用。此外,包括IL-18、IFNγR1、CCL20和CCL2在内的细胞因子以及与补体相关的基因如TREM2和补体成分CFD,可能参与CPVL或MSR1调节巨噬细胞极化的过程。此外,RT-PCR实验证实CPVL与M1样TAM极化呈正相关,而MSR1与M2样TAM极化有关。最后,这两个基因在HER2阳性乳腺癌亚型中的预后意义也得到了验证。

结论

CPVL和MSR1是巨噬细胞介导的TNBC预后的潜在生物标志物提示了TNBC中靶向巨噬细胞疗法的潜力

https://cdn.ncbi.nlm.nih.gov/pmc/blobs/8daf/11703973/4284ff44542f/fimmu-15-1501009-g007.jpg
https://cdn.ncbi.nlm.nih.gov/pmc/blobs/8daf/11703973/9094adf7d689/fimmu-15-1501009-g001.jpg
https://cdn.ncbi.nlm.nih.gov/pmc/blobs/8daf/11703973/0f53e2b4ac3c/fimmu-15-1501009-g002.jpg
https://cdn.ncbi.nlm.nih.gov/pmc/blobs/8daf/11703973/32e03097c036/fimmu-15-1501009-g003.jpg
https://cdn.ncbi.nlm.nih.gov/pmc/blobs/8daf/11703973/f82f57a31086/fimmu-15-1501009-g004.jpg
https://cdn.ncbi.nlm.nih.gov/pmc/blobs/8daf/11703973/87c27d92893d/fimmu-15-1501009-g005.jpg
https://cdn.ncbi.nlm.nih.gov/pmc/blobs/8daf/11703973/b7d790c9efd4/fimmu-15-1501009-g006.jpg
https://cdn.ncbi.nlm.nih.gov/pmc/blobs/8daf/11703973/4284ff44542f/fimmu-15-1501009-g007.jpg
https://cdn.ncbi.nlm.nih.gov/pmc/blobs/8daf/11703973/9094adf7d689/fimmu-15-1501009-g001.jpg
https://cdn.ncbi.nlm.nih.gov/pmc/blobs/8daf/11703973/0f53e2b4ac3c/fimmu-15-1501009-g002.jpg
https://cdn.ncbi.nlm.nih.gov/pmc/blobs/8daf/11703973/32e03097c036/fimmu-15-1501009-g003.jpg
https://cdn.ncbi.nlm.nih.gov/pmc/blobs/8daf/11703973/f82f57a31086/fimmu-15-1501009-g004.jpg
https://cdn.ncbi.nlm.nih.gov/pmc/blobs/8daf/11703973/87c27d92893d/fimmu-15-1501009-g005.jpg
https://cdn.ncbi.nlm.nih.gov/pmc/blobs/8daf/11703973/b7d790c9efd4/fimmu-15-1501009-g006.jpg
https://cdn.ncbi.nlm.nih.gov/pmc/blobs/8daf/11703973/4284ff44542f/fimmu-15-1501009-g007.jpg

相似文献

1
Single-cell Atlas reveals core function of CPVL/MSR1 expressing macrophages in the prognosis of triple-negative breast cancer.单细胞图谱揭示表达CPVL/MSR1的巨噬细胞在三阴性乳腺癌预后中的核心功能。
Front Immunol. 2024 Dec 24;15:1501009. doi: 10.3389/fimmu.2024.1501009. eCollection 2024.
2
Programmed cell death-related prognostic genes mediate dysregulation of the immune microenvironment in triple-negative breast cancer.程序性细胞死亡相关预后基因介导三阴性乳腺癌免疫微环境的失调。
Front Immunol. 2025 Mar 12;16:1563630. doi: 10.3389/fimmu.2025.1563630. eCollection 2025.
3
Taraxacum mongolicum extract inhibited malignant phenotype of triple-negative breast cancer cells in tumor-associated macrophages microenvironment through suppressing IL-10 / STAT3 / PD-L1 signaling pathways.蒲公英提取物通过抑制 IL-10/STAT3/PD-L1 信号通路抑制肿瘤相关巨噬细胞微环境中三阴性乳腺癌细胞的恶性表型。
J Ethnopharmacol. 2021 Jun 28;274:113978. doi: 10.1016/j.jep.2021.113978. Epub 2021 Mar 11.
4
Integrated analysis of single-cell RNA-seq and bulk RNA-seq unravels tumour heterogeneity plus M2-like tumour-associated macrophage infiltration and aggressiveness in TNBC.单细胞 RNA-seq 和批量 RNA-seq 的综合分析揭示了三阴性乳腺癌中的肿瘤异质性以及 M2 样肿瘤相关巨噬细胞浸润和侵袭性。
Cancer Immunol Immunother. 2021 Jan;70(1):189-202. doi: 10.1007/s00262-020-02669-7. Epub 2020 Jul 17.
5
MSR1 in lung squamous cell carcinoma: Prognostic and immunological values in pan-cancer and single-cell analyses and a cohort study.肺鳞状细胞癌中的MSR1:泛癌和单细胞分析以及一项队列研究中的预后和免疫学价值
Int Immunopharmacol. 2025 Jan 3;145:113811. doi: 10.1016/j.intimp.2024.113811. Epub 2024 Dec 11.
6
MSR1 characterized by chromatin accessibility mediates M2 macrophage polarization to promote gastric cancer progression.MSR1 通过染色质可及性特征调节 M2 巨噬细胞极化促进胃癌进展。
Int Immunopharmacol. 2022 Nov;112:109217. doi: 10.1016/j.intimp.2022.109217. Epub 2022 Sep 9.
7
MIF as a potential diagnostic and prognostic biomarker for triple-negative breast cancer that correlates with the polarization of M2 macrophages.MIF 作为三阴性乳腺癌的潜在诊断和预后生物标志物,与 M2 巨噬细胞的极化相关。
FASEB J. 2024 May 31;38(10):e23696. doi: 10.1096/fj.202400578R.
8
Unconventional p65/p52 NF-κB module regulates key tumor microenvironment-related genes in breast tumor-associated macrophages (TAMs).非传统的 p65/p52 NF-κB 模块调节乳腺癌肿瘤相关巨噬细胞(TAMs)中关键的肿瘤微环境相关基因。
Life Sci. 2024 Nov 15;357:123059. doi: 10.1016/j.lfs.2024.123059. Epub 2024 Sep 13.
9
Tumor-associated macrophages promote epithelial-mesenchymal transition and the cancer stem cell properties in triple-negative breast cancer through CCL2/AKT/β-catenin signaling.肿瘤相关巨噬细胞通过 CCL2/AKT/β-catenin 信号通路促进三阴性乳腺癌中的上皮-间充质转化和癌症干细胞特性。
Cell Commun Signal. 2022 Jun 17;20(1):92. doi: 10.1186/s12964-022-00888-2.
10
Single-cell RNA sequencing reveals immune microenvironment niche transitions during the invasive and metastatic processes of ground-glass nodules and part-solid nodules in lung adenocarcinoma.单细胞 RNA 测序揭示肺腺癌磨玻璃结节和部分实性结节侵袭转移过程中免疫微环境龛的转变。
Mol Cancer. 2024 Nov 23;23(1):263. doi: 10.1186/s12943-024-02177-7.

本文引用的文献

1
Lipid-associated macrophages for osimertinib resistance and leptomeningeal metastases in NSCLC.脂质相关巨噬细胞与 NSCLC 奥希替尼耐药和脑膜转移相关。
Cell Rep. 2024 Aug 27;43(8):114613. doi: 10.1016/j.celrep.2024.114613. Epub 2024 Aug 7.
2
MDK promotes M2 macrophage polarization to remodel the tumour microenvironment in clear cell renal cell carcinoma.MDK 促进 M2 巨噬细胞极化以重塑肾透明细胞癌的肿瘤微环境。
Sci Rep. 2024 Aug 6;14(1):18254. doi: 10.1038/s41598-024-69183-z.
3
Single-cell transcriptome sequencing reveals SPP1-CD44-mediated macrophage-tumor cell interactions drive chemoresistance in TNBC.
单细胞转录组测序揭示 SPP1-CD44 介导的巨噬细胞-肿瘤细胞相互作用驱动三阴性乳腺癌的化疗耐药性。
J Cell Mol Med. 2024 Jul;28(13):e18525. doi: 10.1111/jcmm.18525.
4
Dissecting gastric cancer heterogeneity and exploring therapeutic strategies using bulk and single-cell transcriptomic analysis and experimental validation of tumor microenvironment and metabolic interplay.利用批量和单细胞转录组分析以及肿瘤微环境和代谢相互作用的实验验证来剖析胃癌异质性并探索治疗策略。
Front Pharmacol. 2024 Jun 19;15:1355269. doi: 10.3389/fphar.2024.1355269. eCollection 2024.
5
Lipid droplet accumulation mediates macrophage survival and Treg recruitment via the CCL20/CCR6 axis in human hepatocellular carcinoma.脂滴积累通过 CCL20/CCR6 轴介导人肝癌中的巨噬细胞存活和 Treg 募集。
Cell Mol Immunol. 2024 Oct;21(10):1120-1130. doi: 10.1038/s41423-024-01199-x. Epub 2024 Jun 28.
6
TREM2 deficiency aggravates renal injury by promoting macrophage apoptosis and polarization via the JAK-STAT pathway in mice.TREM2 缺乏通过 JAK-STAT 通路促进巨噬细胞凋亡和极化加重小鼠肾脏损伤。
Cell Death Dis. 2024 Jun 7;15(6):401. doi: 10.1038/s41419-024-06756-w.
7
Tumor-associated macrophage subtypes on cancer immunity along with prognostic analysis and SPP1-mediated interactions between tumor cells and macrophages.肿瘤相关巨噬细胞亚型在癌症免疫中的作用及其预后分析,以及 SPP1 介导的肿瘤细胞与巨噬细胞之间的相互作用。
PLoS Genet. 2024 Apr 22;20(4):e1011235. doi: 10.1371/journal.pgen.1011235. eCollection 2024 Apr.
8
TREM2 promotes macrophage polarization from M1 to M2 and suppresses osteoarthritis through the NF-κB/CXCL3 axis.触发受体表达于髓样细胞2(TREM2)通过核因子κB/趋化因子配体3(NF-κB/CXCL3)轴促进巨噬细胞从M1型向M2型极化,并抑制骨关节炎。
Int J Biol Sci. 2024 Mar 11;20(6):1992-2007. doi: 10.7150/ijbs.91519. eCollection 2024.
9
COL5A1 promotes triple-negative breast cancer progression by activating tumor cell-macrophage crosstalk.COL5A1 通过激活肿瘤细胞-巨噬细胞串扰促进三阴性乳腺癌进展。
Oncogene. 2024 Jun;43(23):1742-1756. doi: 10.1038/s41388-024-03030-3. Epub 2024 Apr 12.
10
TRIM21-mediated Sohlh2 ubiquitination suppresses M2 macrophage polarization and progression of triple-negative breast cancer.TRIM21 介导的 Sohlh2 泛素化抑制 M2 巨噬细胞极化和三阴性乳腺癌的进展。
Cell Death Dis. 2023 Dec 20;14(12):850. doi: 10.1038/s41419-023-06383-x.