Suppr超能文献

利用批量和单细胞转录组分析以及肿瘤微环境和代谢相互作用的实验验证来剖析胃癌异质性并探索治疗策略。

Dissecting gastric cancer heterogeneity and exploring therapeutic strategies using bulk and single-cell transcriptomic analysis and experimental validation of tumor microenvironment and metabolic interplay.

作者信息

Lin XianTao, Yang Ping, Wang MingKun, Huang Xiuting, Wang Baiyao, Chen Chengcong, Xu Anan, Cai Jiazuo, Khan Muhammad, Liu Sha, Lin Jie

机构信息

Department of Radiation Oncology, Affiliated Cancer Hospital and Institute of Guangzhou Medical University, Guangzhou, China.

Department of Radiotherapy, The First Affiliated Hospital of Hainan Medical University, Haikou, China.

出版信息

Front Pharmacol. 2024 Jun 19;15:1355269. doi: 10.3389/fphar.2024.1355269. eCollection 2024.

Abstract

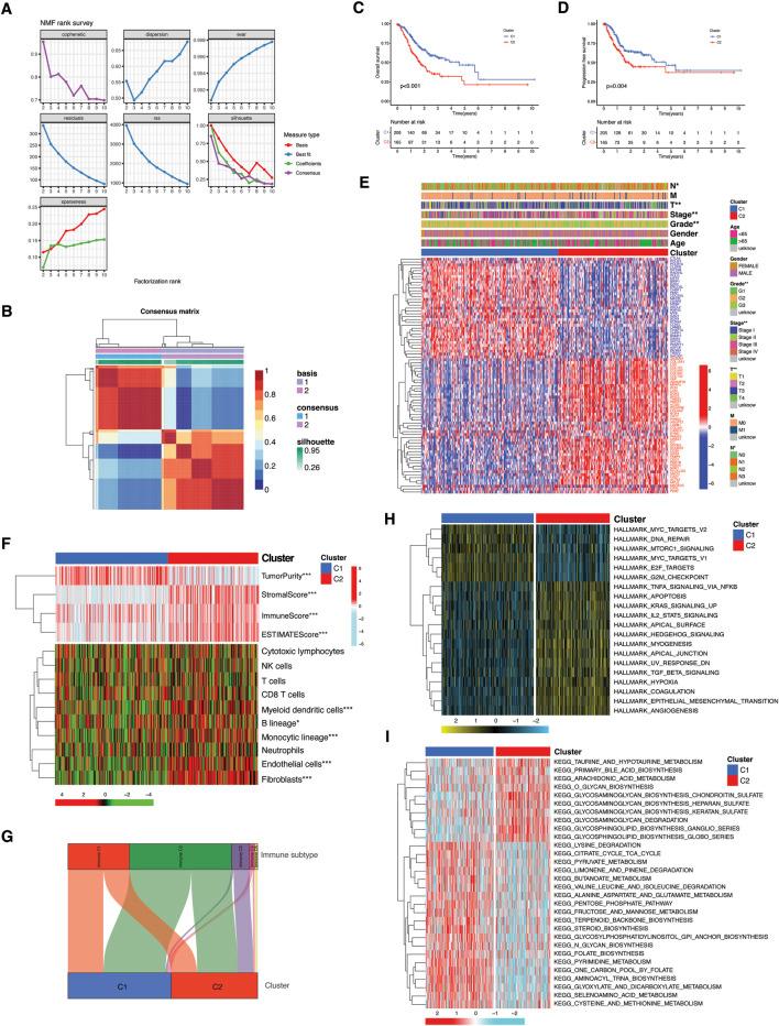
Gastric cancer, the fifth most prevalent cancer worldwide, is often diagnosed in advanced stages with limited treatment options. Examining the tumor microenvironment (TME) and its metabolic reprogramming can provide insights for better diagnosis and treatment. This study investigates the link between TME factors and metabolic activity in gastric cancer using bulk and single-cell RNA-sequencing data. We identified two molecular subtypes in gastric cancer by analyzing the distinct expression patterns of 81 prognostic genes related to the TME and metabolism, which exhibited significant protein-level interactions. The high-risk subtype had increased stromal content, fibroblast and M2 macrophage infiltration, elevated glycosaminoglycans/glycosphingolipids biosynthesis, and fat metabolism, along with advanced clinicopathological features. It also exhibited low mutation rates and microsatellite instability, associating it with the mesenchymal phenotype. In contrast, the low-risk group showed higher tumor content and upregulated protein and sugar metabolism. We identified a 15-gene prognostic signature representing these characteristics, including CPVL, KYNU, CD36, and GPX3, strongly correlated with M2 macrophages, validated through single-cell analysis and an internal cohort. Despite resistance to immunotherapy, the high-risk group showed sensitivity to molecular targeted agents directed at IGF-1R (BMS-754807) and the PI3K-mTOR pathways (AZD8186, AZD8055). We experimentally validated these promising drugs for their inhibitory effects on MKN45 and MKN28 gastric cells. This study unveils the intricate interplay between TME and metabolic pathways in gastric cancer, offering potential for enhanced diagnosis, patient stratification, and personalized treatment. Understanding molecular features in each subtype enriches our comprehension of gastric cancer heterogeneity and potential therapeutic targets.

摘要

胃癌是全球第五大常见癌症,通常在晚期被诊断出来,治疗选择有限。研究肿瘤微环境(TME)及其代谢重编程可为更好的诊断和治疗提供见解。本研究使用批量和单细胞RNA测序数据调查了TME因素与胃癌代谢活性之间的联系。我们通过分析与TME和代谢相关的81个预后基因的不同表达模式,确定了胃癌的两种分子亚型,这些基因表现出显著的蛋白质水平相互作用。高危亚型的基质含量增加、成纤维细胞和M2巨噬细胞浸润、糖胺聚糖/糖鞘脂生物合成和脂肪代谢升高,同时伴有晚期临床病理特征。它还表现出低突变率和微卫星不稳定性,与间充质表型相关。相比之下,低危组显示出更高的肿瘤含量以及蛋白质和糖代谢上调。我们确定了一个代表这些特征的15基因预后特征,包括CPVL、KYNU、CD36和GPX3,与M2巨噬细胞密切相关,并通过单细胞分析和内部队列进行了验证。尽管对免疫疗法有抗性,但高危组对针对IGF-1R(BMS-754807)和PI3K-mTOR途径(AZD8186、AZD8055)的分子靶向药物敏感。我们通过实验验证了这些有前景的药物对MKN45和MKN28胃癌细胞的抑制作用。本研究揭示了胃癌中TME与代谢途径之间的复杂相互作用,为增强诊断、患者分层和个性化治疗提供了潜力。了解每种亚型的分子特征丰富了我们对胃癌异质性和潜在治疗靶点的理解。

https://cdn.ncbi.nlm.nih.gov/pmc/blobs/51f5/11220201/c749fc338019/fphar-15-1355269-g001.jpg

文献AI研究员

20分钟写一篇综述,助力文献阅读效率提升50倍。

立即体验

用中文搜PubMed

大模型驱动的PubMed中文搜索引擎

马上搜索

文档翻译

学术文献翻译模型,支持多种主流文档格式。

立即体验