Suppr超能文献

代谢组学和转录组学分析揭示了意大利牛舌草通过Wnt/β-连环蛋白通路调节减轻脑缺血再灌注损伤的潜在机制。

Metabolomic and transcriptomic analyses revealed potential mechanisms of Anchusa italica Retz. in alleviating cerebral ischemia-reperfusion injury via Wnt/β-catenin pathway modulation.

作者信息

Tan Wenta, Fu Shuo, Wang Yufei, Hu Bojun, Ding Guiquan, Zhang Li, Zhang Wen, Du Guanhua, Song Junke

机构信息

Institute of Materia Medica, Chinese Academy of Medical Sciences and Peking Union Medical College, Beijing, 100050, China.

School of Pharmacy, Guangdong Pharmaceutical University, Guangzhou, 510006, China.

出版信息

Nat Prod Bioprospect. 2025 Jan 8;15(1):11. doi: 10.1007/s13659-024-00495-3.

Abstract

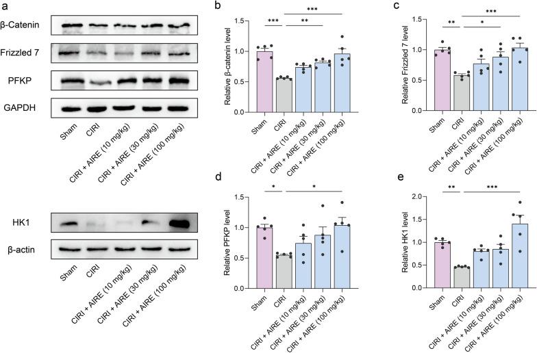
Anchusa italica Retz. (AIR), a traditional herbal remedy, is commonly applied in managing heart and brain disorders. However, its specific function and mechanism in acute cerebral ischemia-reperfusion injury (CIRI) are not fully understood. This research focused on the interventional effects and potential mechanisms of AIR extract (AIRE) in a rat model of CIRI. The model was established using the filament occlusion method, which involved blocking the middle cerebral artery for 1.5 h and then removing the filament to restore blood flow. Transcriptomic and metabolomic analyses were conducted to explore the molecular pathways and metabolites affected by AIRE. ATP level was measured using an ATP assay kit. Additionally, RT-qPCR and western blot tests were conducted to evaluate the influence of AIRE on the Wnt signaling pathway and mitochondrial function. Transcriptomic and metabolomic analyses indicated that AIRE regulated the Wnt signaling pathway in CIRI and modulated metabolites associated with mitochondrial energy metabolism, such as citrate and succinate. ATP assay result demonstrated that AIRE enhanced ATP production in CIRI. Further, RT-qPCR and western blot analyses revealed that AIRE activated the Wnt/β-catenin signaling pathway and corrected mitochondrial dysfunction. These results proposed that AIRE mitigated mitochondrial energy metabolism deficits in CIRI via the Wnt/β-catenin pathway. By restoring the balance of mitochondrial function and energy metabolism, AIRE might offer a potentially therapeutic strategy for addressing CIRI.

摘要

意大利牛舌草(Anchusa italica Retz.,AIR)是一种传统草药,常用于治疗心脏和脑部疾病。然而,其在急性脑缺血再灌注损伤(CIRI)中的具体作用和机制尚未完全明确。本研究聚焦于AIR提取物(AIRE)对CIRI大鼠模型的干预作用及潜在机制。采用线栓法建立模型,即阻断大脑中动脉1.5小时,然后移除线栓以恢复血流。进行转录组学和代谢组学分析,以探索受AIRE影响的分子途径和代谢产物。使用ATP检测试剂盒测量ATP水平。此外,进行RT-qPCR和蛋白质免疫印迹试验,以评估AIRE对Wnt信号通路和线粒体功能的影响。转录组学和代谢组学分析表明,AIRE在CIRI中调节Wnt信号通路,并调节与线粒体能量代谢相关的代谢产物,如柠檬酸和琥珀酸。ATP检测结果表明,AIRE增强了CIRI中的ATP生成。此外,RT-qPCR和蛋白质免疫印迹分析显示,AIRE激活了Wnt/β-连环蛋白信号通路并纠正了线粒体功能障碍。这些结果表明,AIRE通过Wnt/β-连环蛋白途径减轻了CIRI中的线粒体能量代谢缺陷。通过恢复线粒体功能和能量代谢的平衡,AIRE可能为解决CIRI提供一种潜在的治疗策略。

https://cdn.ncbi.nlm.nih.gov/pmc/blobs/7132/11711721/fddc2fedc14d/13659_2024_495_Fig1_HTML.jpg

文献检索

告别复杂PubMed语法,用中文像聊天一样搜索,搜遍4000万医学文献。AI智能推荐,让科研检索更轻松。

立即免费搜索

文件翻译

保留排版,准确专业,支持PDF/Word/PPT等文件格式,支持 12+语言互译。

免费翻译文档

深度研究

AI帮你快速写综述,25分钟生成高质量综述,智能提取关键信息,辅助科研写作。

立即免费体验