Suppr超能文献

用于持续抗逆转录病毒反应的CCR5配体修饰的利匹韦林脂质纳米颗粒。

CCR5-ligand decorated rilpivirine lipid-based nanoparticles for sustained antiretroviral responses.

作者信息

Patel Milankumar, Panja Sudipta, Zaman Lubaba A, Yeapuri Pravin, Bhattarai Shaurav, Gorantla Santhi, Chang Linda, Heredia Alonso, Walczak Piotr, Hanson Brandon, Cohen Samuel M, Kevadiya Bhavesh D, Gendelman Howard E

机构信息

Department of Pharmacology and Experimental Neuroscience, University of Nebraska Medical Center, Omaha, NE, 68198, USA.

Departments of Diagnostic Radiology & Nuclear Medicine and Neurology, University of Maryland School of Medicine, Baltimore, MD, USA.

出版信息

Nat Commun. 2025 Jan 8;16(1):513. doi: 10.1038/s41467-024-55544-9.

Abstract

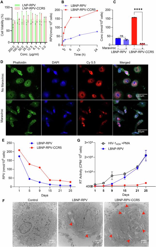
Antiretroviral therapy (ART) improves the quality of life for those living with the human immunodeficiency virus type one (HIV-1). However, poor compliance reduces ART effectiveness and leads to immune compromise, viral mutations, and disease co-morbidities. Here we develop a drug formulation in which a lipid-based nanoparticle (LBNP) carrying rilpivirine (RPV) is decorated with the C-C chemokine receptor type 5 (CCR5) targeting peptide. This facilitates extended drug persistence within myeloid cells. Particle delivery to viral reservoirs is tracked by positron emission tomography. The CCR5-mediated LBNP cell uptake and retention reduce HIV-1 replication in human monocyte-derived macrophages and infected humanized mice (hu mice). Focused ultrasound with microbubbles mediated blood brain barrier (BBB) disruption allows the CCR5-targeted LBNP to penetrate the BBB and reach brain myeloid cells. These findings offer a role for CCR5-targeted therapeutics in antiretroviral delivery to optimize HIV suppression.

摘要

抗逆转录病毒疗法(ART)改善了人类免疫缺陷病毒1型(HIV-1)感染者的生活质量。然而,依从性差会降低ART的有效性,并导致免疫功能受损、病毒突变和疾病合并症。在此,我们开发了一种药物制剂,其中携带利匹韦林(RPV)的脂质纳米颗粒(LBNP)用靶向C-C趋化因子受体5型(CCR5)的肽进行修饰。这有助于药物在髓系细胞内持续更长时间。通过正电子发射断层扫描追踪颗粒向病毒储存库的递送。CCR5介导的LBNP细胞摄取和保留减少了人类单核细胞衍生巨噬细胞和感染的人源化小鼠(hu小鼠)中HIV-1的复制。聚焦超声与微泡介导的血脑屏障(BBB)破坏使靶向CCR5的LBNP能够穿透BBB并到达脑髓系细胞。这些发现为靶向CCR5的疗法在抗逆转录病毒递送中优化HIV抑制作用提供了依据。

https://cdn.ncbi.nlm.nih.gov/pmc/blobs/785c/11711180/9c8f221ba585/41467_2024_55544_Fig1_HTML.jpg

文献检索

告别复杂PubMed语法,用中文像聊天一样搜索,搜遍4000万医学文献。AI智能推荐,让科研检索更轻松。

立即免费搜索

文件翻译

保留排版,准确专业,支持PDF/Word/PPT等文件格式,支持 12+语言互译。

免费翻译文档

深度研究

AI帮你快速写综述,25分钟生成高质量综述,智能提取关键信息,辅助科研写作。

立即免费体验